IMS Final Release

IMS Global Logo

IMS Competencies and Academic Standards Exchange (CASE) Service Version 1.0

IMS Final Release
Version 1.0

Date Issued: 7th July, 2017
Latest version: http://www.imsglobal.org/case/

IPR and Distribution Notices

Recipients of this document are requested to submit, with their comments, notification of any relevant patent claims or other intellectual property rights of which they may be aware that might be infringed by any implementation of the specification set forth in this document, and to provide supporting documentation.

IMS takes no position regarding the validity or scope of any intellectual property or other rights that might be claimed to pertain to the implementation or use of the technology described in this document or the extent to which any license under such rights might or might not be available; neither does it represent that it has made any effort to identify any such rights. Information on IMS's procedures with respect to rights in IMS specifications can be found at the IMS Intellectual Property Rights web page: http://www.imsglobal.org/ipr/imsipr_policyFinal.pdf.

Copyright © 2017 IMS Global Learning Consortium. All Rights Reserved.

Use of this specification to develop products or services is governed by the license with IMS found on the IMS website: http://www.imsglobal.org/speclicense.html.

Permission is granted to all parties to use excerpts from this document as needed in producing requests for proposals.

The limited permissions granted above are perpetual and will not be revoked by IMS or its successors or assigns.

THIS SPECIFICATION IS BEING OFFERED WITHOUT ANY WARRANTY WHATSOEVER, AND IN PARTICULAR, ANY WARRANTY OF NONINFRINGEMENT IS EXPRESSLY DISCLAIMED. ANY USE OF THIS SPECIFICATION SHALL BE MADE ENTIRELY AT THE IMPLEMENTER'S OWN RISK, AND NEITHER THE CONSORTIUM, NOR ANY OF ITS MEMBERS OR SUBMITTERS, SHALL HAVE ANY LIABILITY WHATSOEVER TO ANY IMPLEMENTER OR THIRD PARTY FOR ANY DAMAGES OF ANY NATURE WHATSOEVER, DIRECTLY OR INDIRECTLY, ARISING FROM THE USE OF THIS SPECIFICATION.

Public contributions, comments and questions can be posted here: www.imsglobal.org/forums/ims-glc-public-forums-and-resources.

Trademark information: http://www.imsglobal.org/copyright.html

Document Name: IMS Competencies and Academic Standards Exchange (CASE) Service v1.0

Revision: 7th July, 2017

toc | top

Table of Contents

1. Introduction

1.1. Overview of the Service

1.2. Scope and Context

1.3. Structure of this Document

1.4. Nomenclature

1.5. References

2. The Use-cases

2.1. Use-case 1 (Obtaining the Definition of the Academic Standards/Competencies/Rubrics for a Module, Course or Programme)

2.2. Use-case 2 (Obtaining an Academic Standard or Competency Definition)

2.3. Use-case 3 (Obtaining a Rubric Definition)

2.4. Use-case 4 (Obtaining the Associations between Academic Standards/Competency/Rubric Definitions)

2.5. Use-case 5 (Obtaining All of the Detailed Definitions of the Academic Standards/Competencies/Rubrics for a Module, Course or Programme)

3. The Conceptual Model

3.1. The Information to be Exchanged

3.2. Logical Data Model

3.3. Package Structure

3.4. Interoperability Model

4. Service Architecture and Specification Model

4.1. An Abstract Representation

4.2. Service Architecture and Specification Model

4.3. Service Objects

4.4. A Synchronous Service

5. The Behavior Model

5.1. Service Definition

5.2. "AssociationsManager" Interface Description

5.2.1. "getCFItemAssociations" Operation

5.2.2. "getCFAssociation" Operation

5.3. "DefinitionsManager" Interface Description

5.3.1. "getCFConcept" Operation

5.3.2. "getCFSubject" Operation

5.3.3. "getCFLicense" Operation

5.3.4. "getCFItemType" Operation

5.3.5. "getCFAssociationGrouping" Operation

5.4. "DocumentsManager" Interface Description

5.4.1. "getAllCFDocuments" Operation

5.4.2. "getCFDocument" Operation

5.5. "ItemsManager" Interface Description

5.5.1. "getCFItem" Operation

5.6. "PackagesManager" Interface Description

5.6.1. "getCFPackage" Operation

5.7. "RubricsManager" Interface Description

5.7.1. "getCFRubric" Operation

6. The Interface Model

6.1 "CFAssociation" Class Description

6.1.1 "CFDocumentURI" Attribute Description

6.2 "CFAssociationGrouping" Class Description

6.2.1 "identifier" Attribute Description

6.2.2 "uri" Attribute Description

6.2.3 "title" Attribute Description

6.2.4 "description" Attribute Description

6.2.5 "lastChangeDateTime" Attribute Description

6.3 "CFAssociationSet" Class Description

6.3.1 "CFItem" Attribute Description

6.3.2 "CFAssociations" Attribute Description

6.4 "CFConceptSet" Class Description

6.4.1 "CFConcepts" Attribute Description

6.5 "CFDocument" Class Description

6.5.1 "CFPackageURI" Attribute Description

6.6 "CFDocumentSet" Class Description

6.6.1 "CFDocuments" Attribute Description

6.7 "CFItem" Class Description

6.7.1 "CFDocumentURI" Attribute Description

6.8 "CFItemTypeSet" Class Description

6.8.1 "CFItemTypes" Attribute Description

6.9 "CFLicense" Class Description

6.9.1 "identifier" Attribute Description

6.9.2 "uri" Attribute Description

6.9.3 "title" Attribute Description

6.9.4 "description" Attribute Description

6.9.5 "licenseText" Attribute Description

6.9.6 "lastChangeDateTime" Attribute Description

6.10 "CFPackage" Class Description

6.10.1 "CFDocument" Attribute Description

6.10.2 "CFItems" Attribute Description

6.10.3 "CFAssociations" Attribute Description

6.10.4 "CFDefinitions" Attribute Description

6.10.5 "CFRubrics" Attribute Description

6.11 "CFRubric" Class Description

6.11.1 "identifier" Attribute Description

6.11.2 "uri" Attribute Description

6.11.3 "title" Attribute Description

6.11.4 "description" Attribute Description

6.11.5 "lastChangeDateTime" Attribute Description

6.11.6 "CFRubricCriteria" Attribute Description

6.12 "CFSubjectSet" Class Description

6.12.1 "CFSubjects" Attribute Description

6.13 "UUID" Class Description

6.13.1 "pattern" Attribute Description

6.14 "imsx_StatusInfo" Class Description

6.14.1 "imsx_codeMajor" Attribute Description

6.14.2 "imsx_severity" Attribute Description

6.14.3 "imsx_description" Attribute Description

6.14.4 "imsx_codeMinor" Attribute Description

7. Data Model

7.1. Data Class Descriptions

7.1.1 "CFAssociation" Class Description

7.1.1.1 "CFDocumentURI" Attribute Description

7.1.2 "CFAssociationGrouping" Class Description

7.1.2.1 "identifier" Attribute Description

7.1.2.2 "uri" Attribute Description

7.1.2.3 "title" Attribute Description

7.1.2.4 "description" Attribute Description

7.1.2.5 "lastChangeDateTime" Attribute Description

7.1.3 "CFAssociationSet" Class Description

7.1.3.1 "CFItem" Attribute Description

7.1.3.2 "CFAssociations" Attribute Description

7.1.4 "CFConcept" Class Description

7.1.4.1 "identifier" Attribute Description

7.1.4.2 "uri" Attribute Description

7.1.4.3 "title" Attribute Description

7.1.4.4 "keywords" Attribute Description

7.1.4.5 "hierarchyCode" Attribute Description

7.1.4.6 "description" Attribute Description

7.1.4.7 "lastChangeDateTime" Attribute Description

7.1.5 "CFConceptSet" Class Description

7.1.5.1 "CFConcepts" Attribute Description

7.1.6 "CFDefinition" Class Description

7.1.6.1 "CFConcepts" Attribute Description

7.1.6.2 "CFSubjects" Attribute Description

7.1.6.3 "CFLicenses" Attribute Description

7.1.6.4 "CFItemTypes" Attribute Description

7.1.6.5 "CFAssociationGroupings" Attribute Description

7.1.7 "CFDocument" Class Description

7.1.7.1 "CFPackageURI" Attribute Description

7.1.8 "CFDocumentSet" Class Description

7.1.8.1 "CFDocuments" Attribute Description

7.1.9 "CFItem" Class Description

7.1.9.1 "CFDocumentURI" Attribute Description

7.1.10 "CFItemType" Class Description

7.1.10.1 "identifier" Attribute Description

7.1.10.2 "uri" Attribute Description

7.1.10.3 "title" Attribute Description

7.1.10.4 "description" Attribute Description

7.1.10.5 "hierarchyCode" Attribute Description

7.1.10.6 "typeCode" Attribute Description

7.1.10.7 "lastChangeDateTime" Attribute Description

7.1.11 "CFItemTypeSet" Class Description

7.1.11.1 "CFItemTypes" Attribute Description

7.1.12 "CFLicense" Class Description

7.1.12.1 "identifier" Attribute Description

7.1.12.2 "uri" Attribute Description

7.1.12.3 "title" Attribute Description

7.1.12.4 "description" Attribute Description

7.1.12.5 "licenseText" Attribute Description

7.1.12.6 "lastChangeDateTime" Attribute Description

7.1.13 "CFPackage" Class Description

7.1.13.1 "CFDocument" Attribute Description

7.1.13.2 "CFItems" Attribute Description

7.1.13.3 "CFAssociations" Attribute Description

7.1.13.4 "CFDefinitions" Attribute Description

7.1.13.5 "CFRubrics" Attribute Description

7.1.14 "CFPckgAssociation" Class Description

7.1.14.1 "identifier" Attribute Description

7.1.14.2 "associationType" Attribute Description

7.1.14.3 "sequenceNumber" Attribute Description

7.1.14.4 "uri" Attribute Description

7.1.14.5 "originNodeURI" Attribute Description

7.1.14.6 "destinationNodeURI" Attribute Description

7.1.14.7 "CFAssociationGroupingURI" Attribute Description

7.1.14.8 "lastChangeDateTime" Attribute Description

7.1.15 "CFPckgDocument" Class Description

7.1.15.1 "identifier" Attribute Description

7.1.15.2 "uri" Attribute Description

7.1.15.3 "creator" Attribute Description

7.1.15.4 "title" Attribute Description

7.1.15.5 "lastChangeDateTime" Attribute Description

7.1.15.6 "officialSourceURL" Attribute Description

7.1.15.7 "publisher" Attribute Description

7.1.15.8 "description" Attribute Description

7.1.15.9 "subject" Attribute Description

7.1.15.10 "subjectURI" Attribute Description

7.1.15.11 "language" Attribute Description

7.1.15.12 "version" Attribute Description

7.1.15.13 "adoptionStatus" Attribute Description

7.1.15.14 "statusStartDate" Attribute Description

7.1.15.15 "statusEndDate" Attribute Description

7.1.15.16 "licenseURI" Attribute Description

7.1.15.17 "notes" Attribute Description

7.1.16 "CFPckgItem" Class Description

7.1.16.1 "identifier" Attribute Description

7.1.16.2 "fullStatement" Attribute Description

7.1.16.3 "alternativeLabel" Attribute Description

7.1.16.4 "CFItemType" Attribute Description

7.1.16.5 "uri" Attribute Description

7.1.16.6 "humanCodingScheme" Attribute Description

7.1.16.7 "listEnumeration" Attribute Description

7.1.16.8 "abbreviatedStatement" Attribute Description

7.1.16.9 "conceptKeywords" Attribute Description

7.1.16.10 "conceptKeywordsURI" Attribute Description

7.1.16.11 "notes" Attribute Description

7.1.16.12 "language" Attribute Description

7.1.16.13 "educationLevel" Attribute Description

7.1.16.14 "CFItemTypeURI" Attribute Description

7.1.16.15 "licenseURI" Attribute Description

7.1.16.16 "statusStartDate" Attribute Description

7.1.16.17 "statusEndDate" Attribute Description

7.1.16.18 "lastChangeDateTime" Attribute Description

7.1.17 "CFRubric" Class Description

7.1.17.1 "identifier" Attribute Description

7.1.17.2 "uri" Attribute Description

7.1.17.3 "title" Attribute Description

7.1.17.4 "description" Attribute Description

7.1.17.5 "lastChangeDateTime" Attribute Description

7.1.17.6 "CFRubricCriteria" Attribute Description

7.1.18 "CFRubricCriterion" Class Description

7.1.18.1 "identifier" Attribute Description

7.1.18.2 "uri" Attribute Description

7.1.18.3 "category" Attribute Description

7.1.18.4 "description" Attribute Description

7.1.18.5 "CFItemURI" Attribute Description

7.1.18.6 "weight" Attribute Description

7.1.18.7 "position" Attribute Description

7.1.18.8 "rubricId" Attribute Description

7.1.18.9 "lastChangeDateTime" Attribute Description

7.1.18.10 "CFRubricCriterionLevels" Attribute Description

7.1.19 "CFRubricCriterionLevel" Class Description

7.1.19.1 "identifier" Attribute Description

7.1.19.2 "uri" Attribute Description

7.1.19.3 "description" Attribute Description

7.1.19.4 "quality" Attribute Description

7.1.19.5 "score" Attribute Description

7.1.19.6 "feedback" Attribute Description

7.1.19.7 "position" Attribute Description

7.1.19.8 "rubricCriterionId" Attribute Description

7.1.19.9 "lastChangeDateTime" Attribute Description

7.1.20 "CFSubject" Class Description

7.1.20.1 "identifier" Attribute Description

7.1.20.2 "uri" Attribute Description

7.1.20.3 "title" Attribute Description

7.1.20.4 "hierarchyCode" Attribute Description

7.1.20.5 "description" Attribute Description

7.1.20.6 "lastChangeDateTime" Attribute Description

7.1.21 "CFSubjectSet" Class Description

7.1.21.1 "CFSubjects" Attribute Description

7.1.22 "LinkGenURI" Class Description

7.1.22.1 "title" Attribute Description

7.1.22.2 "identifier" Attribute Description

7.1.22.3 "uri" Attribute Description

7.1.23 "LinkURI" Class Description

7.1.23.1 "title" Attribute Description

7.1.23.2 "identifier" Attribute Description

7.1.23.3 "uri" Attribute Description

7.1.24 "imsx_CodeMinor" Class Description

7.1.24.1 "imsx_codeMinorField" Attribute Description

7.1.25 "imsx_CodeMinorField" Class Description

7.1.25.1 "imsx_codeMinorFieldName" Attribute Description

7.1.25.2 "imsx_codeMinorFieldValue" Attribute Description

7.1.26 "imsx_StatusInfo" Class Description

7.1.26.1 "imsx_codeMajor" Attribute Description

7.1.26.2 "imsx_severity" Attribute Description

7.1.26.3 "imsx_description" Attribute Description

7.1.26.4 "imsx_codeMinor" Attribute Description

7.2. Derived Class Descriptions

7.2.1 "URL" Class Description

7.2.2 "UUID" Class Description

7.2.2.1 "pattern" Attribute Description

7.3. Enumerated Vocabulary Descriptions

7.3.1 "CFAssociationTypeEnum" Vocabulary Description

7.3.2 "imsx_CodeMajorEnum" Vocabulary Description

7.3.3 "imsx_CodeMinorValueEnum" Vocabulary Description

7.3.4 "imsx_SeverityEnum" Vocabulary Description

8. Extending and Profiling the Service

8.1. Extending the Service

8.1.1. Proprietary Operations

8.1.2. Proprietary Data Elements

8.2. Profiling the Service

Appendix A Modelling Concepts and Terms

A1 Behavior Descriptions Explanations

A1.1 Service Diagrams

A1.2 Operation Descriptions

A2 Interface Descriptions Explanations

A2.1 Parameter Model Diagrams

A2.2 Class Descriptions

A2.3 Attribute Descriptions

A3 Data Model Descriptions Explanations

A3.1 Data Model Diagrams

A3.2 Class Descriptions

A3.3 Attribute and Characteristic Descriptions

A3.4 Enumerated Vocabulary Descriptions

A3.5 External Vocabulary Descriptions

A3.6 Import Class Descriptions

Appendix B Service Status Codes

B1 Definition of the Status Codes

B1.1 Definition of the "CodeMajor" Values

B1.2 Definition of the "Severity" Values

B1.3 Definition of the "CodeMinor" Values

About this Document

List of Contributors

Revision History

toc | top

List of Figures

Figure 5.1 Service interface definitions

Figure 6.1 CFAssociation class definitions

Figure 6.2 CFAssociationGrouping class definitions

Figure 6.3 CFAssociationSet class definitions

Figure 6.4 CFConceptSet class definitions

Figure 6.5 CFDocument class definitions

Figure 6.6 CFDocumentSet class definitions

Figure 6.7 CFItem class definitions

Figure 6.8 CFItemTypeSet class definitions

Figure 6.9 CFLicense class definitions

Figure 6.10 CFPackage class definitions

Figure 6.11 CFRubric class definitions

Figure 6.12 CFSubjectSet class definitions

Figure 6.13 UUID class definitions

Figure 6.14 imsx_StatusInfo class definitions

Figure 7.1.1 CFAssociation class definitions

Figure 7.1.2 CFAssociationGrouping class definitions

Figure 7.1.3 CFAssociationSet class definitions

Figure 7.1.4 CFConcept class definitions

Figure 7.1.5 CFConceptSet class definitions

Figure 7.1.6 CFDefinition class definitions

Figure 7.1.7 CFDocument class definitions

Figure 7.1.8 CFDocumentSet class definitions

Figure 7.1.9 CFItem class definitions

Figure 7.1.10 CFItemType class definitions

Figure 7.1.11 CFItemTypeSet class definitions

Figure 7.1.12 CFLicense class definitions

Figure 7.1.13 CFPackage class definitions

Figure 7.1.14 CFPckgAssociation class definitions

Figure 7.1.15 CFPckgDocument class definitions

Figure 7.1.16 CFPckgItem class definitions

Figure 7.1.17 CFRubric class definitions

Figure 7.1.18 CFRubricCriterion class definitions

Figure 7.1.19 CFRubricCriterionLevel class definitions

Figure 7.1.20 CFSubject class definitions

Figure 7.1.21 CFSubjectSet class definitions

Figure 7.1.22 LinkGenURI class definitions

Figure 7.1.23 LinkURI class definitions

Figure 7.1.24 imsx_CodeMinor class definitions

Figure 7.1.25 imsx_CodeMinorField class definitions

Figure 7.1.26 imsx_StatusInfo class definitions

Figure 7.2.1 URL class definitions

Figure 7.2.2 UUID class definitions

Figure 7.3.1 CFAssociationTypeEnum class definitions

Figure 7.3.2 imsx_CodeMajorEnum class definitions

Figure 7.3.3 imsx_CodeMinorValueEnum class definitions

Figure 7.3.4 imsx_SeverityEnum class definitions

toc | top

List of Tables

Table 5.1 The set of interfaces.

Table 5.2 The set of operations for the "AssociationsManager" interface.

Table 5.3 The set of operations for the "DefinitionsManager" interface.

Table 5.4 The set of operations for the "DocumentsManager" interface.

Table 5.5 The set of operations for the "ItemsManager" interface.

Table 5.6 The set of operations for the "PackagesManager" interface.

Table 5.7 The set of operations for the "RubricsManager" interface.

Table 6.1 "CFAssociation" Class Description

Table 6.1.1 "CFDocumentURI" Attribute Description

Table 6.2 "CFAssociationGrouping" Class Description

Table 6.2.1 "identifier" Attribute Description

Table 6.2.2 "uri" Attribute Description

Table 6.2.3 "title" Attribute Description

Table 6.2.4 "description" Attribute Description

Table 6.2.5 "lastChangeDateTime" Attribute Description

Table 6.3 "CFAssociationSet" Class Description

Table 6.3.1 "CFItem" Attribute Description

Table 6.3.2 "CFAssociations" Attribute Description

Table 6.4 "CFConceptSet" Class Description

Table 6.4.1 "CFConcepts" Attribute Description

Table 6.5 "CFDocument" Class Description

Table 6.5.1 "CFPackageURI" Attribute Description

Table 6.6 "CFDocumentSet" Class Description

Table 6.6.1 "CFDocuments" Attribute Description

Table 6.7 "CFItem" Class Description

Table 6.7.1 "CFDocumentURI" Attribute Description

Table 6.8 "CFItemTypeSet" Class Description

Table 6.8.1 "CFItemTypes" Attribute Description

Table 6.9 "CFLicense" Class Description

Table 6.9.1 "identifier" Attribute Description

Table 6.9.2 "uri" Attribute Description

Table 6.9.3 "title" Attribute Description

Table 6.9.4 "description" Attribute Description

Table 6.9.5 "licenseText" Attribute Description

Table 6.9.6 "lastChangeDateTime" Attribute Description

Table 6.10 "CFPackage" Class Description

Table 6.10.1 "CFDocument" Attribute Description

Table 6.10.2 "CFItems" Attribute Description

Table 6.10.3 "CFAssociations" Attribute Description

Table 6.10.4 "CFDefinitions" Attribute Description

Table 6.10.5 "CFRubrics" Attribute Description

Table 6.11 "CFRubric" Class Description

Table 6.11.1 "identifier" Attribute Description

Table 6.11.2 "uri" Attribute Description

Table 6.11.3 "title" Attribute Description

Table 6.11.4 "description" Attribute Description

Table 6.11.5 "lastChangeDateTime" Attribute Description

Table 6.11.6 "CFRubricCriteria" Attribute Description

Table 6.12 "CFSubjectSet" Class Description

Table 6.12.1 "CFSubjects" Attribute Description

Table 6.13 "UUID" Class Description

Table 6.13.1 "pattern" Attribute Description

Table 6.14 "imsx_StatusInfo" Class Description

Table 6.14.1 "imsx_codeMajor" Attribute Description

Table 6.14.2 "imsx_severity" Attribute Description

Table 6.14.3 "imsx_description" Attribute Description

Table 6.14.4 "imsx_codeMinor" Attribute Description

Table 7.1.1 CFAssociation class definitions

Table 7.1.1.1 Description of the "CFDocumentURI" attribute for the "CFAssociation" class

Table 7.1.2 CFAssociationGrouping class definitions

Table 7.1.2.1 Description of the "identifier" attribute for the "CFAssociationGrouping" class

Table 7.1.2.2 Description of the "uri" attribute for the "CFAssociationGrouping" class

Table 7.1.2.3 Description of the "title" attribute for the "CFAssociationGrouping" class

Table 7.1.2.4 Description of the "description" attribute for the "CFAssociationGrouping" class

Table 7.1.2.5 Description of the "lastChangeDateTime" attribute for the "CFAssociationGrouping" class

Table 7.1.3 CFAssociationSet class definitions

Table 7.1.3.1 Description of the "CFItem" attribute for the "CFAssociationSet" class

Table 7.1.3.2 Description of the "CFAssociations" attribute for the "CFAssociationSet" class

Table 7.1.4 CFConcept class definitions

Table 7.1.4.1 Description of the "identifier" attribute for the "CFConcept" class

Table 7.1.4.2 Description of the "uri" attribute for the "CFConcept" class

Table 7.1.4.3 Description of the "title" attribute for the "CFConcept" class

Table 7.1.4.4 Description of the "keywords" attribute for the "CFConcept" class

Table 7.1.4.5 Description of the "hierarchyCode" attribute for the "CFConcept" class

Table 7.1.4.6 Description of the "description" attribute for the "CFConcept" class

Table 7.1.4.7 Description of the "lastChangeDateTime" attribute for the "CFConcept" class

Table 7.1.5 CFConceptSet class definitions

Table 7.1.5.1 Description of the "CFConcepts" attribute for the "CFConceptSet" class

Table 7.1.6 CFDefinition class definitions

Table 7.1.6.1 Description of the "CFConcepts" attribute for the "CFDefinition" class

Table 7.1.6.2 Description of the "CFSubjects" attribute for the "CFDefinition" class

Table 7.1.6.3 Description of the "CFLicenses" attribute for the "CFDefinition" class

Table 7.1.6.4 Description of the "CFItemTypes" attribute for the "CFDefinition" class

Table 7.1.6.5 Description of the "CFAssociationGroupings" attribute for the "CFDefinition" class

Table 7.1.7 CFDocument class definitions

Table 7.1.7.1 Description of the "CFPackageURI" attribute for the "CFDocument" class

Table 7.1.8 CFDocumentSet class definitions

Table 7.1.8.1 Description of the "CFDocuments" attribute for the "CFDocumentSet" class

Table 7.1.9 CFItem class definitions

Table 7.1.9.1 Description of the "CFDocumentURI" attribute for the "CFItem" class

Table 7.1.10 CFItemType class definitions

Table 7.1.10.1 Description of the "identifier" attribute for the "CFItemType" class

Table 7.1.10.2 Description of the "uri" attribute for the "CFItemType" class

Table 7.1.10.3 Description of the "title" attribute for the "CFItemType" class

Table 7.1.10.4 Description of the "description" attribute for the "CFItemType" class

Table 7.1.10.5 Description of the "hierarchyCode" attribute for the "CFItemType" class

Table 7.1.10.6 Description of the "typeCode" attribute for the "CFItemType" class

Table 7.1.10.7 Description of the "lastChangeDateTime" attribute for the "CFItemType" class

Table 7.1.11 CFItemTypeSet class definitions

Table 7.1.11.1 Description of the "CFItemTypes" attribute for the "CFItemTypeSet" class

Table 7.1.12 CFLicense class definitions

Table 7.1.12.1 Description of the "identifier" attribute for the "CFLicense" class

Table 7.1.12.2 Description of the "uri" attribute for the "CFLicense" class

Table 7.1.12.3 Description of the "title" attribute for the "CFLicense" class

Table 7.1.12.4 Description of the "description" attribute for the "CFLicense" class

Table 7.1.12.5 Description of the "licenseText" attribute for the "CFLicense" class

Table 7.1.12.6 Description of the "lastChangeDateTime" attribute for the "CFLicense" class

Table 7.1.13 CFPackage class definitions

Table 7.1.13.1 Description of the "CFDocument" attribute for the "CFPackage" class

Table 7.1.13.2 Description of the "CFItems" attribute for the "CFPackage" class

Table 7.1.13.3 Description of the "CFAssociations" attribute for the "CFPackage" class

Table 7.1.13.4 Description of the "CFDefinitions" attribute for the "CFPackage" class

Table 7.1.13.5 Description of the "CFRubrics" attribute for the "CFPackage" class

Table 7.1.14 CFPckgAssociation class definitions

Table 7.1.14.1 Description of the "identifier" attribute for the "CFPckgAssociation" class

Table 7.1.14.2 Description of the "associationType" attribute for the "CFPckgAssociation" class

Table 7.1.14.3 Description of the "sequenceNumber" attribute for the "CFPckgAssociation" class

Table 7.1.14.4 Description of the "uri" attribute for the "CFPckgAssociation" class

Table 7.1.14.5 Description of the "originNodeURI" attribute for the "CFPckgAssociation" class

Table 7.1.14.6 Description of the "destinationNodeURI" attribute for the "CFPckgAssociation" class

Table 7.1.14.7 Description of the "CFAssociationGroupingURI" attribute for the "CFPckgAssociation" class

Table 7.1.14.8 Description of the "lastChangeDateTime" attribute for the "CFPckgAssociation" class

Table 7.1.15 CFPckgDocument class definitions

Table 7.1.15.1 Description of the "identifier" attribute for the "CFPckgDocument" class

Table 7.1.15.2 Description of the "uri" attribute for the "CFPckgDocument" class

Table 7.1.15.3 Description of the "creator" attribute for the "CFPckgDocument" class

Table 7.1.15.4 Description of the "title" attribute for the "CFPckgDocument" class

Table 7.1.15.5 Description of the "lastChangeDateTime" attribute for the "CFPckgDocument" class

Table 7.1.15.6 Description of the "officialSourceURL" attribute for the "CFPckgDocument" class

Table 7.1.15.7 Description of the "publisher" attribute for the "CFPckgDocument" class

Table 7.1.15.8 Description of the "description" attribute for the "CFPckgDocument" class

Table 7.1.15.9 Description of the "subject" attribute for the "CFPckgDocument" class

Table 7.1.15.10 Description of the "subjectURI" attribute for the "CFPckgDocument" class

Table 7.1.15.11 Description of the "language" attribute for the "CFPckgDocument" class

Table 7.1.15.12 Description of the "version" attribute for the "CFPckgDocument" class

Table 7.1.15.13 Description of the "adoptionStatus" attribute for the "CFPckgDocument" class

Table 7.1.15.14 Description of the "statusStartDate" attribute for the "CFPckgDocument" class

Table 7.1.15.15 Description of the "statusEndDate" attribute for the "CFPckgDocument" class

Table 7.1.15.16 Description of the "licenseURI" attribute for the "CFPckgDocument" class

Table 7.1.15.17 Description of the "notes" attribute for the "CFPckgDocument" class

Table 7.1.16 CFPckgItem class definitions

Table 7.1.16.1 Description of the "identifier" attribute for the "CFPckgItem" class

Table 7.1.16.2 Description of the "fullStatement" attribute for the "CFPckgItem" class

Table 7.1.16.3 Description of the "alternativeLabel" attribute for the "CFPckgItem" class

Table 7.1.16.4 Description of the "CFItemType" attribute for the "CFPckgItem" class

Table 7.1.16.5 Description of the "uri" attribute for the "CFPckgItem" class

Table 7.1.16.6 Description of the "humanCodingScheme" attribute for the "CFPckgItem" class

Table 7.1.16.7 Description of the "listEnumeration" attribute for the "CFPckgItem" class

Table 7.1.16.8 Description of the "abbreviatedStatement" attribute for the "CFPckgItem" class

Table 7.1.16.9 Description of the "conceptKeywords" attribute for the "CFPckgItem" class

Table 7.1.16.10 Description of the "conceptKeywordsURI" attribute for the "CFPckgItem" class

Table 7.1.16.11 Description of the "notes" attribute for the "CFPckgItem" class

Table 7.1.16.12 Description of the "language" attribute for the "CFPckgItem" class

Table 7.1.16.13 Description of the "educationLevel" attribute for the "CFPckgItem" class

Table 7.1.16.14 Description of the "CFItemTypeURI" attribute for the "CFPckgItem" class

Table 7.1.16.15 Description of the "licenseURI" attribute for the "CFPckgItem" class

Table 7.1.16.16 Description of the "statusStartDate" attribute for the "CFPckgItem" class

Table 7.1.16.17 Description of the "statusEndDate" attribute for the "CFPckgItem" class

Table 7.1.16.18 Description of the "lastChangeDateTime" attribute for the "CFPckgItem" class

Table 7.1.17 CFRubric class definitions

Table 7.1.17.1 Description of the "identifier" attribute for the "CFRubric" class

Table 7.1.17.2 Description of the "uri" attribute for the "CFRubric" class

Table 7.1.17.3 Description of the "title" attribute for the "CFRubric" class

Table 7.1.17.4 Description of the "description" attribute for the "CFRubric" class

Table 7.1.17.5 Description of the "lastChangeDateTime" attribute for the "CFRubric" class

Table 7.1.17.6 Description of the "CFRubricCriteria" attribute for the "CFRubric" class

Table 7.1.18 CFRubricCriterion class definitions

Table 7.1.18.1 Description of the "identifier" attribute for the "CFRubricCriterion" class

Table 7.1.18.2 Description of the "uri" attribute for the "CFRubricCriterion" class

Table 7.1.18.3 Description of the "category" attribute for the "CFRubricCriterion" class

Table 7.1.18.4 Description of the "description" attribute for the "CFRubricCriterion" class

Table 7.1.18.5 Description of the "CFItemURI" attribute for the "CFRubricCriterion" class

Table 7.1.18.6 Description of the "weight" attribute for the "CFRubricCriterion" class

Table 7.1.18.7 Description of the "position" attribute for the "CFRubricCriterion" class

Table 7.1.18.8 Description of the "rubricId" attribute for the "CFRubricCriterion" class

Table 7.1.18.9 Description of the "lastChangeDateTime" attribute for the "CFRubricCriterion" class

Table 7.1.18.10 Description of the "CFRubricCriterionLevels" attribute for the "CFRubricCriterion" class

Table 7.1.19 CFRubricCriterionLevel class definitions

Table 7.1.19.1 Description of the "identifier" attribute for the "CFRubricCriterionLevel" class

Table 7.1.19.2 Description of the "uri" attribute for the "CFRubricCriterionLevel" class

Table 7.1.19.3 Description of the "description" attribute for the "CFRubricCriterionLevel" class

Table 7.1.19.4 Description of the "quality" attribute for the "CFRubricCriterionLevel" class

Table 7.1.19.5 Description of the "score" attribute for the "CFRubricCriterionLevel" class

Table 7.1.19.6 Description of the "feedback" attribute for the "CFRubricCriterionLevel" class

Table 7.1.19.7 Description of the "position" attribute for the "CFRubricCriterionLevel" class

Table 7.1.19.8 Description of the "rubricCriterionId" attribute for the "CFRubricCriterionLevel" class

Table 7.1.19.9 Description of the "lastChangeDateTime" attribute for the "CFRubricCriterionLevel" class

Table 7.1.20 CFSubject class definitions

Table 7.1.20.1 Description of the "identifier" attribute for the "CFSubject" class

Table 7.1.20.2 Description of the "uri" attribute for the "CFSubject" class

Table 7.1.20.3 Description of the "title" attribute for the "CFSubject" class

Table 7.1.20.4 Description of the "hierarchyCode" attribute for the "CFSubject" class

Table 7.1.20.5 Description of the "description" attribute for the "CFSubject" class

Table 7.1.20.6 Description of the "lastChangeDateTime" attribute for the "CFSubject" class

Table 7.1.21 CFSubjectSet class definitions

Table 7.1.21.1 Description of the "CFSubjects" attribute for the "CFSubjectSet" class

Table 7.1.22 LinkGenURI class definitions

Table 7.1.22.1 Description of the "title" attribute for the "LinkGenURI" class

Table 7.1.22.2 Description of the "identifier" attribute for the "LinkGenURI" class

Table 7.1.22.3 Description of the "uri" attribute for the "LinkGenURI" class

Table 7.1.23 LinkURI class definitions

Table 7.1.23.1 Description of the "title" attribute for the "LinkURI" class

Table 7.1.23.2 Description of the "identifier" attribute for the "LinkURI" class

Table 7.1.23.3 Description of the "uri" attribute for the "LinkURI" class

Table 7.1.24 imsx_CodeMinor class definitions

Table 7.1.24.1 Description of the "imsx_codeMinorField" attribute for the "imsx_CodeMinor" class

Table 7.1.25 imsx_CodeMinorField class definitions

Table 7.1.25.1 Description of the "imsx_codeMinorFieldName" attribute for the "imsx_CodeMinorField" class

Table 7.1.25.2 Description of the "imsx_codeMinorFieldValue" attribute for the "imsx_CodeMinorField" class

Table 7.1.26 imsx_StatusInfo class definitions

Table 7.1.26.1 Description of the "imsx_codeMajor" attribute for the "imsx_StatusInfo" class

Table 7.1.26.2 Description of the "imsx_severity" attribute for the "imsx_StatusInfo" class

Table 7.1.26.3 Description of the "imsx_description" attribute for the "imsx_StatusInfo" class

Table 7.1.26.4 Description of the "imsx_codeMinor" attribute for the "imsx_StatusInfo" class

Table 7.2.1 URL class definitions

Table 7.2.2 UUID class definitions

Table 7.2.2.1 Description of the "pattern" attribute for the "UUID" class

Table 7.3.1 CFAssociationTypeEnum class definitions

Table 7.3.2 imsx_CodeMajorEnum class definitions

Table 7.3.3 imsx_CodeMinorValueEnum class definitions

Table 7.3.4 imsx_SeverityEnum class definitions

Table A3.1 The key to the descriptions of data model diagrams

Table A3.2 The key to the descriptions of the data class tables

Table A3.3 The key to the descriptions of the data attribute/characteristic tables

Table A3.4 The key to the descriptions of the enumerated vocabulary tables

Table A3.5 The key to the descriptions of the external vocabulary tables

Table A3.6 The key to the descriptions of the import class tables

toc | top

1. Introduction

1.1. Overview of the Service

The Competencies and Academic Standards Exchange (CASE) Service specification is the definition of how systems achieve the exchange of information about learning standards and/or competencies. The key aim is to replace the current ways of documenting a learning standard and competency, typically a PDF or HTML document, by one which is machine readable both syntactically and semantically. Further, using this new specification it will be possible to electronically exchange these definitions so that applications, systems and tools can readily access this data.

1.2. Scope and Context

This document is the Competencies and Academic Standards Exchange (CASE) Service Model v1.0 and as such it is used as the basis for the development of the following documents:

This information model defines the CASE Abstract Application Programming Interface (a-API). This service model is described using the Unified Modeling Language (UML) based upon the IMS Global Model Driven Specification approach and the associated modelling toolkit [I-BAT, 06]. This means that this specification is based upon the concepts of:

1.3. Structure of this Document

The structure of the rest of this document is:

2. The Use-cases The set of core use-cases supported by this specification. This includes the exchange of machine readable learning standards for Schools (K-12) and machine readable competency definitions for Higher Education (HE);
3. The Conceptual Model The underlying conceptual data model and the set of relationships between the various learning standard and competency components. This includes schematic visualizations that are not based upon UML;
4. Service Architecture and Specification Model An overview of the service including the key use-cases and the underlying service architecture and end-system service objects;
5. The Behavior Model The definition of the operations of the service. This focuses on the description of the behaviors supported by the service. The behaviors are group as interfaces;
6. The Interface Model The definition of the data models exchanged between the service End Systems. These are the parameters exchanged across the interoperability interface. These are an abbreviated description with the full set of details in the corresponding data class description;
7. Data Model The definition of the data classes for the full data exchange. This addresses the data classes used to supplement the interface parameters. The descriptions are grouped according to their type e.g. data, enumeration, derived, etc.
8. Extending and Profiling the Service An explanation of how the service can be extended, using the permitted points of extension and/or profiled. Profiling is the process by which the specification is tailored to a specific set of market/domain requirements;
Appendix A Modelling Concepts and Terms An overview of the model driven approach, the concepts and the terms used by IMS to create the service model representations (based upon a profile of UML), the corresponding set of bindings and the accompanying documentation (including this information model);
Appendix B Service Status Codes A summary list of the status codes, and their causes, that can be returned by each of the operations forming the service. These describe the end-to-end status of the transaction.

1.4. Nomenclature

A-API Abstract API
API Application Programming Interface
CASE Competencies and Academic Standards Exchange
CBE Competency Based education
Competency Framework A set of statements created by and articulating skills and/or specific knowledge.
Competency Framework Association A relationship between two Competency Framework Documents or two Competency Framework Items (the associations are defined using a set of predefined vocabulary).
Competency Framework Association Grouping This is a set of associations that have been grouped together because they have some important relationship(s). One usage would be in identifying the set of cross-walk associations to other documents.
Competency Framework Document A document that acts as a container for a collection of learning standard items, typically arranged in a hierarchical structure or classification scheme, reflecting expectations of learner competencies within a single subject area covering one or more levels.
Competency Framework Item Content that either describes a specific competency (learning objective) or describes a grouping of competencies within the taxonomy of a Competency Framework Document. Educational standards are the learning goals for what students should know and be able to do at each grade level. Education standards, like Common Core are not a curriculum. Local communities and educators choose their own curriculum, which is a detailed plan for day-to-day teaching. In other words, the Common Core is what students need to know and be able to do, and curriculum is how students will learn it. The Common Core State Standards are educational standards for English language arts (ELA)/literacy and mathematics in grades K-12.
Competency Framework Package A set of Competency Framework Document, Competency Framework Items and Competency Framework Associations released by a standard setting entity
Competency Framework Rubric An entity that includes information about an instrument used to communicate expectations of quality around a task, product, or performance and/or used to delineate consistent criteria for grading. A CFRubric is defined by a set of CFRubricCriterion.
Competency Framework Rubric Criterion An entity that defines a specific performance criterion. A CFRubricCriterion is defined by a set of CFRubricCriterionLevels.
Competency Framework Rubric Criterion Level An entity that defines a specific performance criterion level for a rubric. Each level must have a distinct performance value.
GUID Globally Unique Identifier (this may or may not also be a UUID)
HE Higher Education
IETF Internet Engineering Task Force
ISO International Standards Organization
JSON Java Script Object Notation
REST Representation State TRransfer
RFC Request for Comments
UML Unified Modelling Language
URI Uniform Resource Identifier
URL Uniform Resource Locator
UUID Universally Unique Identifier
VDEX Vocabulary Definition and Exchange
XML Exchange Markup Language
XSD XML Schema Definition

1.5. References

[CASE, 17a] IMS Competencies and Academic Standards Exchange (CASE) 1.0 REST/JSON Binding Final Release Document, G.Nadeau, R.Grogan, J.Hobson and C.Smythe, IMS Global Learning Consortium Inc., July 2017, http://www.imsglobal.org/case/casev1p0/caseservicev1p0_restbindv1p0.html.
[CASE, 17b] IMS Competencies and Academic Standards Exchange (CASE) 1.0 Conformance and Certification Final Release Document, G.Nadeau, R.Grogan, J.Hobson and C.Smythe, IMS Global Learning Consortium Inc., July 2017, http://www.imsglobal.org/case/casev1p0/caseservicev1p0_conformancev1p0.html.
[CASE, 17c] IMS Competencies and Academic Standards Exchange (CASE) 1.0 Best Practices and Implementation Guide Final Release Document, G.Nadeau, R.Grogan, J.Hobson and C.Smythe, IMS Global Learning Consortium Inc., July 2017, http://www.imsglobal.org/case/casev1p0/caseservicev1p0_bpigv1p0.html.
[I-BAT, 06] IMS Binding Auto-generation Toolkit (I-BAT), C.Smythe, IMS Global Learning Consortium Inc., July 2006.

toc | top

2. The Use-cases

The set of uses cases that can be supported by the usage of the CASE service are:

2.1. Use-case 1 (Obtaining the Definition of the Academic Standards/Competencies/Rubrics for a Module, Course or Programme)

The summary description for this use-case is given in Table 2.1.

Table 2.1 Obtaining the definition of the academic standards/competencies/rubrics for a module, course or programme usecase.
Title: Obtaining the Definition of the Academic Standards/Competencies/Rubrics for a Module, Course or Programme
Local ID: CASE-01
Description: A teacher wishes to obtain the definition of a competency/academic standard for a key learning structure e.g. a course, a programme, etc. A detailed example is that a teacher needs to review the definition for a subject e.g. Year 11 French. Therefore the institutions's LMS must have obtained this breakdown for the corresponding District Learning Standards definitions repository. The teacher can then review the subject definition through the institution's LMS.
Level Summary
Actors: Primary - Learning Management System (Institution) and Competency/Academic Standard Repository (District)
Secondary - Teacher
Stakeholder: Teaching Institution e.g. School
Interest: It is essential that the set of competency/academic standard definitions for the education to be supplied and against which the student will be measured are available electronically and installed in the institition's Learning Management System (LMS).
Notes: In terms of the CASE specification, the LMS must have obtained the appropriate CFDocument description(s). The teacher does not need to be aware of how the LMS has obtained the definitions, merely that they are available and assured that they are consistent with the definitions supplied by the District.

2.2. Use-case 2 (Obtaining an Academic Standard or Competency Definition)

The summary description for this use-case is given in Table 2.2.

Table 2.2 Obtaining an academic standard or competency definition usecase.
Title: Obtaining an Academic Standard or Competency Definition
Local ID: CASE-02
Description: A teacher wishes to obtain the detailed statements for a competency/academic standard for a key learning structure e.g. a course. A detailed example is that a teacher needs to understand the specific learning objectives that must be achived for a subject e.g. Year 10 Biology - The Carbon Cycle. Therefore the institutions's LMS must have obtained these statements from the corresponding District Learning Standards definitions repository. The teacher can then review the subject statements through the institution's LMS.
Level Summary
Actors: Primary - Learning Management System (Institution) and Competency/Academic Standard Repository (District)
Secondary - Teacher
Stakeholder: Teaching Institution e.g. School
Interest: It is essential that the set of competency/academic standard statements for the education to be supplied and against which the student will be measured are available electronically and installed in the institition's Learning Management System (LMS).
Notes: In terms of the CASE specification, the LMS must have obtained the appropriate CFItem descriptions. The teacher does not need to be aware of how the LMS has obtained the definitions, merely that they are available and assured that they are consistent with the definitions supplied by the District.

2.3. Use-case 3 (Obtaining a Rubric Definition)

The summary description for this use-case is given in Table 2.3.

Table 2.3 Obtaining a rubric definition usecase.
Title: Obtaining a Rubric Definition
Local ID: CASE-03
Description: A faculty member wishes to obtain the rubrics which define the assessment marking schemes to be applied to the set of learning activities they are teaching. A detailed example is that the faculty member needs to read the marking scheme required for marking an essay on the use of resonance in electrical circuits. Therefore the institutions's LMS must have obtained these rubrics from the Institutions content repository that is used to store the rubrics (the rubric may have been created by a separate curriculum development team). The faculty member can then review the rubrics through the institution's LMS.
Level Summary
Actors: Primary - Learning Management System (Institution) and Rubrics Repository (Institution)
Secondary - Faculty Member
Stakeholder: Higher Education Institution e.g. University
Interest: It is essential that the set of rubrics for the assessment of the various learning activities are available electronically and installed in the institition's Learning Management System (LMS).
Notes: In terms of the CASE specification, the LMS must have obtained the appropriate CFRubric description (this will include the associated CFRubricCriteria and CFRubricCriterionLevels descriptions).

2.4. Use-case 4 (Obtaining the Associations between Academic Standards/Competency/Rubric Definitions)

The summary description for this use-case is given in Table 2.4.

Table 2.4 Obtaining the associations between academic standards/competency/rubric definitions usecase.
Title: Obtaining the Associations between Academic Standards/Competency/Rubric Definitions
Local ID: CASE-04
Description: A Learning Management System (LMS) is responsible for displaying to a teacher the set of competencies/academic standards that are addressed by learning materials. The content is annotated with the competencies/academic standards from more than one source. A mapping between these competencies/academic standards from the different sources can be used to vary the information displayed. The mapping between the sources can supplied as a set of associations which must be supplied by one or other of the sources.
Level Summary
Actors: Primary - Learning Management System (Institution) and Competency/Academic Standard Repositories (Districts)
Secondary - Teacher
Stakeholder: Teaching Institution e.g. School
Interest: Different organizations have preferred ways to compose a competency/academic standard. Suppliers of content want to annotate their materials to cover as wide a range of competencies/academic standards as possible. Therefore, a cross-walk between those different competency/academic standards is essential to understand their equivalence.
Notes: In terms of the CASE specification, the LMS must have obtained the mappings using the appropriate CFAssociations structures. Once these associations have been supplied the LMS can use the cross-walk to display the competencies/academic standards in the structure preferred by the user.

2.5. Use-case 5 (Obtaining All of the Detailed Definitions of the Academic Standards/Competencies/Rubrics for a Module, Course or Programme)

The summary description for this use-case is given in Table 2.5.

Table 2.5 Obtaining all of the detailed definitions of the academic standards/competencies/rubrics for a module, course or programme usecase.
Title: Obtaining All of the Detailed Definitions of the Academic Standards/Competencies/Rubrics for a Module, Course or Programme
Local ID: CASE-05
Description: A teacher wishes to obtain all of the information for a competency/academic standard for a key learning structure e.g. a course, a programme, etc. A detailed example is that a teacher needs to use all of the information (this includes all of the statements, the licenses, the rubrics, etc.) for the definition for a subject e.g. Year 11 French. Therefore the institutions's LMS must have obtained this breakdown from the corresponding District Learning Standards definitions repository. The teacher can then review the subject definition information through the institution's LMS.
Level Summary
Actors: Primary - Learning Management System (Institution) and Competency/Academic Standard Repository (District)
Secondary - Teacher
Stakeholder: Teaching Institution e.g. School
Interest: It is essential that all of the information for the competency/academic standard definitions for the education to be supplied and against which the student will be measured are available electronically and installed in the institition's Learning Management System (LMS).
Notes: In terms of the CASE specification, the LMS must have obtained the appropriate CFPackage structures. The CFPackage is a container for the CFDocument, the set of CFItems, the CFAssociations, the CFRubrics and the set of structural definitions i.e. the CFConcepts, the CFSubjects, the CFAssociationGroupings, the CFItemTypes and the CFLicenses. The teacher does not need to be aware of how the LMS has obtained the definitions, merely that they are available and assured that they are consistent with the definitions supplied by the District.

toc | top

3. The Conceptual Model

3.1. The Information to be Exchanged

The CASE Service specification is the definition of how systems achieve the exchange of information about learning standards and/or competencies. Analysis of the underlying structure of both a competency and an academic standard determined that information constructs could be represented using the same data model. This enables the use of a single interoperability data model, which is composed of three core constructs:

The composition and logical structure of a competency/academic standard is shown in Figure 3.1. The document is the container for the set of competency/academic standard statements. In general these statements will themselves be broken into sub-statements, etc. The CASE specification defines a data model for this hierarchical structure with the hierarchy determined using a linked list approach.

Diagram of the composition and logical structure of a competency/academic standard.

Figure 3.1 - The composition and logical structure of a competency/academic standard.

The breakdown of a competency/academic standard into its component statements must be undertaken by an appropriately skilled individual. The CASE specification is unconcerned by the actual breakdown i.e. the specification can be used to exchange any breakdown and the specification can also be used to describe the association between different breakdowns. A typical exampe of this is that every K-12 District will have a breakdown for subjecst such as Maths, Physics, etc. and so these can be aligned using encoding in the CASE data model.

The composition and logical structure of a rubric is shown in Figure 3.2. A rubric is a matrix. Each row in the matrix is used to define a 'Criterion' and so the set of rows define the set of Rubric Criteria. For each row the set of columns are the rubric criterion level definitions with an associated score. In CASE each rubric criterion is defined in the CFRubricCriterion data model with the rubric criterion levels defined using the CFRubricCriterionLevel data model.

Diagram of the composition and logical structure of a rubric.

Figure 3.2 - The composition and logical structure of a rubric.

A rubric is associated to a competency/academic standard statement i.e. a CFRubric is linked to a CFItem. A CFRubric may be used for more than one CFItem but in terms of data interoperability there is a 1-to-1 relationship.

3.2. Logical Data Model

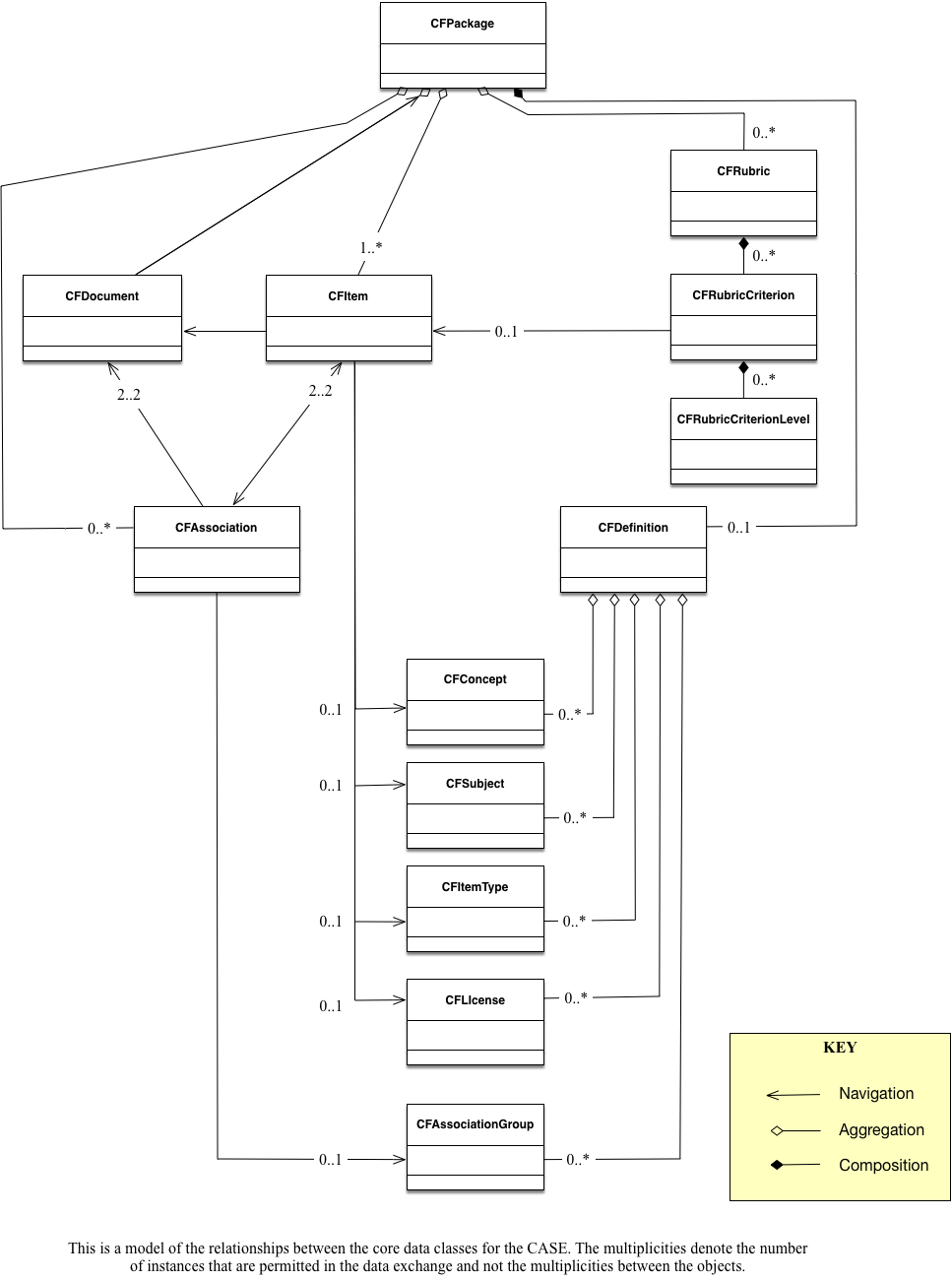
The data model for the CASE specification consists of a set of core classes which are used to define the data properties. A logical representation of the logical data model for the data structures in the CASE service is shown in Figure 3.3.

Diagram of the logical data model CASE specification.

Figure 3.3 - The logical data model for the CASE specification.

The set of classes in the logical model are:

3.3. Package Structure

A Competency Framework Package (CFPackage) is the structure that is used to contain a CFDocument and all of the associated components to create a complete and standalone structure i.e. a system using the CFPackage has no need for other contextual data. A schematic representation of the structure of a CASE package is shown in Figure 3.4.

Diagram of the schematic representation of the structure of a CASE package.

Figure 3.4 - A schematic representation of the structure of a CASE package.

The outer container, the CFPackage, has direct children of:

3.4. Interoperability Model

The CASE service defines how data about learning standards and competencies is exchanged. It does not address how the data is stored and/or processed in the end-systems that exchange the information. A schematic representation of the service provided by the CASE specification is shown in Figure 3.5.

Diagram of the interoperability supplied by the CASE service.

Figure 3.5 - The interoperability supplied by the CASE service.

The CASE is realised as a set of Web Services (the actual implementation is defined by the associated binding specification and, currently, only a REST/JSON based binding is available). In CASE 1.0 only a pull service model is provided i.e. a consumer must read the data from a service provider. It is possible to chain systems together and so some systems could be both an CASE consumer and service provider. In the cases where an intermediate system acquires data from more than one service provider (it is a data aggregator) it must support both consumer and provider functionality.

toc | top

4. Service Architecture and Specification Model

4.1. An Abstract Representation

It is important to remember that this document contains a description of the underlying information model in terms of the abstract Application Programming Interface (API). The manner in which this abstract representation is visualized is not intended to dictate the implementation form of the Service. The breakdown of the service into its interface classes is a convenient way to document the set of behaviors. The objective for producing these interfaces is to identify and define the messages that are exchanged between the end-systems to realize the system behaviors required of the service.

The internal organization of an implementation of the full abstract API is beyond the scope of this specification. The only constraint is that the external behavior of the abstract API complies with this specification. This means that a .NET, J2EE, etc. physical implementation of this abstract API does not have to represent the functionality using the same breakdown of operations/methods. This physical implementation is not subject to the conformance specification.

It is important to note that the UML representation of the interfaces is used to help develop and document the Information Model and various Bindings. It is not a requirement for a system to implement this interface as defined i.e. to use the same parameters, etc. Conformance against this specification will be confirmed by inspecting the appropriate binding of the information model and ensuring that the relevant information is present and that different sequences of activity result in the predicted and mandated behavior. It is essential that the behaviors described by each of the operations are fully supported and that the behaviors described by different sequences are also maintained.

4.2. Service Architecture and Specification Model

The basic architectural model for the CASE Service specification is shown in Figure 4.1. In this architecture the scope of the IMS CASE Service specification is shown as the dotted line. The scope of the interoperability is the data and behavioral models of the objects being exchanged.

Diagram of the CASE service architecture.

Figure 4.1 - The CASE service architecture.

It is important to remember that the structure of the exchanged information has NO bearing on how the same information is contained within the 'consumer' and 'provider' CASE systems (the CASE repositories in the two end-systems). It is simply a representation of the data used to facilitate exchange between the end-systems. The only constraint on the end-system repositories is that they provide data persistence consistent with the required behavior.

4.3. Service Objects

The set of service objects that are exchanged between end-systems are:

The set of service collection objects that are exchanged between end-systems are:

4.4. A Synchronous Service

The CASE Service is a synchronous service i.e. the consumer is blocked until the response from the provider is received. This means that a consumer can only have one outstanding request with a service provider. The corresponding sequence of actions is shown in Figure 4.2.

Diagram of the action sequence for the CASE synchronous service.

Figure 4.2 - The action sequence for the CASE synchronous service.

Figure 4.2 shows the action sequence from the prespective of the consumer but it must be noted that a Service Provider will be expected to support concurrent requests (perhaps hundreds to thousands) from many consumers.

toc | top

5. The Behavior Model

5.1 Service Definition

The model for the service representation is shown in Figure 5.1 and Table 5.1 (the syntax and semantics for this representation is described in Appendix A1.1). Following the service definition are the descriptions for the set of corresponding service operations (the syntax and semantics for these descrptions is described in Appendix A1.2).

UML model of the service.

Figure 5.1 - Service interface definitions.

Table 5.1 The set of interfaces.
Interface Description
AssociationsManager The set of service operations that manage access to the Competency Framework Associations. Associations are to establish relationships between definitions from different sources. This interface manages the associations between CFDocuments and between CFItems.
DefinitionsManager The set of service operations that manage access to the Competency Framework Definitions. This interface manages the definitions of the: Competency Framework Concepts, Competency Framework Subjects, Competency Framework Licenses, Competency Framework Item Types and Competency Framework Association Groupings.
DocumentsManager The set of service operations that manage access to the Competency Framework Documents. Documents are the root entry point for the definition of an academic standard/competency. This interface manages the document descriptions only i.e. it does not support the management of Items, Associations, etc.
ItemsManager The set of service operations that manage access to the Competency Framework Items. Items are the containers for the definitions in an academic standard/competency. This interface manages the Item descriptions only i.e. it does not support the management of Associations, etc.
PackagesManager The set of service operations that manage access to the Competency Framework Packages as a whole. A Competency Framework Package is a package that contains all of the arefacts that are used for the definition of a Competency Framework Document.
RubricsManager The set of service operations that manage access to the Competency Framework Rubrics. Rubrics associate the set of rubric criteria being defined for a specific academic standard/competency (defined as either a CFItem or a CFDocument).

5.2 AssociationsManager Interface Description

The set of service operations that manage access to the Competency Framework Associations. Associations are to establish relationships between definitions from different sources. This interface manages the associations between CFDocuments and between CFItems.

The set of operations for this interface are summarized in Table 5.2.

Table 5.2 The set of operations for the "AssociationsManager" interface.
Operation Description
getCFItemAssociations This is a request to the Service Provider to provide the all of the Competency Associations for the specified CFItem and the information about the CFItem itself. If the identified record cannot be found then the 'unknownobject' status code must be reported.
getCFAssociation This is a request to the service provider to provide the information for the specific Competency Framework Association. If the identified record cannot be found then the 'unknownobject' status code must be reported.

5.2.1 "getCFItemAssociations" Operation

Name: getCFItemAssociations ()
Return Function Parameter: statusInfo : imsx_StatusInfo - The status information report for the request. This report has end-to-end significance and must map between the messaging technology approach and the business transaction API. For REST-based bindings this structure describes the message payload that must be returned when the request has not been successfully completed.
Supplied (in) Parameters: sourcedId : UUID - The UUID that identifies the CFItem for which ALL associations are to be supplied.
Returned (out) Parameters: associationSet : CFAssociationSet - The set of CFAssociations that are associated with the specified CFItem and the CFItem itself.
Behavior: This is a request to the Service Provider to provide the all of the Competency Associations for the specified CFItem and the information about the CFItem itself. If the identified record cannot be found then the 'unknownobject' status code must be reported.

5.2.2 "getCFAssociation" Operation

Name: getCFAssociation ()
Return Function Parameter: imsx_StatusInfo : imsx_StatusInfo - The status information report for the request. This report has end-to-end significance and must map between the messaging technology approach and the business transaction API. For REST-based bindings this structure describes the message payload that must be returned when the request has not been successfully completed.
Supplied (in) Parameters: sourcedId : UUID - The UUID that identifies the CFAssociation to be supplied.
Returned (out) Parameters: association : CFAssociation - The CFAssociation object that was specified in the request.
Behavior: This is a request to the service provider to provide the information for the specific Competency Framework Association. If the identified record cannot be found then the 'unknownobject' status code must be reported.

5.3 DefinitionsManager Interface Description

The set of service operations that manage access to the Competency Framework Definitions. This interface manages the definitions of the: Competency Framework Concepts, Competency Framework Subjects, Competency Framework Licenses, Competency Framework Item Types and Competency Framework Association Groupings.

The set of operations for this interface are summarized in Table 5.3.

Table 5.3 The set of operations for the "DefinitionsManager" interface.
Operation Description
getCFConcept This is a request to the Service Provider to provide the specified Competency Framework Concept and the set of children CFConcepts as identified by the hierarchy codes. If the identified record cannot be found then the 'unknownobject' status code must be reported.
getCFSubject This is a request to the Service Provider to provide the specified Competency Framework Subject and the set of children CFSubjects as identified by the hierarchy codes. If the identified record cannot be found then the 'unknownobject' status code must be reported.
getCFLicense This is a request to the Service Provider to provide the specified Competency Framework License. If the identified record cannot be found then the 'unknownobject' status code must be reported.
getCFItemType This is a request to the Service Provider to provide the specified Competency Framework Item Type and the set of children CFItemTypes as identified by the hierarchy codes. If the identified record cannot be found then the 'unknownobject' status code must be reported.
getCFAssociationGrouping This is a request to the Service Provider to provide the specified Competency Framework Association Grouping. If the identified record cannot be found then the 'unknownobject' status code must be reported.

5.3.1 "getCFConcept" Operation

Name: getCFConcept ()
Return Function Parameter: imsx_StatusInfo : imsx_StatusInfo - The status information report for the request. This report has end-to-end significance and must map between the messaging technology approach and the business transaction API. For REST-based bindings this structure describes the message payload that must be returned when the request has not been successfully completed.
Supplied (in) Parameters: sourcedId : UUID - The UUID that identifies the Competency Framework Concept that is to be read from the service provider.
Returned (out) Parameters: conceptSet : CFConceptSet - The specific Competency Framework Concept object that has been specified plus the associated set of child CFConcepts.
Behavior: This is a request to the Service Provider to provide the specified Competency Framework Concept and the set of children CFConcepts as identified by the hierarchy codes. If the identified record cannot be found then the 'unknownobject' status code must be reported.

5.3.2 "getCFSubject" Operation

Name: getCFSubject ()
Return Function Parameter: imsx_StatusInfo : imsx_StatusInfo - The status information report for the request. This report has end-to-end significance and must map between the messaging technology approach and the business transaction API. For REST-based bindings this structure describes the message payload that must be returned when the request has not been successfully completed.
Supplied (in) Parameters: sourcedId : UUID - The UUID that identifies the Competency Framework Subject that is to be read from the service provider.
Returned (out) Parameters: subjectSet : CFSubjectSet - The specific Competency Framework Subject object that has been specified plus the associated set of child CFSubjects.
Behavior: This is a request to the Service Provider to provide the specified Competency Framework Subject and the set of children CFSubjects as identified by the hierarchy codes. If the identified record cannot be found then the 'unknownobject' status code must be reported.

5.3.3 "getCFLicense" Operation

Name: getCFLicense ()
Return Function Parameter: imsx_StatusInfo : imsx_StatusInfo - The status information report for the request. This report has end-to-end significance and must map between the messaging technology approach and the business transaction API. For REST-based bindings this structure describes the message payload that must be returned when the request has not been successfully completed.
Supplied (in) Parameters: sourcedId : UUID - The UUID that identifies the Competency Framework License that is to be read from the service provider.
Returned (out) Parameters: license : CFLicense - The specific Competency Framework License object that has been requested.
Behavior: This is a request to the Service Provider to provide the specified Competency Framework License. If the identified record cannot be found then the 'unknownobject' status code must be reported.

5.3.4 "getCFItemType" Operation

Name: getCFItemType ()
Return Function Parameter: imsx_StatusInfo : imsx_StatusInfo - The status information report for the request. This report has end-to-end significance and must map between the messaging technology approach and the business transaction API. For REST-based bindings this structure describes the message payload that must be returned when the request has not been successfully completed.
Supplied (in) Parameters: sourcedId : UUID - The UUID that identifies the Competency Framework ItemType that is to be read from the service provider.
Returned (out) Parameters: itemTypeSet : CFItemTypeSet - The specific Competency Framework ItemType object that has been specified plus the associated set of child CFItemTypes.
Behavior: This is a request to the Service Provider to provide the specified Competency Framework Item Type and the set of children CFItemTypes as identified by the hierarchy codes. If the identified record cannot be found then the 'unknownobject' status code must be reported.

5.3.5 "getCFAssociationGrouping" Operation

Name: getCFAssociationGrouping ()
Return Function Parameter: imsx_StatusInfo : imsx_StatusInfo - The status information report for the request. This report has end-to-end significance and must map between the messaging technology approach and the business transaction API. For REST-based bindings this structure describes the message payload that must be returned when the request has not been successfully completed.
Supplied (in) Parameters: sourcedId : UUID - The UUID that identifies the Competency Framework AssociationGrouping that is to be read from the service provider.
Returned (out) Parameters: associationGrouping : CFAssociationGrouping - The specific Competency Framework AssociationGrouping object that has been requested.
Behavior: This is a request to the Service Provider to provide the specified Competency Framework Association Grouping. If the identified record cannot be found then the 'unknownobject' status code must be reported.

5.4 DocumentsManager Interface Description

The set of service operations that manage access to the Competency Framework Documents. Documents are the root entry point for the definition of an academic standard/competency. This interface manages the document descriptions only i.e. it does not support the management of Items, Associations, etc.

The set of operations for this interface are summarized in Table 5.4.

Table 5.4 The set of operations for the "DocumentsManager" interface.
Operation Description
getAllCFDocuments This is a request to the Service Provider to provide all of the Competency Framework Documents.
getCFDocument This is a request to the service provider to provide the information for the specific Competency Framework Document. If the identified record cannot be found then the 'unknownobject' status code must be reported.

5.4.1 "getAllCFDocuments" Operation

Name: getAllCFDocuments ()
Return Function Parameter: statusInfo : imsx_StatusInfo - The status information report for the request. This report has end-to-end significance and must map between the messaging technology approach and the business transaction API. For REST-based bindings this structure describes the message payload that must be returned when the request has not been successfully completed.
Supplied (in) Parameters: None.
Returned (out) Parameters: documentSet : CFDocumentSet - The set of Competency Framework Documents supplied by the Service Provider.
Behavior: This is a request to the Service Provider to provide all of the Competency Framework Documents.
Notes: Query Parameters for the REST-based binding have been defined for this operation, namely:
  • limit - This is used as part of the data pagination mechanism to control the download rate of data. The 'limit' defines the download segmentation value i.e. the maximum number of records to be contained in the response. The form of implementation is described in the corresponding binding document(s).
  • offset - This is used as part of the data pagination mechanism to control the download rate of data. The 'offset' is the number of the first record to be supplied in the segmented response message. The form of implementation is described in the corresponding binding document(s).
  • sort - This is used as part of the sorting mechanism to be use by the service provider. The 'sort' identifies the sort criteria to be used for the records in the response message. Use with the orderBy parameter. The form of implementation is described in the corresponding binding document(s).
  • orderBy - This is used as part of the sorting mechanism to be use by the service provider. This defines the form of ordering for response to the sorted request i.e. ascending (asc) or descending (desc). The form of implementation is described in the corresponding binding document(s).
  • filter - This is used for the data filtering mechanism to be applied by the service provider. It defines the filtering rules to be applied when identifying the records to be supplied in the response message. The form of implementation is described in the corresponding binding document(s).
  • fields - This is used as part of the field selection mechanism to be applied by the service provider. This identifies the range of fields that should be supplied in the response message. The form of implementation is described in the corresponding binding document(s).

5.4.2 "getCFDocument" Operation

Name: getCFDocument ()
Return Function Parameter: statusInfo : imsx_StatusInfo - The status information report for the request. This report has end-to-end significance and must map between the messaging technology approach and the business transaction API. For REST-based bindings this structure describes the message payload that must be returned when the request has not been successfully completed.
Supplied (in) Parameters: sourcedId : UUID - The UUID that identifies the Competency Framework Document that is to be read from the service provider.
Returned (out) Parameters: document : CFDocument - The specific Competency Framework Document object that has been requested.
Behavior: This is a request to the service provider to provide the information for the specific Competency Framework Document. If the identified record cannot be found then the 'unknownobject' status code must be reported.

5.5 ItemsManager Interface Description

The set of service operations that manage access to the Competency Framework Items. Items are the containers for the definitions in an academic standard/competency. This interface manages the Item descriptions only i.e. it does not support the management of Associations, etc.

The set of operations for this interface are summarized in Table 5.5.

Table 5.5 The set of operations for the "ItemsManager" interface.
Operation Description
getCFItem This is a request to the Service Provider to provide the specified Competency Framework Item. If the identified record cannot be found then the 'unknownobject' status code must be reported.

5.5.1 "getCFItem" Operation

Name: getCFItem ()
Return Function Parameter: statusInfo : imsx_StatusInfo - The status information report for the request. This report has end-to-end significance and must map between the messaging technology approach and the business transaction API. For REST-based bindings this structure describes the message payload that must be returned when the request has not been successfully completed.
Supplied (in) Parameters: sourcedId : UUID - The UUID that identifies the Competency Framework Item that is to be read from the service provider.
Returned (out) Parameters: item : CFItem - The specific Competency Framework Item object that has been requested.
Behavior: This is a request to the Service Provider to provide the specified Competency Framework Item. If the identified record cannot be found then the 'unknownobject' status code must be reported.

5.6 PackagesManager Interface Description

The set of service operations that manage access to the Competency Framework Packages as a whole. A Competency Framework Package is a package that contains all of the arefacts that are used for the definition of a Competency Framework Document.

The set of operations for this interface are summarized in Table 5.6.

Table 5.6 The set of operations for the "PackagesManager" interface.
Operation Description
getCFPackage This is a request to the service provider to provide the information for the specific Competency Framework Package. If the identified record cannot be found then the 'unknownobject' status code must be reported.

5.6.1 "getCFPackage" Operation

Name: getCFPackage ()
Return Function Parameter: statusInfo : imsx_StatusInfo - The status information report for the request. This report has end-to-end significance and must map between the messaging technology approach and the business transaction API. For REST-based bindings this structure describes the message payload that must be returned when the request has not been successfully completed.
Supplied (in) Parameters: sourcedId : UUID - The UUID that identifies the Competency Framework Document that is to be read from the service provider and supplied with all of its component artefacts.
Returned (out) Parameters: package : CFPackage - The specific Competency Framework Package object that has been requested.
Behavior: This is a request to the service provider to provide the information for the specific Competency Framework Package. If the identified record cannot be found then the 'unknownobject' status code must be reported.

5.7 RubricsManager Interface Description

The set of service operations that manage access to the Competency Framework Rubrics. Rubrics associate the set of rubric criteria being defined for a specific academic standard/competency (defined as either a CFItem or a CFDocument).

The set of operations for this interface are summarized in Table 5.7.

Table 5.7 The set of operations for the "RubricsManager" interface.
Operation Description
getCFRubric This is a request to the service provider to provide the information for the specific Competency Framework Rubric. If the identified record cannot be found then the 'unknownobject' status code must be reported.

5.7.1 "getCFRubric" Operation

Name: getCFRubric ()
Return Function Parameter: statusInfo : imsx_StatusInfo - The status information report for the request. This report has end-to-end significance and must map between the messaging technology approach and the business transaction API. For REST-based bindings this structure describes the message payload that must be returned when the request has not been successfully completed.
Supplied (in) Parameters: sourcedId : UUID - The UUID that identifies the Competency Framework Rubric that is to be read from the service provider.
Returned (out) Parameters: rubric : CFRubric - The specific Competency Framework Rubric object (including the associated CFRubricCriteria and CFRubricCriterionLevels) that has been requested.
Behavior: This is a request to the service provider to provide the information for the specific Competency Framework Rubric. If the identified record cannot be found then the 'unknownobject' status code must be reported.

toc | top

6. The Interface Model

The set of operations described within the behavior model (The Behavior Model) are based upon class descriptions specific to the parameters of the operations. All parameters are mandatory. The syntax and semantics for this representation is described in Appendix A2.

6.1 CFAssociation Class Description

The data model for the "CFAssociation" class is shown in Figure 6.1 and the accompanying definition in Table 6.1.

UML diagram of the CFAssociation class.

Figure 6.1 - CFAssociation class definitions.

Table 6.1 Description of the "CFAssociation" class.
Descriptor Definition
Class Name CFAssociation
Class Type Container [ Unordered ]
Parents Service parameter data-type used in the following operations:
Characteristics There are no characteristics.
Children The set of children attributes are: The set of inherited children attributes are:
Description This is the container for the data about the relationship between two CFDocuments or between two CFItems outside of the context of a CFPackage or CFItem.

6.1.1 "CFDocumentURI" Attribute Description

The description of the "CFDocumentURI" attribute for the "CFAssociation" class is given in Table 6.1.1.

Table 6.1.1 Description of the "CFDocumentURI" attribute for the "CFAssociation" class.
Descriptor Definition
Attribute Name CFDocumentURI
Data Type LinkURI
Value Space Container [ Unordered ]
Scope Local ("-")
Multiplicity [0..1]
Description An unambiguous reference to the CFDocument that would be used in the context of this CFAssociation using a network-resolvable URI.

6.2 CFAssociationGrouping Class Description

The data model for the "CFAssociationGrouping" class is shown in Figure 6.2 and the accompanying definition in Table 6.2.

UML diagram of the CFAssociationGrouping class.

Figure 6.2 - CFAssociationGrouping class definitions.

Table 6.2 Description of the "CFAssociationGrouping" class.
Descriptor Definition
Class Name CFAssociationGrouping
Class Type Container [ Unordered ]
Parents Service parameter data-type used in the following operations:
Characteristics There are no characteristics.
Children The set of children attributes are:
Description This is the container for information about a set of associations that have been labelled as a group (the nature of the group being defined by this container).

6.2.1 "identifier" Attribute Description

The description of the "identifier" attribute for the "CFAssociationGrouping" class is given in Table 6.2.1.

Table 6.2.1 Description of the "identifier" attribute for the "CFAssociationGrouping" class.
Descriptor Definition
Attribute Name identifier
Data Type UUID
Value Space Container [ DerivedType ]
Scope Local ("-")
Multiplicity [1]
Description An unambiguous, synthetic, globally unique identifier for the CFAssociationGrouping. This is the primary way in which the exchange identification is achieved.

6.2.2 "uri" Attribute Description

The description of the "uri" attribute for the "CFAssociationGrouping" class is given in Table 6.2.2.

Table 6.2.2 Description of the "uri" attribute for the "CFAssociationGrouping" class.
Descriptor Definition
Attribute Name uri
Data Type AnyURI (Primitive-type)
Value Space See Appendix A3.3.
Scope Local ("-")
Multiplicity [1]
Description An unambiguous reference to the CFAssociationGrouping using a network-resolvable URI.

6.2.3 "title" Attribute Description

The description of the "title" attribute for the "CFAssociationGrouping" class is given in Table 6.2.3.

Table 6.2.3 Description of the "title" attribute for the "CFAssociationGrouping" class.
Descriptor Definition
Attribute Name title
Data Type NormalizedString (Primitive-type)
Value Space See Appendix A3.3.
Scope Local ("-")
Multiplicity [1]
Description The title of the CFAssociationGrouping.

6.2.4 "description" Attribute Description

The description of the "description" attribute for the "CFAssociationGrouping" class is given in Table 6.2.4.

Table 6.2.4 Description of the "description" attribute for the "CFAssociationGrouping" class.
Descriptor Definition
Attribute Name description
Data Type String (Primitive-type)
Value Space See Appendix A3.3.
Scope Local ("-")
Multiplicity [0..1]
Description A human readable description of the CFAssociationGrouping.

6.2.5 "lastChangeDateTime" Attribute Description

The description of the "lastChangeDateTime" attribute for the "CFAssociationGrouping" class is given in Table 6.2.5.

Table 6.2.5 Description of the "lastChangeDateTime" attribute for the "CFAssociationGrouping" class.
Descriptor Definition
Attribute Name lastChangeDateTime
Data Type DateTime (Primitive-type)
Value Space See Appendix A3.3.
Scope Local ("-")
Multiplicity [1]
Description A system generated timestamp of the most recent change to this record. This conforms to ISO 8601 dateTime definition [ISO 8601].

6.3 CFAssociationSet Class Description

The data model for the "CFAssociationSet" class is shown in Figure 6.3 and the accompanying definition in Table 6.3.

UML diagram of the CFAssociationSet class.

Figure 6.3 - CFAssociationSet class definitions.

Table 6.3 Description of the "CFAssociationSet" class.
Descriptor Definition
Class Name CFAssociationSet
Class Type Container [ Unordered ]
Parents Service parameter data-type used in the following operations:
Characteristics There are no characteristics.
Children The set of children attributes are:
Description This is the container for a collection of CFAssociations. There must be at least one CFAssociation. Note that the association can be between CFDocuments or between CFItems.

6.3.1 "CFItem" Attribute Description

The description of the "CFItem" attribute for the "CFAssociationSet" class is given in Table 6.3.1.

Table 6.3.1 Description of the "CFItem" attribute for the "CFAssociationSet" class.
Descriptor Definition
Attribute Name CFItem
Data Type CFItem
Value Space Container [ Unordered ]
Scope Local ("-")
Multiplicity [1]
Description This is the container for the specified CFItem object. This is the content that either describes a specific competency (learning objective) or describes a grouping of competencies within the taxonomy of a Competency Framework Document.

6.3.2 "CFAssociations" Attribute Description

The description of the "CFAssociations" attribute for the "CFAssociationSet" class is given in Table 6.3.2.

Table 6.3.2 Description of the "CFAssociations" attribute for the "CFAssociationSet" class.
Descriptor Definition
Attribute Name CFAssociations
Data Type CFPckgAssociation
Value Space Container [ Unordered ]
Scope Local ("-")
Multiplicity [1.. unbounded]
Description This is the data for a single CFAssociation within the CFAssociationSet container. The association can be between CFDocuments or between CFItems

6.4 CFConceptSet Class Description

The data model for the "CFConceptSet" class is shown in Figure 6.4 and the accompanying definition in Table 6.4.

UML diagram of the CFConceptSet class.

Figure 6.4 - CFConceptSet class definitions.

Table 6.4 Description of the "CFConceptSet" class.
Descriptor Definition
Class Name CFConceptSet
Class Type Container [ Unordered ]
Parents Service parameter data-type used in the following operations:
Characteristics There are no characteristics.
Children The set of children attributes are:
Description The container for the set of CFConcepts supplied in the response payload. The relationship between the CFConcepts is determined by the 'hierarchyCode'. The first CFConcept is that which has been specified in the call. The other CFConcepts are the set of children as determined by their place in the 'hierarchyCode' of the CFConcept.

6.4.1 "CFConcepts" Attribute Description

The description of the "CFConcepts" attribute for the "CFConceptSet" class is given in Table 6.4.1.

Table 6.4.1 Description of the "CFConcepts" attribute for the "CFConceptSet" class.
Descriptor Definition
Attribute Name CFConcepts
Data Type CFConcept
Value Space Container [ Unordered ]
Scope Local ("-")
Multiplicity [1.. unbounded]
Description The set of CFConcepts. The relationship between the CFConcepts is determined by the 'hierarchyCode'. The first CFConcept is that which has been specified in the call. The other CFConcepts are the set of children as determined by their place in the 'hierarchyCode' of the CFConcept.

6.5 CFDocument Class Description

The data model for the "CFDocument" class is shown in Figure 6.5 and the accompanying definition in Table 6.5.

UML diagram of the CFDocument class.

Figure 6.5 - CFDocument class definitions.

Table 6.5 Description of the "CFDocument" class.
Descriptor Definition
Class Name CFDocument
Class Type Container [ Unordered ]
Parents Service parameter data-type used in the following operations:
Characteristics There are no characteristics.
Children The set of children attributes are: The set of inherited children attributes are:
Description The container for the data about a competency framework document (CFDocument) when exchanged outside of the context of a CFPackage. A CFDocument is the root for the creation of a learning standard/competency.

6.5.1 "CFPackageURI" Attribute Description

The description of the "CFPackageURI" attribute for the "CFDocument" class is given in Table 6.5.1.

Table 6.5.1 Description of the "CFPackageURI" attribute for the "CFDocument" class.
Descriptor Definition
Attribute Name CFPackageURI
Data Type LinkURI
Value Space Container [ Unordered ]
Scope Local ("-")
Multiplicity [1]
Description An unambiguous reference to the CFPackage that would be used to contain this CFDocument using a network-resolvable URI.

6.6 CFDocumentSet Class Description

The data model for the "CFDocumentSet" class is shown in Figure 6.6 and the accompanying definition in Table 6.6.

UML diagram of the CFDocumentSet class.

Figure 6.6 - CFDocumentSet class definitions.

Table 6.6 Description of the "CFDocumentSet" class.
Descriptor Definition
Class Name CFDocumentSet
Class Type Container [ Unordered ]
Parents Service parameter data-type used in the following operations:
Characteristics There are no characteristics.
Children The set of children attributes are:
Description This is the container for a collection of CFDocuments. There must be at least one CFDocument.

6.6.1 "CFDocuments" Attribute Description

The description of the "CFDocuments" attribute for the "CFDocumentSet" class is given in Table 6.6.1.

Table 6.6.1 Description of the "CFDocuments" attribute for the "CFDocumentSet" class.
Descriptor Definition
Attribute Name CFDocuments
Data Type CFDocument
Value Space Container [ Unordered ]
Scope Local ("-")
Multiplicity [1.. unbounded]
Description This is the data for a single CFDocument within the CFDocumentSet container.

6.7 CFItem Class Description

The data model for the "CFItem" class is shown in Figure 6.7 and the accompanying definition in Table 6.7.

UML diagram of the CFItem class.

Figure 6.7 - CFItem class definitions.

Table 6.7 Description of the "CFItem" class.
Descriptor Definition
Class Name CFItem
Class Type Container [ Unordered ]
Parents Service parameter data-type used in the following operations:
Characteristics There are no characteristics.
Children The set of children attributes are: The set of inherited children attributes are:
Description This is the container for the CFItem data outside of the context of a CFPackage. This is the content that either describes a specific competency (learning objective) or describes a grouping of competencies within the taxonomy of a Competency Framework Document.

6.7.1 "CFDocumentURI" Attribute Description

The description of the "CFDocumentURI" attribute for the "CFItem" class is given in Table 6.7.1.

Table 6.7.1 Description of the "CFDocumentURI" attribute for the "CFItem" class.
Descriptor Definition
Attribute Name CFDocumentURI
Data Type LinkURI
Value Space Container [ Unordered ]
Scope Local ("-")
Multiplicity [1]
Description An unambiguous reference to the CFDocument that would be used to contain this CFItem using a network-resolvable URI.

6.8 CFItemTypeSet Class Description

The data model for the "CFItemTypeSet" class is shown in Figure 6.8 and the accompanying definition in Table 6.8.

UML diagram of the CFItemTypeSet class.

Figure 6.8 - CFItemTypeSet class definitions.

Table 6.8 Description of the "CFItemTypeSet" class.
Descriptor Definition
Class Name CFItemTypeSet
Class Type Container [ Unordered ]
Parents Service parameter data-type used in the following operations:
Characteristics There are no characteristics.
Children The set of children attributes are:
Description The container for the set of CFItemTypes supplied in the response payload. The relationship between the CFItemTypes is determined by the 'hierarchyCode'. The first CFItemType is that which has been specified in the call. The other CFItemTypes are the set of children as determined by their place in the 'hierarchyCode' of the CFItemType.

6.8.1 "CFItemTypes" Attribute Description

The description of the "CFItemTypes" attribute for the "CFItemTypeSet" class is given in Table 6.8.1.

Table 6.8.1 Description of the "CFItemTypes" attribute for the "CFItemTypeSet" class.
Descriptor Definition
Attribute Name CFItemTypes
Data Type CFItemType
Value Space Container [ Unordered ]
Scope Local ("-")
Multiplicity [1.. unbounded]
Description The set of CFItemTypes. The relationship between the CFItemTypes is determined by the 'hierarchyCode'. The first CFItemType is that which has been specified in the call. The other CFItemTypes are the set of children as determined by their place in the 'hierarchyCode' of the CFItemType.

6.9 CFLicense Class Description

The data model for the "CFLicense" class is shown in Figure 6.9 and the accompanying definition in Table 6.9.

UML diagram of the CFLicense class.

Figure 6.9 - CFLicense class definitions.

Table 6.9 Description of the "CFLicense" class.
Descriptor Definition
Class Name CFLicense
Class Type Container [ Unordered ]
Parents Service parameter data-type used in the following operations:
Characteristics There are no characteristics.
Children The set of children attributes are:
Description The container for the information about a license used within the competency framework.

6.9.1 "identifier" Attribute Description

The description of the "identifier" attribute for the "CFLicense" class is given in Table 6.9.1.

Table 6.9.1 Description of the "identifier" attribute for the "CFLicense" class.
Descriptor Definition
Attribute Name identifier
Data Type UUID
Value Space Container [ DerivedType ]
Scope Local ("-")
Multiplicity [1]
Description An unambiguous, synthetic, globally unique identifier for the CFLicense. This is the primary way in which the exchange identification is achieved.

6.9.2 "uri" Attribute Description

The description of the "uri" attribute for the "CFLicense" class is given in Table 6.9.2.

Table 6.9.2 Description of the "uri" attribute for the "CFLicense" class.
Descriptor Definition
Attribute Name uri
Data Type AnyURI (Primitive-type)
Value Space See Appendix A3.3.
Scope Local ("-")
Multiplicity [1]
Description An unambiguous reference to the CFLicense using a network-resolvable URI.

6.9.3 "title" Attribute Description

The description of the "title" attribute for the "CFLicense" class is given in Table 6.9.3.

Table 6.9.3 Description of the "title" attribute for the "CFLicense" class.
Descriptor Definition
Attribute Name title
Data Type NormalizedString (Primitive-type)
Value Space See Appendix A3.3.
Scope Local ("-")
Multiplicity [1]
Description The title of the CFLicense.

6.9.4 "description" Attribute Description

The description of the "description" attribute for the "CFLicense" class is given in Table 6.9.4.

Table 6.9.4 Description of the "description" attribute for the "CFLicense" class.
Descriptor Definition
Attribute Name description
Data Type String (Primitive-type)
Value Space See Appendix A3.3.
Scope Local ("-")
Multiplicity [0..1]
Description A human readable description of the CFLicense.

6.9.5 "licenseText" Attribute Description

The description of the "licenseText" attribute for the "CFLicense" class is given in Table 6.9.5.

Table 6.9.5 Description of the "licenseText" attribute for the "CFLicense" class.
Descriptor Definition
Attribute Name licenseText
Data Type String (Primitive-type)
Value Space See Appendix A3.3.
Scope Local ("-")
Multiplicity [1]
Description Legal license text used by the organization to convey license permissions. This may include the actual license text, or a link to a web location containing the license as a document or as text.

6.9.6 "lastChangeDateTime" Attribute Description

The description of the "lastChangeDateTime" attribute for the "CFLicense" class is given in Table 6.9.6.

Table 6.9.6 Description of the "lastChangeDateTime" attribute for the "CFLicense" class.
Descriptor Definition
Attribute Name lastChangeDateTime
Data Type DateTime (Primitive-type)
Value Space See Appendix A3.3.
Scope Local ("-")
Multiplicity [1]
Description A system generated timestamp of the most recent change to this record. This conforms to ISO 8601 dateTime definition [ISO 8601].

6.10 CFPackage Class Description

The data model for the "CFPackage" class is shown in Figure 6.10 and the accompanying definition in Table 6.10.

UML diagram of the CFPackage class.

Figure 6.10 - CFPackage class definitions.

Table 6.10 Description of the "CFPackage" class.
Descriptor Definition
Class Name CFPackage
Class Type Container [ Unordered ]
Parents Service parameter data-type used in the following operations:
Characteristics There are no characteristics.
Children The set of children attributes are:
Description This is the container for all of the data for a Competency Framework Package i.e. the root CFDocument and ALL of the corresponding components i.e. the CFItems, CFAssociations and CFDefinitions.

6.10.1 "CFDocument" Attribute Description

The description of the "CFDocument" attribute for the "CFPackage" class is given in Table 6.10.1.

Table 6.10.1 Description of the "CFDocument" attribute for the "CFPackage" class.
Descriptor Definition
Attribute Name CFDocument
Data Type CFPckgDocument
Value Space Container [ Unordered ]
Scope Local ("-")
Multiplicity [1]
Description The root Competency Framework Document. There must be only one CFDocument.

6.10.2 "CFItems" Attribute Description

The description of the "CFItems" attribute for the "CFPackage" class is given in Table 6.10.2.

Table 6.10.2 Description of the "CFItems" attribute for the "CFPackage" class.
Descriptor Definition
Attribute Name CFItems
Data Type CFPckgItem
Value Space Container [ Unordered ]
Scope Local ("-")
Multiplicity [0.. unbounded]
Description The set of Competency Framework Items that are a components (direct or indirect children) of the root Competency Framework Document. There must be at least one Competency Framework Item.

6.10.3 "CFAssociations" Attribute Description

The description of the "CFAssociations" attribute for the "CFPackage" class is given in Table 6.10.3.

Table 6.10.3 Description of the "CFAssociations" attribute for the "CFPackage" class.
Descriptor Definition
Attribute Name CFAssociations
Data Type CFPckgAssociation
Value Space Container [ Unordered ]
Scope Local ("-")
Multiplicity [0.. unbounded]
Description The set of Competency Framework Associations. This includes: the set of associations between the component CFItems and other CFItems; the set of associations between the root CFDocument and other CFDocuments.

6.10.4 "CFDefinitions" Attribute Description

The description of the "CFDefinitions" attribute for the "CFPackage" class is given in Table 6.10.4.

Table 6.10.4 Description of the "CFDefinitions" attribute for the "CFPackage" class.
Descriptor Definition
Attribute Name CFDefinitions
Data Type CFDefinition
Value Space Container [ Unordered ]
Scope Local ("-")
Multiplicity [0..1]
Description The Competency Framework Definitions for the CFDocument and the associated component CFItems. The definitions contains the corresponding set of: CFConcepts, CFSubjects, CFLicenses, CFItemTypes and CFAssociationGroupings.

6.10.5 "CFRubrics" Attribute Description

The description of the "CFRubrics" attribute for the "CFPackage" class is given in Table 6.10.5.

Table 6.10.5 Description of the "CFRubrics" attribute for the "CFPackage" class.
Descriptor Definition
Attribute Name CFRubrics
Data Type CFRubric
Value Space Container [ Unordered ]
Scope Local ("-")
Multiplicity [0.. unbounded]
Description The set of Competency Framework CFRubrics including the associated CFRubricCriteria and CFRubrcCriterionLevels that are required to complete all of the information relevant to the parent CFRubric.

6.11 CFRubric Class Description

The data model for the "CFRubric" class is shown in Figure 6.11 and the accompanying definition in Table 6.11.

UML diagram of the CFRubric class.

Figure 6.11 - CFRubric class definitions.

Table 6.11 Description of the "CFRubric" class.
Descriptor Definition
Class Name CFRubric
Class Type Container [ Unordered ]
Parents Service parameter data-type used in the following operations:
Characteristics There are no characteristics.
Children The set of children attributes are:
Description The container for the definition of a rubric which is addressed by the competency framework. This includes the set of associated CFRubricCriteria and CFRubricCriterionLevels.

6.11.1 "identifier" Attribute Description

The description of the "identifier" attribute for the "CFRubric" class is given in Table 6.11.1.

Table 6.11.1 Description of the "identifier" attribute for the "CFRubric" class.
Descriptor Definition
Attribute Name identifier
Data Type UUID
Value Space Container [ DerivedType ]
Scope Local ("-")
Multiplicity [1]
Description An unambiguous, synthetic, globally unique identifier for the CFRubric. This is the primary way in which the exchange identification is achieved.

6.11.2 "uri" Attribute Description

The description of the "uri" attribute for the "CFRubric" class is given in Table 6.11.2.

Table 6.11.2 Description of the "uri" attribute for the "CFRubric" class.
Descriptor Definition
Attribute Name uri
Data Type AnyURI (Primitive-type)
Value Space See Appendix A3.3.
Scope Local ("-")
Multiplicity [1]
Description An unambiguous reference to the CFRubric using a network-resolvable URI.

6.11.3 "title" Attribute Description

The description of the "title" attribute for the "CFRubric" class is given in Table 6.11.3.

Table 6.11.3 Description of the "title" attribute for the "CFRubric" class.
Descriptor Definition
Attribute Name title
Data Type NormalizedString (Primitive-type)
Value Space See Appendix A3.3.
Scope Local ("-")
Multiplicity [0..1]
Description The title of the CFRubric.

6.11.4 "description" Attribute Description

The description of the "description" attribute for the "CFRubric" class is given in Table 6.11.4.

Table 6.11.4 Description of the "description" attribute for the "CFRubric" class.
Descriptor Definition
Attribute Name description
Data Type NormalizedString (Primitive-type)
Value Space See Appendix A3.3.
Scope Local ("-")
Multiplicity [0..1]
Description A human readable description of the CFRubric.

6.11.5 "lastChangeDateTime" Attribute Description

The description of the "lastChangeDateTime" attribute for the "CFRubric" class is given in Table 6.11.5.

Table 6.11.5 Description of the "lastChangeDateTime" attribute for the "CFRubric" class.
Descriptor Definition
Attribute Name lastChangeDateTime
Data Type DateTime (Primitive-type)
Value Space See Appendix A3.3.
Scope Local ("-")
Multiplicity [1]
Description A system generated timestamp of the most recent change to this record. This conforms to ISO 8601 dateTime definition [ISO 8601].

6.11.6 "CFRubricCriteria" Attribute Description

The description of the "CFRubricCriteria" attribute for the "CFRubric" class is given in Table 6.11.6.

Table 6.11.6 Description of the "CFRubricCriteria" attribute for the "CFRubric" class.
Descriptor Definition
Attribute Name CFRubricCriteria
Data Type CFRubricCriterion
Value Space Container [ Unordered ]
Scope Local ("-")
Multiplicity [0.. unbounded]
Description The set of CFRubricCriterion that are required to complete the definition of the parent CFRubric.

6.12 CFSubjectSet Class Description

The data model for the "CFSubjectSet" class is shown in Figure 6.12 and the accompanying definition in Table 6.12.

UML diagram of the CFSubjectSet class.

Figure 6.12 - CFSubjectSet class definitions.

Table 6.12 Description of the "CFSubjectSet" class.
Descriptor Definition
Class Name CFSubjectSet
Class Type Container [ Unordered ]
Parents Service parameter data-type used in the following operations:
Characteristics There are no characteristics.
Children The set of children attributes are:
Description The container for the set of CFSubjects supplied in the response payload. The relationship between the CFSubjects is determined by the 'hierarchyCode'. The first CFSubject is that which has been specified in the call. The other CFSubjects are the set of children as determined by their place in the 'hierarchyCode' of the CFSubject.

6.12.1 "CFSubjects" Attribute Description

The description of the "CFSubjects" attribute for the "CFSubjectSet" class is given in Table 6.12.1.

Table 6.12.1 Description of the "CFSubjects" attribute for the "CFSubjectSet" class.
Descriptor Definition
Attribute Name CFSubjects
Data Type CFSubject
Value Space Container [ Unordered ]
Scope Local ("-")
Multiplicity [1.. unbounded]
Description The set of CFSubjects. The relationship between the CFSubjects is determined by the 'hierarchyCode'. The first CFSubject is that which has been specified in the call. The other CFSubjects are the set of children as determined by their place in the 'hierarchyCode' of the CFSubject.

6.13 UUID Class Description

The data model for the "UUID" class is shown in Figure 6.13 and the accompanying definition in Table 6.13.

UML diagram of the UUID class.

Figure 6.13 - UUID class definitions.

Table 6.13 Description of the "UUID" class.
Descriptor Definition
Class Name UUID
Class Type Container [ DerivedType ]
Parents Service parameter data-type used in the following operations:
Characteristics There are no characteristics.
Children The set of children attributes are:
Description The data-type for establishing a Globally Unique Identifier (GUID). The form of the GUID is a Universally Unique Identifier (UUID) of 16 hexadecimal characters (lower case) in the format 8-4-4-4-12. All permitted versions (1-5) and variants (1-2) are supported.

6.13.1 "pattern" Attribute Description

The description of the "pattern" attribute for the "UUID" class is given in Table 6.13.1.

Table 6.13.1 Description of the "pattern" attribute for the "UUID" class.
Descriptor Definition
Attribute Name pattern
Data Type String (Primitive-type)
Value Space See Appendix A3.3.
Default = "[0-9a-f]{8}-[0-9a-f]{4}-[1-5]{1}[0-9a-f]{3}-[8-9a-b]{1}[0-9a-f]{3}-[0-9a-f]{12}".
Scope Local ("-")
Multiplicity [0]
Description Defines the regular expression that imposes the form of UUID.

6.14 imsx_StatusInfo Class Description

The data model for the "imsx_StatusInfo" class is shown in Figure 6.14 and the accompanying definition in Table 6.14.

UML diagram of the imsx_StatusInfo class.

Figure 6.14 - imsx_StatusInfo class definitions.

Table 6.14 Description of the "imsx_StatusInfo" class.
Descriptor Definition
Class Name imsx_StatusInfo
Class Type Container [ Sequence ]
Parents Service parameter data-type used in the following operations:
Characteristics There are no characteristics.
Children The set of children attributes are:
Description This is the container for the status code and associated information returned within the HTTP messages received from the Service Provider. For the CASE service this object will only be returned to provide information about a failed request i.e. it will NOT be in the payload for a successful request. See Appendix B for further information on the interpretation of the information contained within this class

6.14.1 "imsx_codeMajor" Attribute Description

The description of the "imsx_codeMajor" attribute for the "imsx_StatusInfo" class is given in Table 6.14.1.

Table 6.14.1 Description of the "imsx_codeMajor" attribute for the "imsx_StatusInfo" class.
Descriptor Definition
Attribute Name imsx_codeMajor
Data Type imsx_CodeMajorEnum
Value Space Enumerated value set of: { success | processing | failure | unsupported }
Scope Local ("-")
Multiplicity [1]
Description The code major value (from the corresponding enumerated vocabulary). See Appendix B for further information on the interpretation of this set of codes.

6.14.2 "imsx_severity" Attribute Description

The description of the "imsx_severity" attribute for the "imsx_StatusInfo" class is given in Table 6.14.2.

Table 6.14.2 Description of the "imsx_severity" attribute for the "imsx_StatusInfo" class.
Descriptor Definition
Attribute Name imsx_severity
Data Type imsx_SeverityEnum
Value Space Enumerated value set of: { status | warning | error }
Scope Local ("-")
Multiplicity [1]
Description The severity value (from the corresponding enumerated vocabulary). See Appendix B for further information on the interpretation of this set of codes.

6.14.3 "imsx_description" Attribute Description

The description of the "imsx_description" attribute for the "imsx_StatusInfo" class is given in Table 6.14.3.

Table 6.14.3 Description of the "imsx_description" attribute for the "imsx_StatusInfo" class.
Descriptor Definition
Attribute Name imsx_description
Data Type String (Primitive-type)
Value Space See Appendix A3.3.
Scope Local ("-")
Multiplicity [0..1]
Description A human readable description supplied by the entity creating the status code information.

6.14.4 "imsx_codeMinor" Attribute Description

The description of the "imsx_codeMinor" attribute for the "imsx_StatusInfo" class is given in Table 6.14.4.

Table 6.14.4 Description of the "imsx_codeMinor" attribute for the "imsx_StatusInfo" class.
Descriptor Definition
Attribute Name imsx_codeMinor
Data Type imsx_CodeMinor
Value Space Container [ Sequence ]
Scope Local ("-")
Multiplicity [0..1]
Description The set of reported code minor status codes. See Appendix B for further information on the interpretation of this set of codes.

toc | top

7. Data Model

7.1. Data Class Descriptions

All of the data classes used within this Information Model are described in this Section. The syntax and semantics for this representation is described in Appendix A3.2.

7.1.1 CFAssociation Class Description

The data model for the "CFAssociation" class is shown in Figure 7.1.1 and the accompanying definition in Table 7.1.1.

UML diagram of the CFAssociation class.

Figure 7.1.1 - CFAssociation class definitions.

Table 7.1.1 Description of the "CFAssociation" class.
Descriptor Definition
Class Name CFAssociation
Class Type Container [ Unordered ]
Parents There are no parent classes.
Derived Classes There are no derived classes.
Super Classes The set of classes from which this class is derived:
Characteristics There are no characteristics.
Children The set of children attributes are: The set of inherited children attributes are:
Description This is the container for the data about the relationship between two CFDocuments or between two CFItems outside of the context of a CFPackage or CFItem.

7.1.1.1 "CFDocumentURI" Attribute Description

The description of the "CFDocumentURI" attribute for the "CFAssociation" class is given in Table 7.1.1.1.

Table 7.1.1.1 Description of the "CFDocumentURI" attribute for the "CFAssociation" class.
Descriptor Definition
Attribute Name CFDocumentURI
Data Type LinkURI
Value Space Container [ Unordered ]
Scope Local ("-")
Multiplicity [0..1]
Description An unambiguous reference to the CFDocument that would be used in the context of this CFAssociation using a network-resolvable URI.

7.1.2 CFAssociationGrouping Class Description

The data model for the "CFAssociationGrouping" class is shown in Figure 7.1.2 and the accompanying definition in Table 7.1.2.

UML diagram of the CFAssociationGrouping class.

Figure 7.1.2 - CFAssociationGrouping class definitions.

Table 7.1.2 Description of the "CFAssociationGrouping" class.
Descriptor Definition
Class Name CFAssociationGrouping
Class Type Container [ Unordered ]
Parents The set of parent classes are:
Derived Classes There are no derived classes.
Super Classes This class is not derived from another class.
Characteristics There are no characteristics.
Children The set of children attributes are:
Description This is the container for information about a set of associations that have been labelled as a group (the nature of the group being defined by this container).

7.1.2.1 "identifier" Attribute Description

The description of the "identifier" attribute for the "CFAssociationGrouping" class is given in Table 7.1.2.1.

Table 7.1.2.1 Description of the "identifier" attribute for the "CFAssociationGrouping" class.
Descriptor Definition
Attribute Name identifier
Data Type UUID
Value Space Container [ DerivedType ]
Scope Local ("-")
Multiplicity [1]
Description An unambiguous, synthetic, globally unique identifier for the CFAssociationGrouping. This is the primary way in which the exchange identification is achieved.

7.1.2.2 "uri" Attribute Description

The description of the "uri" attribute for the "CFAssociationGrouping" class is given in Table 7.1.2.2.

Table 7.1.2.2 Description of the "uri" attribute for the "CFAssociationGrouping" class.
Descriptor Definition
Attribute Name uri
Data Type AnyURI (Primitive-type)
Value Space See Appendix A3.3.
Scope Local ("-")
Multiplicity [1]
Description An unambiguous reference to the CFAssociationGrouping using a network-resolvable URI.

7.1.2.3 "title" Attribute Description

The description of the "title" attribute for the "CFAssociationGrouping" class is given in Table 7.1.2.3.

Table 7.1.2.3 Description of the "title" attribute for the "CFAssociationGrouping" class.
Descriptor Definition
Attribute Name title
Data Type NormalizedString (Primitive-type)
Value Space See Appendix A3.3.
Scope Local ("-")
Multiplicity [1]
Description The title of the CFAssociationGrouping.

7.1.2.4 "description" Attribute Description

The description of the "description" attribute for the "CFAssociationGrouping" class is given in Table 7.1.2.4.

Table 7.1.2.4 Description of the "description" attribute for the "CFAssociationGrouping" class.
Descriptor Definition
Attribute Name description
Data Type String (Primitive-type)
Value Space See Appendix A3.3.
Scope Local ("-")
Multiplicity [0..1]
Description A human readable description of the CFAssociationGrouping.

7.1.2.5 "lastChangeDateTime" Attribute Description

The description of the "lastChangeDateTime" attribute for the "CFAssociationGrouping" class is given in Table 7.1.2.5.

Table 7.1.2.5 Description of the "lastChangeDateTime" attribute for the "CFAssociationGrouping" class.
Descriptor Definition
Attribute Name lastChangeDateTime
Data Type DateTime (Primitive-type)
Value Space See Appendix A3.3.
Scope Local ("-")
Multiplicity [1]
Description A system generated timestamp of the most recent change to this record. This conforms to ISO 8601 dateTime definition [ISO 8601].

7.1.3 CFAssociationSet Class Description

The data model for the "CFAssociationSet" class is shown in Figure 7.1.3 and the accompanying definition in Table 7.1.3.

UML diagram of the CFAssociationSet class.

Figure 7.1.3 - CFAssociationSet class definitions.

Table 7.1.3 Description of the "CFAssociationSet" class.
Descriptor Definition
Class Name CFAssociationSet
Class Type Container [ Unordered ]
Parents There are no parent classes.
Derived Classes There are no derived classes.
Super Classes This class is not derived from another class.
Characteristics There are no characteristics.
Children The set of children attributes are:
Description This is the container for a collection of CFAssociations. There must be at least one CFAssociation. Note that the association can be between CFDocuments or between CFItems.

7.1.3.1 "CFItem" Attribute Description

The description of the "CFItem" attribute for the "CFAssociationSet" class is given in Table 7.1.3.1.

Table 7.1.3.1 Description of the "CFItem" attribute for the "CFAssociationSet" class.
Descriptor Definition
Attribute Name CFItem
Data Type CFItem
Value Space Container [ Unordered ]
Scope Local ("-")
Multiplicity [1]
Description This is the container for the specified CFItem object. This is the content that either describes a specific competency (learning objective) or describes a grouping of competencies within the taxonomy of a Competency Framework Document.

7.1.3.2 "CFAssociations" Attribute Description

The description of the "CFAssociations" attribute for the "CFAssociationSet" class is given in Table 7.1.3.2.

Table 7.1.3.2 Description of the "CFAssociations" attribute for the "CFAssociationSet" class.
Descriptor Definition
Attribute Name CFAssociations
Data Type CFPckgAssociation
Value Space Container [ Unordered ]
Scope Local ("-")
Multiplicity [1.. unbounded]
Description This is the data for a single CFAssociation within the CFAssociationSet container. The association can be between CFDocuments or between CFItems

7.1.4 CFConcept Class Description

The data model for the "CFConcept" class is shown in Figure 7.1.4 and the accompanying definition in Table 7.1.4.

UML diagram of the CFConcept class.

Figure 7.1.4 - CFConcept class definitions.

Table 7.1.4 Description of the "CFConcept" class.
Descriptor Definition
Class Name CFConcept
Class Type Container [ Unordered ]
Parents The set of parent classes are:
Derived Classes There are no derived classes.
Super Classes This class is not derived from another class.
Characteristics There are no characteristics.
Children The set of children attributes are:
Description The container for the definition of a concept which is addressed by the competency framework.

7.1.4.1 "identifier" Attribute Description

The description of the "identifier" attribute for the "CFConcept" class is given in Table 7.1.4.1.

Table 7.1.4.1 Description of the "identifier" attribute for the "CFConcept" class.
Descriptor Definition
Attribute Name identifier
Data Type UUID
Value Space Container [ DerivedType ]
Scope Local ("-")
Multiplicity [1]
Description An unambiguous, synthetic, globally unique identifier for the CFConcept. This is the primary way in which the exchange identification is achieved.

7.1.4.2 "uri" Attribute Description

The description of the "uri" attribute for the "CFConcept" class is given in Table 7.1.4.2.

Table 7.1.4.2 Description of the "uri" attribute for the "CFConcept" class.
Descriptor Definition
Attribute Name uri
Data Type AnyURI (Primitive-type)
Value Space See Appendix A3.3.
Scope Local ("-")
Multiplicity [1]
Description An unambiguous reference to the CFConcept using a network-resolvable URI.

7.1.4.3 "title" Attribute Description

The description of the "title" attribute for the "CFConcept" class is given in Table 7.1.4.3.

Table 7.1.4.3 Description of the "title" attribute for the "CFConcept" class.
Descriptor Definition
Attribute Name title
Data Type NormalizedString (Primitive-type)
Value Space See Appendix A3.3.
Scope Local ("-")
Multiplicity [1]
Description The title of the CFConcept.

7.1.4.4 "keywords" Attribute Description

The description of the "keywords" attribute for the "CFConcept" class is given in Table 7.1.4.4.

Table 7.1.4.4 Description of the "keywords" attribute for the "CFConcept" class.
Descriptor Definition
Attribute Name keywords
Data Type NormalizedString (Primitive-type)
Value Space See Appendix A3.3.
Scope Local ("-")
Multiplicity [0..1]
Description Defined listing of keywords delimited by ']' that the concept encompasses.

7.1.4.5 "hierarchyCode" Attribute Description

The description of the "hierarchyCode" attribute for the "CFConcept" class is given in Table 7.1.4.5.

Table 7.1.4.5 Description of the "hierarchyCode" attribute for the "CFConcept" class.
Descriptor Definition
Attribute Name hierarchyCode
Data Type NormalizedString (Primitive-type)
Value Space See Appendix A3.3.
Scope Local ("-")
Multiplicity [1]
Description A human-referenceable code designated by the publisher to identify the item in the hierarchy of the Concepts.

7.1.4.6 "description" Attribute Description

The description of the "description" attribute for the "CFConcept" class is given in Table 7.1.4.6.

Table 7.1.4.6 Description of the "description" attribute for the "CFConcept" class.
Descriptor Definition
Attribute Name description
Data Type String (Primitive-type)
Value Space See Appendix A3.3.
Scope Local ("-")
Multiplicity [0..1]
Description A human readable description of the CFConcept.

7.1.4.7 "lastChangeDateTime" Attribute Description

The description of the "lastChangeDateTime" attribute for the "CFConcept" class is given in Table 7.1.4.7.

Table 7.1.4.7 Description of the "lastChangeDateTime" attribute for the "CFConcept" class.
Descriptor Definition
Attribute Name lastChangeDateTime
Data Type DateTime (Primitive-type)
Value Space See Appendix A3.3.
Scope Local ("-")
Multiplicity [1]
Description A system generated timestamp of the most recent change to this record. This conforms to ISO 8601 dateTime definition [ISO 8601].

7.1.5 CFConceptSet Class Description

The data model for the "CFConceptSet" class is shown in Figure 7.1.5 and the accompanying definition in Table 7.1.5.

UML diagram of the CFConceptSet class.

Figure 7.1.5 - CFConceptSet class definitions.

Table 7.1.5 Description of the "CFConceptSet" class.
Descriptor Definition
Class Name CFConceptSet
Class Type Container [ Unordered ]
Parents There are no parent classes.
Derived Classes There are no derived classes.
Super Classes This class is not derived from another class.
Characteristics There are no characteristics.
Children The set of children attributes are:
Description The container for the set of CFConcepts supplied in the response payload. The relationship between the CFConcepts is determined by the 'hierarchyCode'. The first CFConcept is that which has been specified in the call. The other CFConcepts are the set of children as determined by their place in the 'hierarchyCode' of the CFConcept.

7.1.5.1 "CFConcepts" Attribute Description

The description of the "CFConcepts" attribute for the "CFConceptSet" class is given in Table 7.1.5.1.

Table 7.1.5.1 Description of the "CFConcepts" attribute for the "CFConceptSet" class.
Descriptor Definition
Attribute Name CFConcepts
Data Type CFConcept
Value Space Container [ Unordered ]
Scope Local ("-")
Multiplicity [1.. unbounded]
Description The set of CFConcepts. The relationship between the CFConcepts is determined by the 'hierarchyCode'. The first CFConcept is that which has been specified in the call. The other CFConcepts are the set of children as determined by their place in the 'hierarchyCode' of the CFConcept.

7.1.6 CFDefinition Class Description

The data model for the "CFDefinition" class is shown in Figure 7.1.6 and the accompanying definition in Table 7.1.6.

UML diagram of the CFDefinition class.

Figure 7.1.6 - CFDefinition class definitions.

Table 7.1.6 Description of the "CFDefinition" class.
Descriptor Definition
Class Name CFDefinition
Class Type Container [ Unordered ]
Parents The set of parent classes are:
Derived Classes There are no derived classes.
Super Classes This class is not derived from another class.
Characteristics There are no characteristics.
Children The set of children attributes are:
Description The container for the set of definitions used for the competency framework i.e. the set of CFSubjects, CFConcepts, CFItemTypes, CFAssociationGroupings and CFLicenses.

7.1.6.1 "CFConcepts" Attribute Description

The description of the "CFConcepts" attribute for the "CFDefinition" class is given in Table 7.1.6.1.

Table 7.1.6.1 Description of the "CFConcepts" attribute for the "CFDefinition" class.
Descriptor Definition
Attribute Name CFConcepts
Data Type CFConcept
Value Space Container [ Unordered ]
Scope Local ("-")
Multiplicity [0.. unbounded]
Description The set of concept definitions.

7.1.6.2 "CFSubjects" Attribute Description

The description of the "CFSubjects" attribute for the "CFDefinition" class is given in Table 7.1.6.2.

Table 7.1.6.2 Description of the "CFSubjects" attribute for the "CFDefinition" class.
Descriptor Definition
Attribute Name CFSubjects
Data Type CFSubject
Value Space Container [ Unordered ]
Scope Local ("-")
Multiplicity [0.. unbounded]
Description The set of subject definitions.

7.1.6.3 "CFLicenses" Attribute Description

The description of the "CFLicenses" attribute for the "CFDefinition" class is given in Table 7.1.6.3.

Table 7.1.6.3 Description of the "CFLicenses" attribute for the "CFDefinition" class.
Descriptor Definition
Attribute Name CFLicenses
Data Type CFLicense
Value Space Container [ Unordered ]
Scope Local ("-")
Multiplicity [0.. unbounded]
Description The set of license definitions.

7.1.6.4 "CFItemTypes" Attribute Description

The description of the "CFItemTypes" attribute for the "CFDefinition" class is given in Table 7.1.6.4.

Table 7.1.6.4 Description of the "CFItemTypes" attribute for the "CFDefinition" class.
Descriptor Definition
Attribute Name CFItemTypes
Data Type CFItemType
Value Space Container [ Unordered ]
Scope Local ("-")
Multiplicity [0.. unbounded]
Description The set of item type definitions.

7.1.6.5 "CFAssociationGroupings" Attribute Description

The description of the "CFAssociationGroupings" attribute for the "CFDefinition" class is given in Table 7.1.6.5.

Table 7.1.6.5 Description of the "CFAssociationGroupings" attribute for the "CFDefinition" class.
Descriptor Definition
Attribute Name CFAssociationGroupings
Data Type CFAssociationGrouping
Value Space Container [ Unordered ]
Scope Local ("-")
Multiplicity [0.. unbounded]
Description The set of association grouping definitions.

7.1.7 CFDocument Class Description

The data model for the "CFDocument" class is shown in Figure 7.1.7 and the accompanying definition in Table 7.1.7.

UML diagram of the CFDocument class.

Figure 7.1.7 - CFDocument class definitions.

Table 7.1.7 Description of the "CFDocument" class.
Descriptor Definition
Class Name CFDocument
Class Type Container [ Unordered ]
Parents The set of parent classes are:
Derived Classes There are no derived classes.
Super Classes The set of classes from which this class is derived:
Characteristics There are no characteristics.
Children The set of children attributes are: The set of inherited children attributes are:
Description The container for the data about a competency framework document (CFDocument) when exchanged outside of the context of a CFPackage. A CFDocument is the root for the creation of a learning standard/competency.

7.1.7.1 "CFPackageURI" Attribute Description

The description of the "CFPackageURI" attribute for the "CFDocument" class is given in Table 7.1.7.1.

Table 7.1.7.1 Description of the "CFPackageURI" attribute for the "CFDocument" class.
Descriptor Definition
Attribute Name CFPackageURI
Data Type LinkURI
Value Space Container [ Unordered ]
Scope Local ("-")
Multiplicity [1]
Description An unambiguous reference to the CFPackage that would be used to contain this CFDocument using a network-resolvable URI.

7.1.8 CFDocumentSet Class Description

The data model for the "CFDocumentSet" class is shown in Figure 7.1.8 and the accompanying definition in Table 7.1.8.

UML diagram of the CFDocumentSet class.

Figure 7.1.8 - CFDocumentSet class definitions.

Table 7.1.8 Description of the "CFDocumentSet" class.
Descriptor Definition
Class Name CFDocumentSet
Class Type Container [ Unordered ]
Parents There are no parent classes.
Derived Classes There are no derived classes.
Super Classes This class is not derived from another class.
Characteristics There are no characteristics.
Children The set of children attributes are:
Description This is the container for a collection of CFDocuments. There must be at least one CFDocument.

7.1.8.1 "CFDocuments" Attribute Description

The description of the "CFDocuments" attribute for the "CFDocumentSet" class is given in Table 7.1.8.1.

Table 7.1.8.1 Description of the "CFDocuments" attribute for the "CFDocumentSet" class.
Descriptor Definition
Attribute Name CFDocuments
Data Type CFDocument
Value Space Container [ Unordered ]
Scope Local ("-")
Multiplicity [1.. unbounded]
Description This is the data for a single CFDocument within the CFDocumentSet container.

7.1.9 CFItem Class Description

The data model for the "CFItem" class is shown in Figure 7.1.9 and the accompanying definition in Table 7.1.9.

UML diagram of the CFItem class.

Figure 7.1.9 - CFItem class definitions.

Table 7.1.9 Description of the "CFItem" class.
Descriptor Definition
Class Name CFItem
Class Type Container [ Unordered ]
Parents The set of parent classes are:
Derived Classes There are no derived classes.
Super Classes The set of classes from which this class is derived:
Characteristics There are no characteristics.
Children The set of children attributes are: The set of inherited children attributes are:
Description This is the container for the CFItem data outside of the context of a CFPackage. This is the content that either describes a specific competency (learning objective) or describes a grouping of competencies within the taxonomy of a Competency Framework Document.

7.1.9.1 "CFDocumentURI" Attribute Description

The description of the "CFDocumentURI" attribute for the "CFItem" class is given in Table 7.1.9.1.

Table 7.1.9.1 Description of the "CFDocumentURI" attribute for the "CFItem" class.
Descriptor Definition
Attribute Name CFDocumentURI
Data Type LinkURI
Value Space Container [ Unordered ]
Scope Local ("-")
Multiplicity [1]
Description An unambiguous reference to the CFDocument that would be used to contain this CFItem using a network-resolvable URI.

7.1.10 CFItemType Class Description

The data model for the "CFItemType" class is shown in Figure 7.1.10 and the accompanying definition in Table 7.1.10.

UML diagram of the CFItemType class.

Figure 7.1.10 - CFItemType class definitions.

Table 7.1.10 Description of the "CFItemType" class.
Descriptor Definition
Class Name CFItemType
Class Type Container [ Unordered ]
Parents The set of parent classes are:
Derived Classes There are no derived classes.
Super Classes This class is not derived from another class.
Characteristics There are no characteristics.
Children The set of children attributes are:
Description The container for the ItemType information use within the competency framework.

7.1.10.1 "identifier" Attribute Description

The description of the "identifier" attribute for the "CFItemType" class is given in Table 7.1.10.1.

Table 7.1.10.1 Description of the "identifier" attribute for the "CFItemType" class.
Descriptor Definition
Attribute Name identifier
Data Type UUID
Value Space Container [ DerivedType ]
Scope Local ("-")
Multiplicity [1]
Description An unambiguous, synthetic, globally unique identifier for the CFItemType. This is the primary way in which the exchange identification is achieved.

7.1.10.2 "uri" Attribute Description

The description of the "uri" attribute for the "CFItemType" class is given in Table 7.1.10.2.

Table 7.1.10.2 Description of the "uri" attribute for the "CFItemType" class.
Descriptor Definition
Attribute Name uri
Data Type AnyURI (Primitive-type)
Value Space See Appendix A3.3.
Scope Local ("-")
Multiplicity [1]
Description An unambiguous reference to the CFItemType using a network-resolvable URI.

7.1.10.3 "title" Attribute Description

The description of the "title" attribute for the "CFItemType" class is given in Table 7.1.10.3.

Table 7.1.10.3 Description of the "title" attribute for the "CFItemType" class.
Descriptor Definition
Attribute Name title
Data Type NormalizedString (Primitive-type)
Value Space See Appendix A3.3.
Scope Local ("-")
Multiplicity [1]
Description The title of the CFItemType.

7.1.10.4 "description" Attribute Description

The description of the "description" attribute for the "CFItemType" class is given in Table 7.1.10.4.

Table 7.1.10.4 Description of the "description" attribute for the "CFItemType" class.
Descriptor Definition
Attribute Name description
Data Type String (Primitive-type)
Value Space See Appendix A3.3.
Scope Local ("-")
Multiplicity [1]
Description A human readable description of the CFItemType.

7.1.10.5 "hierarchyCode" Attribute Description

The description of the "hierarchyCode" attribute for the "CFItemType" class is given in Table 7.1.10.5.

Table 7.1.10.5 Description of the "hierarchyCode" attribute for the "CFItemType" class.
Descriptor Definition
Attribute Name hierarchyCode
Data Type NormalizedString (Primitive-type)
Value Space See Appendix A3.3.
Scope Local ("-")
Multiplicity [1]
Description A human-referenceable code designated by the publisher to identify the item in the hierarchy of ItemTypes.

7.1.10.6 "typeCode" Attribute Description

The description of the "typeCode" attribute for the "CFItemType" class is given in Table 7.1.10.6.

Table 7.1.10.6 Description of the "typeCode" attribute for the "CFItemType" class.
Descriptor Definition
Attribute Name typeCode
Data Type NormalizedString (Primitive-type)
Value Space See Appendix A3.3.
Scope Local ("-")
Multiplicity [0..1]
Description Text code used for type identification.

7.1.10.7 "lastChangeDateTime" Attribute Description

The description of the "lastChangeDateTime" attribute for the "CFItemType" class is given in Table 7.1.10.7.

Table 7.1.10.7 Description of the "lastChangeDateTime" attribute for the "CFItemType" class.
Descriptor Definition
Attribute Name lastChangeDateTime
Data Type DateTime (Primitive-type)
Value Space See Appendix A3.3.
Scope Local ("-")
Multiplicity [1]
Description A system generated timestamp of the most recent change to this record. This conforms to ISO 8601 dateTime definition [ISO 8601].

7.1.11 CFItemTypeSet Class Description

The data model for the "CFItemTypeSet" class is shown in Figure 7.1.11 and the accompanying definition in Table 7.1.11.

UML diagram of the CFItemTypeSet class.

Figure 7.1.11 - CFItemTypeSet class definitions.

Table 7.1.11 Description of the "CFItemTypeSet" class.
Descriptor Definition
Class Name CFItemTypeSet
Class Type Container [ Unordered ]
Parents There are no parent classes.
Derived Classes There are no derived classes.
Super Classes This class is not derived from another class.
Characteristics There are no characteristics.
Children The set of children attributes are:
Description The container for the set of CFItemTypes supplied in the response payload. The relationship between the CFItemTypes is determined by the 'hierarchyCode'. The first CFItemType is that which has been specified in the call. The other CFItemTypes are the set of children as determined by their place in the 'hierarchyCode' of the CFItemType.

7.1.11.1 "CFItemTypes" Attribute Description

The description of the "CFItemTypes" attribute for the "CFItemTypeSet" class is given in Table 7.1.11.1.

Table 7.1.11.1 Description of the "CFItemTypes" attribute for the "CFItemTypeSet" class.
Descriptor Definition
Attribute Name CFItemTypes
Data Type CFItemType
Value Space Container [ Unordered ]
Scope Local ("-")
Multiplicity [1.. unbounded]
Description The set of CFItemTypes. The relationship between the CFItemTypes is determined by the 'hierarchyCode'. The first CFItemType is that which has been specified in the call. The other CFItemTypes are the set of children as determined by their place in the 'hierarchyCode' of the CFItemType.

7.1.12 CFLicense Class Description

The data model for the "CFLicense" class is shown in Figure 7.1.12 and the accompanying definition in Table 7.1.12.

UML diagram of the CFLicense class.

Figure 7.1.12 - CFLicense class definitions.

Table 7.1.12 Description of the "CFLicense" class.
Descriptor Definition
Class Name CFLicense
Class Type Container [ Unordered ]
Parents The set of parent classes are:
Derived Classes There are no derived classes.
Super Classes This class is not derived from another class.
Characteristics There are no characteristics.
Children The set of children attributes are:
Description The container for the information about a license used within the competency framework.

7.1.12.1 "identifier" Attribute Description

The description of the "identifier" attribute for the "CFLicense" class is given in Table 7.1.12.1.

Table 7.1.12.1 Description of the "identifier" attribute for the "CFLicense" class.
Descriptor Definition
Attribute Name identifier
Data Type UUID
Value Space Container [ DerivedType ]
Scope Local ("-")
Multiplicity [1]
Description An unambiguous, synthetic, globally unique identifier for the CFLicense. This is the primary way in which the exchange identification is achieved.

7.1.12.2 "uri" Attribute Description

The description of the "uri" attribute for the "CFLicense" class is given in Table 7.1.12.2.

Table 7.1.12.2 Description of the "uri" attribute for the "CFLicense" class.
Descriptor Definition
Attribute Name uri
Data Type AnyURI (Primitive-type)
Value Space See Appendix A3.3.
Scope Local ("-")
Multiplicity [1]
Description An unambiguous reference to the CFLicense using a network-resolvable URI.

7.1.12.3 "title" Attribute Description

The description of the "title" attribute for the "CFLicense" class is given in Table 7.1.12.3.

Table 7.1.12.3 Description of the "title" attribute for the "CFLicense" class.
Descriptor Definition
Attribute Name title
Data Type NormalizedString (Primitive-type)
Value Space See Appendix A3.3.
Scope Local ("-")
Multiplicity [1]
Description The title of the CFLicense.

7.1.12.4 "description" Attribute Description

The description of the "description" attribute for the "CFLicense" class is given in Table 7.1.12.4.

Table 7.1.12.4 Description of the "description" attribute for the "CFLicense" class.
Descriptor Definition
Attribute Name description
Data Type String (Primitive-type)
Value Space See Appendix A3.3.
Scope Local ("-")
Multiplicity [0..1]
Description A human readable description of the CFLicense.

7.1.12.5 "licenseText" Attribute Description

The description of the "licenseText" attribute for the "CFLicense" class is given in Table 7.1.12.5.

Table 7.1.12.5 Description of the "licenseText" attribute for the "CFLicense" class.
Descriptor Definition
Attribute Name licenseText
Data Type String (Primitive-type)
Value Space See Appendix A3.3.
Scope Local ("-")
Multiplicity [1]
Description Legal license text used by the organization to convey license permissions. This may include the actual license text, or a link to a web location containing the license as a document or as text.

7.1.12.6 "lastChangeDateTime" Attribute Description

The description of the "lastChangeDateTime" attribute for the "CFLicense" class is given in Table 7.1.12.6.

Table 7.1.12.6 Description of the "lastChangeDateTime" attribute for the "CFLicense" class.
Descriptor Definition
Attribute Name lastChangeDateTime
Data Type DateTime (Primitive-type)
Value Space See Appendix A3.3.
Scope Local ("-")
Multiplicity [1]
Description A system generated timestamp of the most recent change to this record. This conforms to ISO 8601 dateTime definition [ISO 8601].

7.1.13 CFPackage Class Description

The data model for the "CFPackage" class is shown in Figure 7.1.13 and the accompanying definition in Table 7.1.13.

UML diagram of the CFPackage class.

Figure 7.1.13 - CFPackage class definitions.

Table 7.1.13 Description of the "CFPackage" class.
Descriptor Definition
Class Name CFPackage
Class Type Container [ Unordered ]
Parents There are no parent classes.
Derived Classes There are no derived classes.
Super Classes This class is not derived from another class.
Characteristics There are no characteristics.
Children The set of children attributes are:
Description This is the container for all of the data for a Competency Framework Package i.e. the root CFDocument and ALL of the corresponding components i.e. the CFItems, CFAssociations and CFDefinitions.

7.1.13.1 "CFDocument" Attribute Description

The description of the "CFDocument" attribute for the "CFPackage" class is given in Table 7.1.13.1.

Table 7.1.13.1 Description of the "CFDocument" attribute for the "CFPackage" class.
Descriptor Definition
Attribute Name CFDocument
Data Type CFPckgDocument
Value Space Container [ Unordered ]
Scope Local ("-")
Multiplicity [1]
Description The root Competency Framework Document. There must be only one CFDocument.

7.1.13.2 "CFItems" Attribute Description

The description of the "CFItems" attribute for the "CFPackage" class is given in Table 7.1.13.2.

Table 7.1.13.2 Description of the "CFItems" attribute for the "CFPackage" class.
Descriptor Definition
Attribute Name CFItems
Data Type CFPckgItem
Value Space Container [ Unordered ]
Scope Local ("-")
Multiplicity [0.. unbounded]
Description The set of Competency Framework Items that are a components (direct or indirect children) of the root Competency Framework Document. There must be at least one Competency Framework Item.

7.1.13.3 "CFAssociations" Attribute Description

The description of the "CFAssociations" attribute for the "CFPackage" class is given in Table 7.1.13.3.

Table 7.1.13.3 Description of the "CFAssociations" attribute for the "CFPackage" class.
Descriptor Definition
Attribute Name CFAssociations
Data Type CFPckgAssociation
Value Space Container [ Unordered ]
Scope Local ("-")
Multiplicity [0.. unbounded]
Description The set of Competency Framework Associations. This includes: the set of associations between the component CFItems and other CFItems; the set of associations between the root CFDocument and other CFDocuments.

7.1.13.4 "CFDefinitions" Attribute Description

The description of the "CFDefinitions" attribute for the "CFPackage" class is given in Table 7.1.13.4.

Table 7.1.13.4 Description of the "CFDefinitions" attribute for the "CFPackage" class.
Descriptor Definition
Attribute Name CFDefinitions
Data Type CFDefinition
Value Space Container [ Unordered ]
Scope Local ("-")
Multiplicity [0..1]
Description The Competency Framework Definitions for the CFDocument and the associated component CFItems. The definitions contains the corresponding set of: CFConcepts, CFSubjects, CFLicenses, CFItemTypes and CFAssociationGroupings.

7.1.13.5 "CFRubrics" Attribute Description

The description of the "CFRubrics" attribute for the "CFPackage" class is given in Table 7.1.13.5.

Table 7.1.13.5 Description of the "CFRubrics" attribute for the "CFPackage" class.
Descriptor Definition
Attribute Name CFRubrics
Data Type CFRubric
Value Space Container [ Unordered ]
Scope Local ("-")
Multiplicity [0.. unbounded]
Description The set of Competency Framework CFRubrics including the associated CFRubricCriteria and CFRubrcCriterionLevels that are required to complete all of the information relevant to the parent CFRubric.

7.1.14 CFPckgAssociation Class Description

The data model for the "CFPckgAssociation" class is shown in Figure 7.1.14 and the accompanying definition in Table 7.1.14.

UML diagram of the CFPckgAssociation class.

Figure 7.1.14 - CFPckgAssociation class definitions.

Table 7.1.14 Description of the "CFPckgAssociation" class.
Descriptor Definition
Class Name CFPckgAssociation
Class Type Container [ Unordered ]
Parents The set of parent classes are:
Derived Classes The set of derived classes are:
Super Classes This class is not derived from another class.
Characteristics There are no characteristics.
Children The set of children attributes are:
Description This is the container for the data about the relationship between two CFDocuments or between two CFItems within the context of a CFPackage.

7.1.14.1 "identifier" Attribute Description

The description of the "identifier" attribute for the "CFPckgAssociation" class is given in Table 7.1.14.1.

Table 7.1.14.1 Description of the "identifier" attribute for the "CFPckgAssociation" class.
Descriptor Definition
Attribute Name identifier
Data Type UUID
Value Space Container [ DerivedType ]
Scope Local ("-")
Multiplicity [1]
Description An unambiguous, synthetic, globally unique identifier for the CFAssociation. This is the primary way in which the exchange identification is achieved.

7.1.14.2 "associationType" Attribute Description

The description of the "associationType" attribute for the "CFPckgAssociation" class is given in Table 7.1.14.2.

Table 7.1.14.2 Description of the "associationType" attribute for the "CFPckgAssociation" class.
Descriptor Definition
Attribute Name associationType
Data Type CFAssociationTypeEnum
Value Space Enumerated value set of: { isChildOf | isPeerOf | isPartOf | exactMatchOf | precedes | isRelatedTo | replacedBy | exemplar | hasSkillLevel }
Scope Local ("-")
Multiplicity [1]
Description The type of association. This uses an enumerated vocabulary.

7.1.14.3 "sequenceNumber" Attribute Description

The description of the "sequenceNumber" attribute for the "CFPckgAssociation" class is given in Table 7.1.14.3.

Table 7.1.14.3 Description of the "sequenceNumber" attribute for the "CFPckgAssociation" class.
Descriptor Definition
Attribute Name sequenceNumber
Data Type Integer (Primitive-type)
Value Space See Appendix A3.3.
Scope Local ("-")
Multiplicity [0..1]
Description This is used to order associated objects. Associations can be created through mapping rather than strict hierarchy. As such the presentation of the list cannot be ordered by the objects in the list. They may be different based on the parent being viewed.

7.1.14.4 "uri" Attribute Description

The description of the "uri" attribute for the "CFPckgAssociation" class is given in Table 7.1.14.4.

Table 7.1.14.4 Description of the "uri" attribute for the "CFPckgAssociation" class.
Descriptor Definition
Attribute Name uri
Data Type AnyURI (Primitive-type)
Value Space See Appendix A3.3.
Scope Local ("-")
Multiplicity [1]
Description An unambiguous reference to the CFAssociation using a network-resolvable URI.

7.1.14.5 "originNodeURI" Attribute Description

The description of the "originNodeURI" attribute for the "CFPckgAssociation" class is given in Table 7.1.14.5.

Table 7.1.14.5 Description of the "originNodeURI" attribute for the "CFPckgAssociation" class.
Descriptor Definition
Attribute Name originNodeURI
Data Type LinkGenURI
Value Space Container [ Unordered ]
Scope Local ("-")
Multiplicity [1]
Description The resolvable URI for the origin node object.

7.1.14.6 "destinationNodeURI" Attribute Description

The description of the "destinationNodeURI" attribute for the "CFPckgAssociation" class is given in Table 7.1.14.6.

Table 7.1.14.6 Description of the "destinationNodeURI" attribute for the "CFPckgAssociation" class.
Descriptor Definition
Attribute Name destinationNodeURI
Data Type LinkGenURI
Value Space Container [ Unordered ]
Scope Local ("-")
Multiplicity [1]
Description The resolvable URI for the destination node object.

7.1.14.7 "CFAssociationGroupingURI" Attribute Description

The description of the "CFAssociationGroupingURI" attribute for the "CFPckgAssociation" class is given in Table 7.1.14.7.

Table 7.1.14.7 Description of the "CFAssociationGroupingURI" attribute for the "CFPckgAssociation" class.
Descriptor Definition
Attribute Name CFAssociationGroupingURI
Data Type LinkURI
Value Space Container [ Unordered ]
Scope Local ("-")
Multiplicity [0..1]
Description The network resolvable URI for the link data relationship to a CFAssociationGrouping.

7.1.14.8 "lastChangeDateTime" Attribute Description

The description of the "lastChangeDateTime" attribute for the "CFPckgAssociation" class is given in Table 7.1.14.8.

Table 7.1.14.8 Description of the "lastChangeDateTime" attribute for the "CFPckgAssociation" class.
Descriptor Definition
Attribute Name lastChangeDateTime
Data Type DateTime (Primitive-type)
Value Space See Appendix A3.3.
Scope Local ("-")
Multiplicity [1]
Description A system generated timestamp of the most recent change to this record. This conforms to ISO 8601 dateTime definition [ISO 8601].

7.1.15 CFPckgDocument Class Description

The data model for the "CFPckgDocument" class is shown in Figure 7.1.15 and the accompanying definition in Table 7.1.15.

UML diagram of the CFPckgDocument class.

Figure 7.1.15 - CFPckgDocument class definitions.

Table 7.1.15 Description of the "CFPckgDocument" class.
Descriptor Definition
Class Name CFPckgDocument
Class Type Container [ Unordered ]
Parents The set of parent classes are:
Derived Classes The set of derived classes are:
Super Classes This class is not derived from another class.
Characteristics There are no characteristics.
Children The set of children attributes are:
Description The container for the data about a competency framework document (CFDocument) within a CFPackage. A CFDocument is the root for the creation of a learning standard/competency.

7.1.15.1 "identifier" Attribute Description

The description of the "identifier" attribute for the "CFPckgDocument" class is given in Table 7.1.15.1.

Table 7.1.15.1 Description of the "identifier" attribute for the "CFPckgDocument" class.
Descriptor Definition
Attribute Name identifier
Data Type UUID
Value Space Container [ DerivedType ]
Scope Local ("-")
Multiplicity [1]
Description An unambiguous, synthetic, globally unique identifier for the CFDocument. This is the primary way in which the exchange identification is achieved.

7.1.15.2 "uri" Attribute Description

The description of the "uri" attribute for the "CFPckgDocument" class is given in Table 7.1.15.2.

Table 7.1.15.2 Description of the "uri" attribute for the "CFPckgDocument" class.
Descriptor Definition
Attribute Name uri
Data Type AnyURI (Primitive-type)
Value Space See Appendix A3.3.
Scope Local ("-")
Multiplicity [1]
Description An unambiguous reference to the CFDocument using a network-resolvable URI.

7.1.15.3 "creator" Attribute Description

The description of the "creator" attribute for the "CFPckgDocument" class is given in Table 7.1.15.3.

Table 7.1.15.3 Description of the "creator" attribute for the "CFPckgDocument" class.
Descriptor Definition
Attribute Name creator
Data Type NormalizedString (Primitive-type)
Value Space See Appendix A3.3.
Scope Local ("-")
Multiplicity [1]
Description The entity with authority that promulgates the competency framework. This is the entity that authorized or created the competency framework. It could be an education agency, higher education institution, professional body. It is the owner of the competency framework.

7.1.15.4 "title" Attribute Description

The description of the "title" attribute for the "CFPckgDocument" class is given in Table 7.1.15.4.

Table 7.1.15.4 Description of the "title" attribute for the "CFPckgDocument" class.
Descriptor Definition
Attribute Name title
Data Type NormalizedString (Primitive-type)
Value Space See Appendix A3.3.
Scope Local ("-")
Multiplicity [1]
Description The title of the CFDocument.

7.1.15.5 "lastChangeDateTime" Attribute Description

The description of the "lastChangeDateTime" attribute for the "CFPckgDocument" class is given in Table 7.1.15.5.

Table 7.1.15.5 Description of the "lastChangeDateTime" attribute for the "CFPckgDocument" class.
Descriptor Definition
Attribute Name lastChangeDateTime
Data Type DateTime (Primitive-type)
Value Space See Appendix A3.3.
Scope Local ("-")
Multiplicity [1]
Description A system generated timestamp of the most recent change to this record. This conforms to ISO 8601 dateTime definition [ISO 8601].

7.1.15.6 "officialSourceURL" Attribute Description

The description of the "officialSourceURL" attribute for the "CFPckgDocument" class is given in Table 7.1.15.6.

Table 7.1.15.6 Description of the "officialSourceURL" attribute for the "CFPckgDocument" class.
Descriptor Definition
Attribute Name officialSourceURL
Data Type URL
Value Space Container [ DerivedType ]
Scope Local ("-")
Multiplicity [0..1]
Description The URL link to the formal citation of the original achievement standards document created for humans.

7.1.15.7 "publisher" Attribute Description

The description of the "publisher" attribute for the "CFPckgDocument" class is given in Table 7.1.15.7.

Table 7.1.15.7 Description of the "publisher" attribute for the "CFPckgDocument" class.
Descriptor Definition
Attribute Name publisher
Data Type NormalizedString (Primitive-type)
Value Space See Appendix A3.3.
Scope Local ("-")
Multiplicity [0..1]
Description The entity responsible for making the learning standards document available.

7.1.15.8 "description" Attribute Description

The description of the "description" attribute for the "CFPckgDocument" class is given in Table 7.1.15.8.

Table 7.1.15.8 Description of the "description" attribute for the "CFPckgDocument" class.
Descriptor Definition
Attribute Name description
Data Type NormalizedString (Primitive-type)
Value Space See Appendix A3.3.
Scope Local ("-")
Multiplicity [0..1]
Description A human readable description of the CFDocument.

7.1.15.9 "subject" Attribute Description

The description of the "subject" attribute for the "CFPckgDocument" class is given in Table 7.1.15.9.

Table 7.1.15.9 Description of the "subject" attribute for the "CFPckgDocument" class.
Descriptor Definition
Attribute Name subject
Data Type NormalizedString (Primitive-type)
Value Space See Appendix A3.3.
Scope Local ("-")
Multiplicity [0.. unbounded]
Description The topic or academic subject of the Document (this should use some appropriate K-12, HE, etc. based vocabulary).

7.1.15.10 "subjectURI" Attribute Description

The description of the "subjectURI" attribute for the "CFPckgDocument" class is given in Table 7.1.15.10.

Table 7.1.15.10 Description of the "subjectURI" attribute for the "CFPckgDocument" class.
Descriptor Definition
Attribute Name subjectURI
Data Type LinkURI
Value Space Container [ Unordered ]
Scope Local ("-")
Multiplicity [0.. unbounded]
Description A set of Link URIs denoting the set of subjects for the document as designated by the promulgating agency.

7.1.15.11 "language" Attribute Description

The description of the "language" attribute for the "CFPckgDocument" class is given in Table 7.1.15.11.

Table 7.1.15.11 Description of the "language" attribute for the "CFPckgDocument" class.
Descriptor Definition
Attribute Name language
Data Type Language (Primitive-type)
Value Space See Appendix A3.3.
Scope Local ("-")
Multiplicity [0..1]
Description The default language of the text used for the content in the learning standard document (use ISO 639-2 [ISO 639]).

7.1.15.12 "version" Attribute Description

The description of the "version" attribute for the "CFPckgDocument" class is given in Table 7.1.15.12.

Table 7.1.15.12 Description of the "version" attribute for the "CFPckgDocument" class.
Descriptor Definition
Attribute Name version
Data Type NormalizedString (Primitive-type)
Value Space See Appendix A3.3.
Scope Local ("-")
Multiplicity [0..1]
Description Defines the revision of the document (the nature of this versoning is an implementation issue).

7.1.15.13 "adoptionStatus" Attribute Description

The description of the "adoptionStatus" attribute for the "CFPckgDocument" class is given in Table 7.1.15.13.

Table 7.1.15.13 Description of the "adoptionStatus" attribute for the "CFPckgDocument" class.
Descriptor Definition
Attribute Name adoptionStatus
Data Type NormalizedString (Primitive-type)
Value Space See Appendix A3.3.
Scope Local ("-")
Multiplicity [0..1]
Description The publication status of the document.

7.1.15.14 "statusStartDate" Attribute Description

The description of the "statusStartDate" attribute for the "CFPckgDocument" class is given in Table 7.1.15.14.

Table 7.1.15.14 Description of the "statusStartDate" attribute for the "CFPckgDocument" class.
Descriptor Definition
Attribute Name statusStartDate
Data Type Date (Primitive-type)
Value Space See Appendix A3.3.
Scope Local ("-")
Multiplicity [0..1]
Description The date the CFDocument status started.

7.1.15.15 "statusEndDate" Attribute Description

The description of the "statusEndDate" attribute for the "CFPckgDocument" class is given in Table 7.1.15.15.

Table 7.1.15.15 Description of the "statusEndDate" attribute for the "CFPckgDocument" class.
Descriptor Definition
Attribute Name statusEndDate
Data Type Date (Primitive-type)
Value Space See Appendix A3.3.
Scope Local ("-")
Multiplicity [0..1]
Description The date the CFDocument status ended or changed to another status.

7.1.15.16 "licenseURI" Attribute Description

The description of the "licenseURI" attribute for the "CFPckgDocument" class is given in Table 7.1.15.16.

Table 7.1.15.16 Description of the "licenseURI" attribute for the "CFPckgDocument" class.
Descriptor Definition
Attribute Name licenseURI
Data Type LinkURI
Value Space Container [ Unordered ]
Scope Local ("-")
Multiplicity [0..1]
Description A link to a legal document controlling permission to do something with the standards document.

7.1.15.17 "notes" Attribute Description

The description of the "notes" attribute for the "CFPckgDocument" class is given in Table 7.1.15.17.

Table 7.1.15.17 Description of the "notes" attribute for the "CFPckgDocument" class.
Descriptor Definition
Attribute Name notes
Data Type String (Primitive-type)
Value Space See Appendix A3.3.
Scope Local ("-")
Multiplicity [0..1]
Description Any text used to comment on the published CFDocument.

7.1.16 CFPckgItem Class Description

The data model for the "CFPckgItem" class is shown in Figure 7.1.16 and the accompanying definition in Table 7.1.16.

UML diagram of the CFPckgItem class.

Figure 7.1.16 - CFPckgItem class definitions.

Table 7.1.16 Description of the "CFPckgItem" class.
Descriptor Definition
Class Name CFPckgItem
Class Type Container [ Unordered ]
Parents The set of parent classes are:
Derived Classes The set of derived classes are:
Super Classes This class is not derived from another class.
Characteristics There are no characteristics.
Children The set of children attributes are:
Description This is the container for the CFItem data within the context of a CFPackage. This is the content that either describes a specific competency (learning objective) or describes a grouping of competencies within the taxonomy of a Competency Framework Document.

7.1.16.1 "identifier" Attribute Description

The description of the "identifier" attribute for the "CFPckgItem" class is given in Table 7.1.16.1.

Table 7.1.16.1 Description of the "identifier" attribute for the "CFPckgItem" class.
Descriptor Definition
Attribute Name identifier
Data Type UUID
Value Space Container [ DerivedType ]
Scope Local ("-")
Multiplicity [1]
Description An unambiguous, synthetic, globally unique identifier for the CFItem. This is the primary way in which the exchange identification is achieved.

7.1.16.2 "fullStatement" Attribute Description

The description of the "fullStatement" attribute for the "CFPckgItem" class is given in Table 7.1.16.2.

Table 7.1.16.2 Description of the "fullStatement" attribute for the "CFPckgItem" class.
Descriptor Definition
Attribute Name fullStatement
Data Type NormalizedString (Primitive-type)
Value Space See Appendix A3.3.
Scope Local ("-")
Multiplicity [1]
Description The text of the statement. The textual content that either describes a specific competency or describes a less granular group of competencies within the taxonomy of the standards document.

7.1.16.3 "alternativeLabel" Attribute Description

The description of the "alternativeLabel" attribute for the "CFPckgItem" class is given in Table 7.1.16.3.

Table 7.1.16.3 Description of the "alternativeLabel" attribute for the "CFPckgItem" class.
Descriptor Definition
Attribute Name alternativeLabel
Data Type NormalizedString (Primitive-type)
Value Space See Appendix A3.3.
Scope Local ("-")
Multiplicity [0..1]
Description An alternate 'term' for Competency. Some institutions may want to render their achievements as outcomes, or objectives, etc. Semantically they are the same as Competencies, but diversity of terms is used. This allows for the flexibility for the institution to define their own term for "Competency" and not being locked into it.

7.1.16.4 "CFItemType" Attribute Description

The description of the "CFItemType" attribute for the "CFPckgItem" class is given in Table 7.1.16.4.

Table 7.1.16.4 Description of the "CFItemType" attribute for the "CFPckgItem" class.
Descriptor Definition
Attribute Name CFItemType
Data Type NormalizedString (Primitive-type)
Value Space See Appendix A3.3.
Scope Local ("-")
Multiplicity [0..1]
Description The textual label identifying the class of the statement as designated by the promulgating body.

7.1.16.5 "uri" Attribute Description

The description of the "uri" attribute for the "CFPckgItem" class is given in Table 7.1.16.5.

Table 7.1.16.5 Description of the "uri" attribute for the "CFPckgItem" class.
Descriptor Definition
Attribute Name uri
Data Type AnyURI (Primitive-type)
Value Space See Appendix A3.3.
Scope Local ("-")
Multiplicity [1]
Description An unambiguous reference to the CFItem using a network-resolvable URI.

7.1.16.6 "humanCodingScheme" Attribute Description

The description of the "humanCodingScheme" attribute for the "CFPckgItem" class is given in Table 7.1.16.6.

Table 7.1.16.6 Description of the "humanCodingScheme" attribute for the "CFPckgItem" class.
Descriptor Definition
Attribute Name humanCodingScheme
Data Type NormalizedString (Primitive-type)
Value Space See Appendix A3.3.
Scope Local ("-")
Multiplicity [0..1]
Description A human-referenceable code designated by the publisher to identify the item among learning standard items.

7.1.16.7 "listEnumeration" Attribute Description

The description of the "listEnumeration" attribute for the "CFPckgItem" class is given in Table 7.1.16.7.

Table 7.1.16.7 Description of the "listEnumeration" attribute for the "CFPckgItem" class.
Descriptor Definition
Attribute Name listEnumeration
Data Type NormalizedString (Primitive-type)
Value Space See Appendix A3.3.
Scope Local ("-")
Multiplicity [0..1]
Description A set of one or more alphanumeric characters and/or symbol denoting the positioning of the statement being described in a sequential listing of statements.

7.1.16.8 "abbreviatedStatement" Attribute Description

The description of the "abbreviatedStatement" attribute for the "CFPckgItem" class is given in Table 7.1.16.8.

Table 7.1.16.8 Description of the "abbreviatedStatement" attribute for the "CFPckgItem" class.
Descriptor Definition
Attribute Name abbreviatedStatement
Data Type NormalizedString (Primitive-type)
Value Space See Appendix A3.3.
Scope Local ("-")
Multiplicity [0..1]
Description An abbreviated version of the Full Statement.

7.1.16.9 "conceptKeywords" Attribute Description

The description of the "conceptKeywords" attribute for the "CFPckgItem" class is given in Table 7.1.16.9.

Table 7.1.16.9 Description of the "conceptKeywords" attribute for the "CFPckgItem" class.
Descriptor Definition
Attribute Name conceptKeywords
Data Type NormalizedString (Primitive-type)
Value Space See Appendix A3.3.
Scope Local ("-")
Multiplicity [0.. unbounded]
Description The significant topicality of the CFItem using free-text keywords and phrases.

7.1.16.10 "conceptKeywordsURI" Attribute Description

The description of the "conceptKeywordsURI" attribute for the "CFPckgItem" class is given in Table 7.1.16.10.

Table 7.1.16.10 Description of the "conceptKeywordsURI" attribute for the "CFPckgItem" class.
Descriptor Definition
Attribute Name conceptKeywordsURI
Data Type LinkURI
Value Space Container [ Unordered ]
Scope Local ("-")
Multiplicity [0..1]
Description The significant topicality of the CFItem using a controlled vocabulary maintained as linked data.

7.1.16.11 "notes" Attribute Description

The description of the "notes" attribute for the "CFPckgItem" class is given in Table 7.1.16.11.

Table 7.1.16.11 Description of the "notes" attribute for the "CFPckgItem" class.
Descriptor Definition
Attribute Name notes
Data Type String (Primitive-type)
Value Space See Appendix A3.3.
Scope Local ("-")
Multiplicity [0..1]
Description Information about the derivation of a CFItem statement.

7.1.16.12 "language" Attribute Description

The description of the "language" attribute for the "CFPckgItem" class is given in Table 7.1.16.12.

Table 7.1.16.12 Description of the "language" attribute for the "CFPckgItem" class.
Descriptor Definition
Attribute Name language
Data Type Language (Primitive-type)
Value Space See Appendix A3.3.
Scope Local ("-")
Multiplicity [0..1]
Description The default language of the text used for the content in the learning standard document (use ISO 639-2 [ISO 639]).

7.1.16.13 "educationLevel" Attribute Description

The description of the "educationLevel" attribute for the "CFPckgItem" class is given in Table 7.1.16.13.

Table 7.1.16.13 Description of the "educationLevel" attribute for the "CFPckgItem" class.
Descriptor Definition
Attribute Name educationLevel
Data Type NormalizedString (Primitive-type)
Value Space See Appendix A3.3.
Scope Local ("-")
Multiplicity [0.. unbounded]
Description The education level, grade level or primary instructional level at which a CFItem is intended

7.1.16.14 "CFItemTypeURI" Attribute Description

The description of the "CFItemTypeURI" attribute for the "CFPckgItem" class is given in Table 7.1.16.14.

Table 7.1.16.14 Description of the "CFItemTypeURI" attribute for the "CFPckgItem" class.
Descriptor Definition
Attribute Name CFItemTypeURI
Data Type LinkURI
Value Space Container [ Unordered ]
Scope Local ("-")
Multiplicity [0..1]
Description This is the linked data location for the CFItemType.

7.1.16.15 "licenseURI" Attribute Description

The description of the "licenseURI" attribute for the "CFPckgItem" class is given in Table 7.1.16.15.

Table 7.1.16.15 Description of the "licenseURI" attribute for the "CFPckgItem" class.
Descriptor Definition
Attribute Name licenseURI
Data Type LinkURI
Value Space Container [ Unordered ]
Scope Local ("-")
Multiplicity [0..1]
Description A link to a legal document controlling permission to do something with the CFItem.

7.1.16.16 "statusStartDate" Attribute Description

The description of the "statusStartDate" attribute for the "CFPckgItem" class is given in Table 7.1.16.16.

Table 7.1.16.16 Description of the "statusStartDate" attribute for the "CFPckgItem" class.
Descriptor Definition
Attribute Name statusStartDate
Data Type Date (Primitive-type)
Value Space See Appendix A3.3.
Scope Local ("-")
Multiplicity [0..1]
Description The date the CFItem status started.

7.1.16.17 "statusEndDate" Attribute Description

The description of the "statusEndDate" attribute for the "CFPckgItem" class is given in Table 7.1.16.17.

Table 7.1.16.17 Description of the "statusEndDate" attribute for the "CFPckgItem" class.
Descriptor Definition
Attribute Name statusEndDate
Data Type Date (Primitive-type)
Value Space See Appendix A3.3.
Scope Local ("-")
Multiplicity [0..1]
Description The date the CFItem status ended or changed to another status.

7.1.16.18 "lastChangeDateTime" Attribute Description

The description of the "lastChangeDateTime" attribute for the "CFPckgItem" class is given in Table 7.1.16.18.

Table 7.1.16.18 Description of the "lastChangeDateTime" attribute for the "CFPckgItem" class.
Descriptor Definition
Attribute Name lastChangeDateTime
Data Type DateTime (Primitive-type)
Value Space See Appendix A3.3.
Scope Local ("-")
Multiplicity [1]
Description A system generated timestamp of the most recent change to this record. This conforms to ISO 8601 dateTime definition [ISO 8601].

7.1.17 CFRubric Class Description

The data model for the "CFRubric" class is shown in Figure 7.1.17 and the accompanying definition in Table 7.1.17.

UML diagram of the CFRubric class.

Figure 7.1.17 - CFRubric class definitions.

Table 7.1.17 Description of the "CFRubric" class.
Descriptor Definition
Class Name CFRubric
Class Type Container [ Unordered ]
Parents The set of parent classes are:
Derived Classes There are no derived classes.
Super Classes This class is not derived from another class.
Characteristics There are no characteristics.
Children The set of children attributes are:
Description The container for the definition of a rubric which is addressed by the competency framework. This includes the set of associated CFRubricCriteria and CFRubricCriterionLevels.

7.1.17.1 "identifier" Attribute Description

The description of the "identifier" attribute for the "CFRubric" class is given in Table 7.1.17.1.

Table 7.1.17.1 Description of the "identifier" attribute for the "CFRubric" class.
Descriptor Definition
Attribute Name identifier
Data Type UUID
Value Space Container [ DerivedType ]
Scope Local ("-")
Multiplicity [1]
Description An unambiguous, synthetic, globally unique identifier for the CFRubric. This is the primary way in which the exchange identification is achieved.

7.1.17.2 "uri" Attribute Description

The description of the "uri" attribute for the "CFRubric" class is given in Table 7.1.17.2.

Table 7.1.17.2 Description of the "uri" attribute for the "CFRubric" class.
Descriptor Definition
Attribute Name uri
Data Type AnyURI (Primitive-type)
Value Space See Appendix A3.3.
Scope Local ("-")
Multiplicity [1]
Description An unambiguous reference to the CFRubric using a network-resolvable URI.

7.1.17.3 "title" Attribute Description

The description of the "title" attribute for the "CFRubric" class is given in Table 7.1.17.3.

Table 7.1.17.3 Description of the "title" attribute for the "CFRubric" class.
Descriptor Definition
Attribute Name title
Data Type NormalizedString (Primitive-type)
Value Space See Appendix A3.3.
Scope Local ("-")
Multiplicity [0..1]
Description The title of the CFRubric.

7.1.17.4 "description" Attribute Description

The description of the "description" attribute for the "CFRubric" class is given in Table 7.1.17.4.

Table 7.1.17.4 Description of the "description" attribute for the "CFRubric" class.
Descriptor Definition
Attribute Name description
Data Type NormalizedString (Primitive-type)
Value Space See Appendix A3.3.
Scope Local ("-")
Multiplicity [0..1]
Description A human readable description of the CFRubric.

7.1.17.5 "lastChangeDateTime" Attribute Description

The description of the "lastChangeDateTime" attribute for the "CFRubric" class is given in Table 7.1.17.5.

Table 7.1.17.5 Description of the "lastChangeDateTime" attribute for the "CFRubric" class.
Descriptor Definition
Attribute Name lastChangeDateTime
Data Type DateTime (Primitive-type)
Value Space See Appendix A3.3.
Scope Local ("-")
Multiplicity [1]
Description A system generated timestamp of the most recent change to this record. This conforms to ISO 8601 dateTime definition [ISO 8601].

7.1.17.6 "CFRubricCriteria" Attribute Description

The description of the "CFRubricCriteria" attribute for the "CFRubric" class is given in Table 7.1.17.6.

Table 7.1.17.6 Description of the "CFRubricCriteria" attribute for the "CFRubric" class.
Descriptor Definition
Attribute Name CFRubricCriteria
Data Type CFRubricCriterion
Value Space Container [ Unordered ]
Scope Local ("-")
Multiplicity [0.. unbounded]
Description The set of CFRubricCriterion that are required to complete the definition of the parent CFRubric.

7.1.18 CFRubricCriterion Class Description

The data model for the "CFRubricCriterion" class is shown in Figure 7.1.18 and the accompanying definition in Table 7.1.18.

UML diagram of the CFRubricCriterion class.

Figure 7.1.18 - CFRubricCriterion class definitions.

Table 7.1.18 Description of the "CFRubricCriterion" class.
Descriptor Definition
Class Name CFRubricCriterion
Class Type Container [ Unordered ]
Parents The set of parent classes are:
Derived Classes There are no derived classes.
Super Classes This class is not derived from another class.
Characteristics There are no characteristics.
Children The set of children attributes are:
Description The container for the definition of a rubric criterion which is addressed by the competency framework.

7.1.18.1 "identifier" Attribute Description

The description of the "identifier" attribute for the "CFRubricCriterion" class is given in Table 7.1.18.1.

Table 7.1.18.1 Description of the "identifier" attribute for the "CFRubricCriterion" class.
Descriptor Definition
Attribute Name identifier
Data Type UUID
Value Space Container [ DerivedType ]
Scope Local ("-")
Multiplicity [1]
Description An unambiguous, synthetic, globally unique identifier for the CFRubricCriterion. This is the primary way in which the exchange identification is achieved.

7.1.18.2 "uri" Attribute Description

The description of the "uri" attribute for the "CFRubricCriterion" class is given in Table 7.1.18.2.

Table 7.1.18.2 Description of the "uri" attribute for the "CFRubricCriterion" class.
Descriptor Definition
Attribute Name uri
Data Type AnyURI (Primitive-type)
Value Space See Appendix A3.3.
Scope Local ("-")
Multiplicity [1]
Description An unambiguous reference to the CFRubricCriterion using a network-resolvable URI.

7.1.18.3 "category" Attribute Description

The description of the "category" attribute for the "CFRubricCriterion" class is given in Table 7.1.18.3.

Table 7.1.18.3 Description of the "category" attribute for the "CFRubricCriterion" class.
Descriptor Definition
Attribute Name category
Data Type NormalizedString (Primitive-type)
Value Space See Appendix A3.3.
Scope Local ("-")
Multiplicity [0..1]
Description A textual label for category by which CFRubricCriterion may be grouped.

7.1.18.4 "description" Attribute Description

The description of the "description" attribute for the "CFRubricCriterion" class is given in Table 7.1.18.4.

Table 7.1.18.4 Description of the "description" attribute for the "CFRubricCriterion" class.
Descriptor Definition
Attribute Name description
Data Type String (Primitive-type)
Value Space See Appendix A3.3.
Scope Local ("-")
Multiplicity [0..1]
Description A human readable description of the CFRubricCriterion.

7.1.18.5 "CFItemURI" Attribute Description

The description of the "CFItemURI" attribute for the "CFRubricCriterion" class is given in Table 7.1.18.5.

Table 7.1.18.5 Description of the "CFItemURI" attribute for the "CFRubricCriterion" class.
Descriptor Definition
Attribute Name CFItemURI
Data Type LinkURI
Value Space Container [ Unordered ]
Scope Local ("-")
Multiplicity [0..1]
Description An unambiguous reference to the CFItem to which this rubric criterion is associated using a network-resolvable URI and link data.

7.1.18.6 "weight" Attribute Description

The description of the "weight" attribute for the "CFRubricCriterion" class is given in Table 7.1.18.6.

Table 7.1.18.6 Description of the "weight" attribute for the "CFRubricCriterion" class.
Descriptor Definition
Attribute Name weight
Data Type Float (Primitive-type)
Value Space See Appendix A3.3.
Scope Local ("-")
Multiplicity [0..1]
Description A numeric weight assigned to this CFRubricCriterion, used for scored rubrics.

7.1.18.7 "position" Attribute Description

The description of the "position" attribute for the "CFRubricCriterion" class is given in Table 7.1.18.7.

Table 7.1.18.7 Description of the "position" attribute for the "CFRubricCriterion" class.
Descriptor Definition
Attribute Name position
Data Type Integer (Primitive-type)
Value Space See Appendix A3.3.
Scope Local ("-")
Multiplicity [0..1]
Description A numeric value representing this criterion's position in the criteria list for this CFRubric.

7.1.18.8 "rubricId" Attribute Description

The description of the "rubricId" attribute for the "CFRubricCriterion" class is given in Table 7.1.18.8.

Table 7.1.18.8 Description of the "rubricId" attribute for the "CFRubricCriterion" class.
Descriptor Definition
Attribute Name rubricId
Data Type UUID
Value Space Container [ DerivedType ]
Scope Local ("-")
Multiplicity [0..1]
Description The UUID for the parent CFRubric. This is included for forwards compatibility to enable access to the CFRubricCriterion without requiring embedding within the CFRubric itself.

7.1.18.9 "lastChangeDateTime" Attribute Description

The description of the "lastChangeDateTime" attribute for the "CFRubricCriterion" class is given in Table 7.1.18.9.

Table 7.1.18.9 Description of the "lastChangeDateTime" attribute for the "CFRubricCriterion" class.
Descriptor Definition
Attribute Name lastChangeDateTime
Data Type DateTime (Primitive-type)
Value Space See Appendix A3.3.
Scope Local ("-")
Multiplicity [1]
Description A system generated timestamp of the most recent change to this record. This conforms to ISO 8601 dateTime definition [ISO 8601].

7.1.18.10 "CFRubricCriterionLevels" Attribute Description

The description of the "CFRubricCriterionLevels" attribute for the "CFRubricCriterion" class is given in Table 7.1.18.10.

Table 7.1.18.10 Description of the "CFRubricCriterionLevels" attribute for the "CFRubricCriterion" class.
Descriptor Definition
Attribute Name CFRubricCriterionLevels
Data Type CFRubricCriterionLevel
Value Space Container [ Unordered ]
Scope Local ("-")
Multiplicity [0.. unbounded]
Description The set of CFRubricCriterionLevels that are required to complete the definition of the parent CFRubricCriterion.

7.1.19 CFRubricCriterionLevel Class Description

The data model for the "CFRubricCriterionLevel" class is shown in Figure 7.1.19 and the accompanying definition in Table 7.1.19.

UML diagram of the CFRubricCriterionLevel class.

Figure 7.1.19 - CFRubricCriterionLevel class definitions.

Table 7.1.19 Description of the "CFRubricCriterionLevel" class.
Descriptor Definition
Class Name CFRubricCriterionLevel
Class Type Container [ Unordered ]
Parents The set of parent classes are:
Derived Classes There are no derived classes.
Super Classes This class is not derived from another class.
Characteristics There are no characteristics.
Children The set of children attributes are:
Description The container for the definition of a criterion level which is addressed by the competency framework.

7.1.19.1 "identifier" Attribute Description

The description of the "identifier" attribute for the "CFRubricCriterionLevel" class is given in Table 7.1.19.1.

Table 7.1.19.1 Description of the "identifier" attribute for the "CFRubricCriterionLevel" class.
Descriptor Definition
Attribute Name identifier
Data Type UUID
Value Space Container [ DerivedType ]
Scope Local ("-")
Multiplicity [1]
Description An unambiguous, synthetic, globally unique identifier for the CFRubricCriterionLevel. This is the primary way in which the exchange identification is achieved.

7.1.19.2 "uri" Attribute Description

The description of the "uri" attribute for the "CFRubricCriterionLevel" class is given in Table 7.1.19.2.

Table 7.1.19.2 Description of the "uri" attribute for the "CFRubricCriterionLevel" class.
Descriptor Definition
Attribute Name uri
Data Type AnyURI (Primitive-type)
Value Space See Appendix A3.3.
Scope Local ("-")
Multiplicity [1]
Description An unambiguous reference to the CFRubricCriterionLevel using a network-resolvable URI.

7.1.19.3 "description" Attribute Description

The description of the "description" attribute for the "CFRubricCriterionLevel" class is given in Table 7.1.19.3.

Table 7.1.19.3 Description of the "description" attribute for the "CFRubricCriterionLevel" class.
Descriptor Definition
Attribute Name description
Data Type String (Primitive-type)
Value Space See Appendix A3.3.
Scope Local ("-")
Multiplicity [0..1]
Description A human readable description of the CFRubricCriterionLevel.

7.1.19.4 "quality" Attribute Description

The description of the "quality" attribute for the "CFRubricCriterionLevel" class is given in Table 7.1.19.4.

Table 7.1.19.4 Description of the "quality" attribute for the "CFRubricCriterionLevel" class.
Descriptor Definition
Attribute Name quality
Data Type NormalizedString (Primitive-type)
Value Space See Appendix A3.3.
Scope Local ("-")
Multiplicity [0..1]
Description A qualitative description of this degree of achievement used for column headers or row labels in tabular rubrics.

7.1.19.5 "score" Attribute Description

The description of the "score" attribute for the "CFRubricCriterionLevel" class is given in Table 7.1.19.5.

Table 7.1.19.5 Description of the "score" attribute for the "CFRubricCriterionLevel" class.
Descriptor Definition
Attribute Name score
Data Type Float (Primitive-type)
Value Space See Appendix A3.3.
Scope Local ("-")
Multiplicity [0..1]
Description The points awarded for achieving this level.

7.1.19.6 "feedback" Attribute Description

The description of the "feedback" attribute for the "CFRubricCriterionLevel" class is given in Table 7.1.19.6.

Table 7.1.19.6 Description of the "feedback" attribute for the "CFRubricCriterionLevel" class.
Descriptor Definition
Attribute Name feedback
Data Type String (Primitive-type)
Value Space See Appendix A3.3.
Scope Local ("-")
Multiplicity [0..1]
Description Pre-defined feedback text to be relayed to the person or organization being evaluated. This may include guidance and suggestions for improvement or development.

7.1.19.7 "position" Attribute Description

The description of the "position" attribute for the "CFRubricCriterionLevel" class is given in Table 7.1.19.7.

Table 7.1.19.7 Description of the "position" attribute for the "CFRubricCriterionLevel" class.
Descriptor Definition
Attribute Name position
Data Type Integer (Primitive-type)
Value Space See Appendix A3.3.
Scope Local ("-")
Multiplicity [0..1]
Description A numeric value representing the level's position in the list of levels defined for the CFRubricCriterion.

7.1.19.8 "rubricCriterionId" Attribute Description

The description of the "rubricCriterionId" attribute for the "CFRubricCriterionLevel" class is given in Table 7.1.19.8.

Table 7.1.19.8 Description of the "rubricCriterionId" attribute for the "CFRubricCriterionLevel" class.
Descriptor Definition
Attribute Name rubricCriterionId
Data Type UUID
Value Space Container [ DerivedType ]
Scope Local ("-")
Multiplicity [0..1]
Description The UUID for the parent CFRubricCriterion. This is included for forwards compatibility to enable access to the CFRubricCriterionLevel without requiring embedding within the CFRubricCriterion itself.

7.1.19.9 "lastChangeDateTime" Attribute Description

The description of the "lastChangeDateTime" attribute for the "CFRubricCriterionLevel" class is given in Table 7.1.19.9.

Table 7.1.19.9 Description of the "lastChangeDateTime" attribute for the "CFRubricCriterionLevel" class.
Descriptor Definition
Attribute Name lastChangeDateTime
Data Type DateTime (Primitive-type)
Value Space See Appendix A3.3.
Scope Local ("-")
Multiplicity [1]
Description A system generated timestamp of the most recent change to this record. This conforms to ISO 8601 dateTime definition [ISO 8601].

7.1.20 CFSubject Class Description

The data model for the "CFSubject" class is shown in Figure 7.1.20 and the accompanying definition in Table 7.1.20.

UML diagram of the CFSubject class.

Figure 7.1.20 - CFSubject class definitions.

Table 7.1.20 Description of the "CFSubject" class.
Descriptor Definition
Class Name CFSubject
Class Type Container [ Unordered ]
Parents The set of parent classes are:
Derived Classes There are no derived classes.
Super Classes This class is not derived from another class.
Characteristics There are no characteristics.
Children The set of children attributes are:
Description The container for the definition of a topic or academic subject which is addressed by the competency framework.

7.1.20.1 "identifier" Attribute Description

The description of the "identifier" attribute for the "CFSubject" class is given in Table 7.1.20.1.

Table 7.1.20.1 Description of the "identifier" attribute for the "CFSubject" class.
Descriptor Definition
Attribute Name identifier
Data Type UUID
Value Space Container [ DerivedType ]
Scope Local ("-")
Multiplicity [1]
Description An unambiguous, synthetic, globally unique identifier for the CFSubject. This is the primary way in which the exchange identification is achieved.

7.1.20.2 "uri" Attribute Description

The description of the "uri" attribute for the "CFSubject" class is given in Table 7.1.20.2.

Table 7.1.20.2 Description of the "uri" attribute for the "CFSubject" class.
Descriptor Definition
Attribute Name uri
Data Type AnyURI (Primitive-type)
Value Space See Appendix A3.3.
Scope Local ("-")
Multiplicity [1]
Description An unambiguous reference to the CFSubject using a network-resolvable URI.

7.1.20.3 "title" Attribute Description

The description of the "title" attribute for the "CFSubject" class is given in Table 7.1.20.3.

Table 7.1.20.3 Description of the "title" attribute for the "CFSubject" class.
Descriptor Definition
Attribute Name title
Data Type NormalizedString (Primitive-type)
Value Space See Appendix A3.3.
Scope Local ("-")
Multiplicity [1]
Description The title of the CFSubject.

7.1.20.4 "hierarchyCode" Attribute Description

The description of the "hierarchyCode" attribute for the "CFSubject" class is given in Table 7.1.20.4.

Table 7.1.20.4 Description of the "hierarchyCode" attribute for the "CFSubject" class.
Descriptor Definition
Attribute Name hierarchyCode
Data Type NormalizedString (Primitive-type)
Value Space See Appendix A3.3.
Scope Local ("-")
Multiplicity [1]
Description A human-referenceable code designated by the publisher to identify the item in the hierarchy of the subjects.

7.1.20.5 "description" Attribute Description

The description of the "description" attribute for the "CFSubject" class is given in Table 7.1.20.5.

Table 7.1.20.5 Description of the "description" attribute for the "CFSubject" class.
Descriptor Definition
Attribute Name description
Data Type String (Primitive-type)
Value Space See Appendix A3.3.
Scope Local ("-")
Multiplicity [0..1]
Description A human readable description of the CFSubject.

7.1.20.6 "lastChangeDateTime" Attribute Description

The description of the "lastChangeDateTime" attribute for the "CFSubject" class is given in Table 7.1.20.6.

Table 7.1.20.6 Description of the "lastChangeDateTime" attribute for the "CFSubject" class.
Descriptor Definition
Attribute Name lastChangeDateTime
Data Type DateTime (Primitive-type)
Value Space See Appendix A3.3.
Scope Local ("-")
Multiplicity [1]
Description A system generated timestamp of the most recent change to this record. This conforms to ISO 8601 dateTime definition [ISO 8601].

7.1.21 CFSubjectSet Class Description

The data model for the "CFSubjectSet" class is shown in Figure 7.1.21 and the accompanying definition in Table 7.1.21.

UML diagram of the CFSubjectSet class.

Figure 7.1.21 - CFSubjectSet class definitions.

Table 7.1.21 Description of the "CFSubjectSet" class.
Descriptor Definition
Class Name CFSubjectSet
Class Type Container [ Unordered ]
Parents There are no parent classes.
Derived Classes There are no derived classes.
Super Classes This class is not derived from another class.
Characteristics There are no characteristics.
Children The set of children attributes are:
Description The container for the set of CFSubjects supplied in the response payload. The relationship between the CFSubjects is determined by the 'hierarchyCode'. The first CFSubject is that which has been specified in the call. The other CFSubjects are the set of children as determined by their place in the 'hierarchyCode' of the CFSubject.

7.1.21.1 "CFSubjects" Attribute Description

The description of the "CFSubjects" attribute for the "CFSubjectSet" class is given in Table 7.1.21.1.

Table 7.1.21.1 Description of the "CFSubjects" attribute for the "CFSubjectSet" class.
Descriptor Definition
Attribute Name CFSubjects
Data Type CFSubject
Value Space Container [ Unordered ]
Scope Local ("-")
Multiplicity [1.. unbounded]
Description The set of CFSubjects. The relationship between the CFSubjects is determined by the 'hierarchyCode'. The first CFSubject is that which has been specified in the call. The other CFSubjects are the set of children as determined by their place in the 'hierarchyCode' of the CFSubject.

7.1.22 LinkGenURI Class Description

The data model for the "LinkGenURI" class is shown in Figure 7.1.22 and the accompanying definition in Table 7.1.22.

UML diagram of the LinkGenURI class.

Figure 7.1.22 - LinkGenURI class definitions.

Table 7.1.22 Description of the "LinkGenURI" class.
Descriptor Definition
Class Name LinkGenURI
Class Type Container [ Unordered ]
Parents The set of parent classes are:
Derived Classes There are no derived classes.
Super Classes This class is not derived from another class.
Characteristics There are no characteristics.
Children The set of children attributes are:
Description A container for the information that is used to achieve the link data reference.

7.1.22.1 "title" Attribute Description

The description of the "title" attribute for the "LinkGenURI" class is given in Table 7.1.22.1.

Table 7.1.22.1 Description of the "title" attribute for the "LinkGenURI" class.
Descriptor Definition
Attribute Name title
Data Type NormalizedString (Primitive-type)
Value Space See Appendix A3.3.
Scope Local ("-")
Multiplicity [1]
Description A human readable title for the associated object.

7.1.22.2 "identifier" Attribute Description

The description of the "identifier" attribute for the "LinkGenURI" class is given in Table 7.1.22.2.

Table 7.1.22.2 Description of the "identifier" attribute for the "LinkGenURI" class.
Descriptor Definition
Attribute Name identifier
Data Type NormalizedString (Primitive-type)
Value Space See Appendix A3.3.
Scope Local ("-")
Multiplicity [1]
Description An unambiguous, synthetic, globally unique identifier (this may or may not be a UUID) for the associated object.

7.1.22.3 "uri" Attribute Description

The description of the "uri" attribute for the "LinkGenURI" class is given in Table 7.1.22.3.

Table 7.1.22.3 Description of the "uri" attribute for the "LinkGenURI" class.
Descriptor Definition
Attribute Name uri
Data Type AnyURI (Primitive-type)
Value Space See Appendix A3.3.
Scope Local ("-")
Multiplicity [1]
Description A network-resolvable URI pointing to the authoritative reference for the associated object.

7.1.23 LinkURI Class Description

The data model for the "LinkURI" class is shown in Figure 7.1.23 and the accompanying definition in Table 7.1.23.

UML diagram of the LinkURI class.

Figure 7.1.23 - LinkURI class definitions.

Table 7.1.23 Description of the "LinkURI" class.
Descriptor Definition
Class Name LinkURI
Class Type Container [ Unordered ]
Parents The set of parent classes are:
Derived Classes There are no derived classes.
Super Classes This class is not derived from another class.
Characteristics There are no characteristics.
Children The set of children attributes are:
Description A container for the information that is used to achieve the link data reference.

7.1.23.1 "title" Attribute Description

The description of the "title" attribute for the "LinkURI" class is given in Table 7.1.23.1.

Table 7.1.23.1 Description of the "title" attribute for the "LinkURI" class.
Descriptor Definition
Attribute Name title
Data Type NormalizedString (Primitive-type)
Value Space See Appendix A3.3.
Scope Local ("-")
Multiplicity [1]
Description A human readable title for the associated object.

7.1.23.2 "identifier" Attribute Description

The description of the "identifier" attribute for the "LinkURI" class is given in Table 7.1.23.2.

Table 7.1.23.2 Description of the "identifier" attribute for the "LinkURI" class.
Descriptor Definition
Attribute Name identifier
Data Type UUID
Value Space Container [ DerivedType ]
Scope Local ("-")
Multiplicity [1]
Description An unambiguous, synthetic, globally unique identifier (UUID) for the associated object.

7.1.23.3 "uri" Attribute Description

The description of the "uri" attribute for the "LinkURI" class is given in Table 7.1.23.3.

Table 7.1.23.3 Description of the "uri" attribute for the "LinkURI" class.
Descriptor Definition
Attribute Name uri
Data Type AnyURI (Primitive-type)
Value Space See Appendix A3.3.
Scope Local ("-")
Multiplicity [1]
Description A network-resolvable URI pointing to the authoritative reference for the associated object.

7.1.24 imsx_CodeMinor Class Description

The data model for the "imsx_CodeMinor" class is shown in Figure 7.1.24 and the accompanying definition in Table 7.1.24.

UML diagram of the imsx_CodeMinor class.

Figure 7.1.24 - imsx_CodeMinor class definitions.

Table 7.1.24 Description of the "imsx_CodeMinor" class.
Descriptor Definition
Class Name imsx_CodeMinor
Class Type Container [ Sequence ]
Parents The set of parent classes are:
Derived Classes There are no derived classes.
Super Classes This class is not derived from another class.
Characteristics There are no characteristics.
Children The set of children attributes are:
Description This is the container for the set of code minor status codes reported in the responses from the Service Provider.

7.1.24.1 "imsx_codeMinorField" Attribute Description

The description of the "imsx_codeMinorField" attribute for the "imsx_CodeMinor" class is given in Table 7.1.24.1.

Table 7.1.24.1 Description of the "imsx_codeMinorField" attribute for the "imsx_CodeMinor" class.
Descriptor Definition
Attribute Name imsx_codeMinorField
Data Type imsx_CodeMinorField
Value Space Container [ Sequence ]
Scope Local ("-")
Multiplicity [1.. unbounded]
Description Each reported code minor status code.

7.1.25 imsx_CodeMinorField Class Description

The data model for the "imsx_CodeMinorField" class is shown in Figure 7.1.25 and the accompanying definition in Table 7.1.25.

UML diagram of the imsx_CodeMinorField class.

Figure 7.1.25 - imsx_CodeMinorField class definitions.

Table 7.1.25 Description of the "imsx_CodeMinorField" class.
Descriptor Definition
Class Name imsx_CodeMinorField
Class Type Container [ Sequence ]
Parents The set of parent classes are:
Derived Classes There are no derived classes.
Super Classes This class is not derived from another class.
Characteristics There are no characteristics.
Children The set of children attributes are:
Description This is the container for a single code minor status code.

7.1.25.1 "imsx_codeMinorFieldName" Attribute Description

The description of the "imsx_codeMinorFieldName" attribute for the "imsx_CodeMinorField" class is given in Table 7.1.25.1.

Table 7.1.25.1 Description of the "imsx_codeMinorFieldName" attribute for the "imsx_CodeMinorField" class.
Descriptor Definition
Attribute Name imsx_codeMinorFieldName
Data Type NormalizedString (Primitive-type)
Value Space See Appendix A3.3.
Scope Local ("-")
Multiplicity [1]
Description This should contain the identity of the system that has produced the code minor status code report.

7.1.25.2 "imsx_codeMinorFieldValue" Attribute Description

The description of the "imsx_codeMinorFieldValue" attribute for the "imsx_CodeMinorField" class is given in Table 7.1.25.2.

Table 7.1.25.2 Description of the "imsx_codeMinorFieldValue" attribute for the "imsx_CodeMinorField" class.
Descriptor Definition
Attribute Name imsx_codeMinorFieldValue
Data Type imsx_CodeMinorValueEnum
Value Space Enumerated value set of: { fullsuccess | invalid_sort_field | invalid_selection_field | forbidden | unauthorisedrequest | internal_server_error | unknownobject | server_busy | invaliduuid }
Scope Local ("-")
Multiplicity [1]
Description The code minor status code (this is a value from the corresponding enumerated vocabulary).

7.1.26 imsx_StatusInfo Class Description

The data model for the "imsx_StatusInfo" class is shown in Figure 7.1.26 and the accompanying definition in Table 7.1.26.

UML diagram of the imsx_StatusInfo class.

Figure 7.1.26 - imsx_StatusInfo class definitions.

Table 7.1.26 Description of the "imsx_StatusInfo" class.
Descriptor Definition
Class Name imsx_StatusInfo
Class Type Container [ Sequence ]
Parents There are no parent classes.
Derived Classes There are no derived classes.
Super Classes This class is not derived from another class.
Characteristics There are no characteristics.
Children The set of children attributes are:
Description This is the container for the status code and associated information returned within the HTTP messages received from the Service Provider. For the CASE service this object will only be returned to provide information about a failed request i.e. it will NOT be in the payload for a successful request. See Appendix B for further information on the interpretation of the information contained within this class

7.1.26.1 "imsx_codeMajor" Attribute Description

The description of the "imsx_codeMajor" attribute for the "imsx_StatusInfo" class is given in Table 7.1.26.1.

Table 7.1.26.1 Description of the "imsx_codeMajor" attribute for the "imsx_StatusInfo" class.
Descriptor Definition
Attribute Name imsx_codeMajor
Data Type imsx_CodeMajorEnum
Value Space Enumerated value set of: { success | processing | failure | unsupported }
Scope Local ("-")
Multiplicity [1]
Description The code major value (from the corresponding enumerated vocabulary). See Appendix B for further information on the interpretation of this set of codes.

7.1.26.2 "imsx_severity" Attribute Description

The description of the "imsx_severity" attribute for the "imsx_StatusInfo" class is given in Table 7.1.26.2.

Table 7.1.26.2 Description of the "imsx_severity" attribute for the "imsx_StatusInfo" class.
Descriptor Definition
Attribute Name imsx_severity
Data Type imsx_SeverityEnum
Value Space Enumerated value set of: { status | warning | error }
Scope Local ("-")
Multiplicity [1]
Description The severity value (from the corresponding enumerated vocabulary). See Appendix B for further information on the interpretation of this set of codes.

7.1.26.3 "imsx_description" Attribute Description

The description of the "imsx_description" attribute for the "imsx_StatusInfo" class is given in Table 7.1.26.3.

Table 7.1.26.3 Description of the "imsx_description" attribute for the "imsx_StatusInfo" class.
Descriptor Definition
Attribute Name imsx_description
Data Type String (Primitive-type)
Value Space See Appendix A3.3.
Scope Local ("-")
Multiplicity [0..1]
Description A human readable description supplied by the entity creating the status code information.

7.1.26.4 "imsx_codeMinor" Attribute Description

The description of the "imsx_codeMinor" attribute for the "imsx_StatusInfo" class is given in Table 7.1.26.4.

Table 7.1.26.4 Description of the "imsx_codeMinor" attribute for the "imsx_StatusInfo" class.
Descriptor Definition
Attribute Name imsx_codeMinor
Data Type imsx_CodeMinor
Value Space Container [ Sequence ]
Scope Local ("-")
Multiplicity [0..1]
Description The set of reported code minor status codes. See Appendix B for further information on the interpretation of this set of codes.

7.2. Derived Class Descriptions

All of the derived data classes used within this Information Model are described in this Section. The syntax and semantics for this representation is described in Appendix A3.2.

7.2.1 URL Class Description

The data model for the "URL" class is shown in Figure 7.2.1 and the accompanying definition in Table 7.2.1.

UML diagram of the URL class.

Figure 7.2.1 - URL class definitions.

Table 7.2.1 Description of the "URL" class.
Descriptor Definition
Class Name URL
Class Type Container [ DerivedType ]
Parents The set of parent classes are:
Derived Classes There are no derived classes.
Super Classes The set of classes from which this class is derived:
Characteristics There are no characteristics.
Children There are no children.
Description The data-type for establishing a Uniform Resource Locator (URL) as defined by W3C.

7.2.2 UUID Class Description

The data model for the "UUID" class is shown in Figure 7.2.2 and the accompanying definition in Table 7.2.2.

UML diagram of the UUID class.

Figure 7.2.2 - UUID class definitions.

Table 7.2.2 Description of the "UUID" class.
Descriptor Definition
Class Name UUID
Class Type Container [ DerivedType ]
Parents The set of parent classes are:
Derived Classes There are no derived classes.
Super Classes The set of classes from which this class is derived:
Characteristics There are no characteristics.
Children The set of children attributes are:
Description The data-type for establishing a Globally Unique Identifier (GUID). The form of the GUID is a Universally Unique Identifier (UUID) of 16 hexadecimal characters (lower case) in the format 8-4-4-4-12. All permitted versions (1-5) and variants (1-2) are supported.

7.2.2.1 "pattern" Attribute Description

The description of the "pattern" attribute for the "UUID" class is given in Table 7.2.2.

Table 7.2.2 Description of the "pattern" attribute for the "UUID" class.
Descriptor Definition
Attribute Name pattern
Data Type String (Primitive-type)
Value Space See Appendix A3.3.
Default = "[0-9a-f]{8}-[0-9a-f]{4}-[1-5]{1}[0-9a-f]{3}-[8-9a-b]{1}[0-9a-f]{3}-[0-9a-f]{12}".
Scope Local ("-")
Multiplicity [0]
Description Defines the regular expression that imposes the form of UUID.

7.3. Enumerated Vocabulary Descriptions

All of the enumerated vocabularies used within this Information Model are described in this Section. The syntax and semantics for this representation is described in Appendix A3.4.

7.3.1 CFAssociationTypeEnum Vocabulary Description

The permitted set of values for the type of association between CFItems or between CFDocuments.The data model for the "CFAssociationTypeEnum" enumerated class is shown in Figure 7.3.1 and the accompanying vocabulary definition in Table 7.3.1.

UML diagram of the CFAssociationTypeEnum class.

Figure 7.3.1 - CFAssociationTypeEnum class definitions.

Table 7.3.1 Description of the "CFAssociationTypeEnum" enumerated vocabulary terms.
Term Definition
exactMatchOf Equivalent to. Used to connect derived CFItem to CFItem in original source CFDocument.
exemplar The target/destination node is an example of best practice for the definition of the source/origin.
hasSkillLevel The destination of this association is understood to define a given skill level i.e. Reading Lexile 100, Depth Knowledge 2, or Cognitive Level (Blooms Taxonomy) etc.
isChildOf To represent the structural relationship in a taxonomy between parent and child. The source/origin is a child of the target/destination.
isPartOf The origin of the association is included either physically or logically in the item at the destination of the association. This classifies an item as being logically or semantically contained as a subset of the destination.
isPeerOf The source/origin is a peer of of the target/destination.
isRelatedTo The origin of the association is related to the destination in some way that is not better described by another association type.
precedes The origin of the association comes before the destination of the association in time or order.
replacedBy The origin of the association has been supplanted by, displaced by, or superseded by the destination of the association.

7.3.2 imsx_CodeMajorEnum Vocabulary Description

This is the set of primary status report values i.e. the major code assigned to the status block. This is used in conjunction with the 'Severity' structure in the status object. See Appendix B for further information on the interpretation of this set of codes.The data model for the "imsx_CodeMajorEnum" enumerated class is shown in Figure 7.3.2 and the accompanying vocabulary definition in Table 7.3.2.

UML diagram of the imsx_CodeMajorEnum class.

Figure 7.3.2 - imsx_CodeMajorEnum class definitions.

Table 7.3.2 Description of the "imsx_CodeMajorEnum" enumerated vocabulary terms.
Term Definition
failure Denotes that the transaction request has failed. The detailed reason will be reported in the accompanying 'codeMinor' fields.
processing Denotes that the request is being processed at the destination or there has been a local transmission failure. This value is used in asynchronous services.
success Denotes that the request has been successfully completed. If the associated 'severity' value is 'warning' then the request has been partially successful i.e. best effort by the service provider. Other parts of the status information may provide more insight into a partial sucess response.
unsupported Denotes that the service provider does not support the requested operation. This is the required default response for an unsupported operation by an implementation.

7.3.3 imsx_CodeMinorValueEnum Vocabulary Description

This is the set of codeMinor status codes that are used to provide further insight into the completion status of the end-to-end transaction i.e. this should be used to provide more information than would be supplied be a HTTP code. See Appendix B for further information on the interpretation of this set of codes.The data model for the "imsx_CodeMinorValueEnum" enumerated class is shown in Figure 7.3.3 and the accompanying vocabulary definition in Table 7.3.3.

UML diagram of the imsx_CodeMinorValueEnum class.

Figure 7.3.3 - imsx_CodeMinorValueEnum class definitions.

Table 7.3.3 Description of the "imsx_CodeMinorValueEnum" enumerated vocabulary terms.
Term Definition
forbidden This is used to indicate that the server can be reached and process the request but refuses to take any further action. This would be accompanied by the 'codeMajor/severity' values of 'failure/error' and for a REST binding a HTTP code of '403'.
fullsuccess The request has been fully and successfully implemented by the Service Provider. For a REST binding this will have an HTTP code of '200' for a successful 'GET' request; '201' for a successful 'PUT' request; '204' for a successful 'DELETE' request.
internal_server_error This should be used only if there is catastrophic error and there is not a more appropriate code. This would be accompanied by the 'codeMajor/severity' values of 'failure/error' and for a REST binding a HTTP code of '500'.
invalid_selection_field An invalid selection field was supplied and data filtering on the selection criteria was not possible. This would be accompanied by the 'codeMajor/severity' values of 'failure/error' and for a REST binding a HTTP code of '400'.
invalid_sort_field An invalid sort field was supplied and so the sorting was not possible. This would be accompanied by the 'codeMajor/severity' values of 'success/warning' and for a REST binding a HTTP code of '200'.
invaliduuid The server has received an invalid UUID. This would be accompanied by the 'codeMajor/severity' values of 'failure/error' and for a REST binding a HTTP code of '404'.
server_busy The server is receiving too many requests. Retry at a later time. This would be accompanied by the 'codeMajor/severity' values of 'failure/error' and for a REST binding a HTTP code of '429'.
unauthorisedrequest The request was not correctly authorised. This would be accompanied by the 'codeMajor/severity' values of 'failure/error' and for a REST binding a HTTP code of '401'.
unknownobject The supplied identifier is unknown in the Service Provider and so the object could not be changed. This would be accompanied by the 'codeMajor/severity' values of 'failure/error' and for a REST binding a HTTP code of '404'.

7.3.4 imsx_SeverityEnum Vocabulary Description

This is the context for the status report values. This is used in conjunction with the 'CodeMajor' structure in the status object. See Appendix B for further information on the interpretation of this set of codes.The data model for the "imsx_SeverityEnum" enumerated class is shown in Figure 7.3.4 and the accompanying vocabulary definition in Table 7.3.4.

UML diagram of the imsx_SeverityEnum class.

Figure 7.3.4 - imsx_SeverityEnum class definitions.

Table 7.3.4 Description of the "imsx_SeverityEnum" enumerated vocabulary terms.
Term Definition
error A catastrophic error has occurred in processing the request and so the request was not completed (the Service Provider may not even have received the request).
status The request has been completed and a response was received from the Service Provider.
warning The request has only been partially completed. For an asynchronous service a further response should be expected.

toc | top

8. Extending and Profiling the Service

8.1. Extending the Service

Proprietary extensions of the service are based upon two approaches:

It is NOT permitted to change the behavior of the current set of operations. Such changes MUST be supported by the creation of new operations.

8.1.1. Proprietary Operations

The definition of new operations should follow the same format as adopted herein. The new operations should be defined using a new interface type. Every operation must result in the return of a status code that describes the final state of the request on the target end system.

An example of creating such an extension is given in the accompanying Best Practices document [CASE, 17c].

8.1.2. Proprietary Data Elements

Currently, data extensions are NOT permitted.

8.2. Profiling the Service

This Service can be profiled. In general, Profiling is used to:

Valid Profiles must be restrictive i.e. optional features can be removed or constraints increased but new features must not be added. A Profile of this service is made by annotating the UML supplied with the documentation for the specification.

It is strongly recommended that a profile of this specification is undertaken either by, or with the close support, of IMS Global. However, no matter who is responsible for creating the profile artefacts (documents, OpenAPI files, XSDs, etc.), it is strongly recommended that the IMS specification tools are used. This will ensure that the artefacts are consistent with the base specifications and that useful support documentation is automatically produced e.g. creation of a document that summarises the differences between the base specification and the profile. Organizations wishing to produce a profile of this specification should contact Lisa Mattson (IMS Global Chief Operations Officer) at: lmattson@imsglobal.org.

toc | top

Appendix A Modelling Concepts and Terms

A1 Behavior Descriptions Explanations

A1.1 Service Model Diagrams

Table A1.1 provides the key to the descriptions of service model diagrams.

Table A1.1 The key to the descriptions of service model diagrams.
Feature Definition and Usage
Service Model Package Each service model description is enclosed in a UML Package that has the stereotype of « serviceModel » under which is the name of the service being described. A service must have at least one Interface (the breakdown of the service into the component transactions is a design decision).
Interface Class Each interface description is enclosed in a UML Package that has the stereotype of « Interface » under which is the name of the interface being described. An interface is a collection of operations that support a common set of transaction objectives. An interface must have at least one operation. An Interface class has no attributes.
Operation Description The behaviors provided by an interface are defined by the set of operations. Each operation must have a unique name and is accompanied by the set of parameters that are sent to the service (in) and those returned by the service (out). An operation can also have a formal return parameter whose form and usage depends upon the actual binding realisation. The description may also include a stereotype for the identification of the nature operation e.g. read, create, etc.

A1.2 Operation Descriptions

Table A1.2 provides the key to the descriptions of the operation tables.

Table A1.2 The key to the operation description tables.
Descriptor Definition
Name The name given to the operation being described. In the case of an interface, by definition, every operation has the scope value of global denoted by the "+" symbol before the name.
Stereotype Before the name of the operation there may be a stereotype classifier. This is used to provide information about the nature of the behavior of the operation. The permitted set of stereotype values and their meaning are:
  • « create » - indicates that a request is being made to create a new object/resource where the requester provides the associated unique identifier;
  • « createbp » - indicates that a request is being made to create a new object/resource where the responder provides the associated unique identifier;
  • « read » - indicates that a request is being made to read an existing object/resource;
  • « update » - indicates that a request is being made to update an existing object/resource i.e. an additive write;
  • « delete » - indicates that a request is being made to delete an existing object/resource;
  • « replace » - indicates that a request is being made to replace an existing object/resource i.e. a destructive write;
  • « query » - indicates that a request is being made search for objects/resources according to a defined set of search criteria.
Return Function Parameter The formal return parameter for the operation/method returned for the transaction request (the form in which this information is provided depends on the realisation of the binding). The description includes the name of the parameter and the data-type in the form "name:data-type" pair. The name/data-type provides a link to the associated interface data-type description in The Interface Model.
Supplied (in) Parameters The list of parameters that are sent from the client to the end-service in the service request message. Each parameter description includes the name of the parameter and the data-type in the form "name:data-type" pair. The name/data-type provides a link to the associated interface data-type description in The Interface Model.
Supplied (out) Parameters The list of parameters that are returned from the end-service in the service response message. Each parameter description includes the name of the parameter and the data-type in the form "name:data-type" pair. The name/data-type provides a link to the associated interface data-type description in The Interface Model.
Behavior A description of the behavior of the operation.
Notes Further information on the behavior particularly in the context of the use of other operations and the relationship to the behaviors of those operations.

A2 Interface Descriptions Explanations

A2.1 Parameter Model Diagrams

Table A2.1 provides the key to the descriptions of parameter data model diagrams.

Table A2.1 The key to the descriptions of parameter model diagrams.
Feature Definition and Usage
Data Model Package Each parameter data model description is enclosed in a UML Package that has the stereotype of « dataModel » under which is the name of the class being described.
DerivedType Class This is a class that is identified by the stereotype « DerivedType » under which is the name of the data-type. A derived class is one that is derived either from another derived class or a PrimitiveType class.
Enumeration Class This is a class that is identified by the stereotype « Enumeration » under which is the name of the enumeration data-type. The enumeration class consists of the list of tokens that are the permitted values of the assigned attribute.
Selection Class This is a class that is identified by the stereotype « Selection » under which is the name of the data-type. The selection means that only one of the listed attributes make occur in an instance. If this is an abstract class then multiple iterations of the instance may occur and the multiplicity of the attribute defines the constraints on the number of times the attribute can occur in the full instance.
Sequence Class This is a class that is identified by the stereotype « Sequence » under which is the name of the data-type. The sequence means that the listed attributes must occur only in the order of the attributes listed on the class. The associated multiplicity defines the number of times the attribute may occur consecutively in the instance.
Unordered Class This is a class that is identified by the stereotype « Unordered » under which is the name of the data-type. The unordering means that the listed attributes may occur in any order but the associated multiplicity for the attribute must be followed (when binding to XML this requires the use of Schematron rules to enforce the multiplicity).
Attribute Description Each class contains a set of attributes. Each attribute description consists of the scope, name, data-type and multiplicity (see Appendix A2.3 for a more complete description).
Composition Arrow This is an arrow with a filled diamond head to indicate that the child class is a composite structure of the parent class i.e. the child class only exists within the context of the parent class. This association allows complex structures to be constructed with common subcomponents.

A2.2 Class Descriptions

Table A2.2 provides the key to the descriptions of the parameter data class tables.

Table A2.2 The key to the descriptions of the data class tables.
Descriptor Definition
Class Name The name given to the class being described.
Class Type The nature of the class (for a paramter data-type this must not be an abstract class). This is described as a "Container [...]" with the value of "..." being (see Appendix A2.1 for the meaning of these values):
  • "DerivedType"
  • "Sequence"
  • "Selection"
  • "Unordered"
Parents This is the list of operations for which this class is a data-type for one or more of the parameters. Each entry is linked to the corresponding operation description.
Children Lists the set of attributes for this class (the only other permitted associations are generalizations). The list of children includes those that are grouped under a corresponding stereotyped attribute class. Each child is linked to the corresponding attribute description table. The nature of the relationship between the children is defined by the stereotype of the parent class i.e. the class type.
Description Contains descriptions relating to the class and its properties and relationships.

A2.3 Attribute Descriptions

Table A2.3 provides the key to the descriptions of the data attributes for the data classes for the operation parameters.

Table A2.3 The key to the descriptions of the data attribute tables.
Descriptor Definition
Attribute Name The name given to the attribute being described.
Data Type This is the data-type of the attribute. It can take many forms:
  • Class Name - the name of the Class (this is linked to the class definition);
  • Primtive Data-types from:-
    • DataTime - the date/time data-type (using the ISO 8601 format);
    • NormalizedString - the normalized string data type (strings with line feeds, carriage returns and tab characters removed);
    • String - the normalized string data type.
Value Space The range of valid values for this class (including any default value). If the value space is unspecified, it is not known or is not important. This value space must be defined in terms of the associated data-type.
Scope This is the scope of the attribute with permitted values of:
  • Local - denoted by "-" and meaning the attribue has significance and access within the context of the parent class only;
  • Global - denoted by "+" and meaning that the attribute has global scoping (so must have a unique name) and can be accessed from anywhere.
Multiplicity A property of an attribute indicating the number of times it may be used or appear in a given class instance. The values of this property are expressed as a range or shorthand for a range using the notation:
  • "0..1" [optional; restricted]
  • "0..unbounded" [optional; unrestricted]
  • "1..1" [mandatory; restricted]
  • "1..unbounded" [mandatory; unrestricted]
Description Contains descriptions relating to the attribute and its values space.

A3 Data Model Descriptions Explanations

A3.1 Data Model Diagrams

Table A3.1 provides the key to the descriptions of data model diagrams.

Table A3.1 The key to the descriptions of data model diagrams.
Feature Definition and Usage
Data Model Package Each data model description is enclosed in a UML Package that has the stereotype of « dataModel » under which is the name of the data model diagram being described. Only one logical data model can be described.
DerivedType Class This is a class that is identified by the stereotype « DerivedType » under which is the name of the data-type. A derived class is one that is derived either from another derived class or a PrimitiveType class.
Enumeration Class This is a class that is identified by the stereotype « Enumeration » under which is the name of the enumeration data-type. The enumeration class consists of the list of tokens that are the permitted values of the assigned attribute.
Enumerated List Class This is a class that is identified by the stereotype « EnumeratedList » under which is the name of the enumerated list data-type. The enumeration list class consists of the list of tokens that are the permitted values of the assigned attribute. A list of tokens is permitted using comma separation.
PrimitiveType Class This is a class that is identified by the stereotype « PrimitiveType » under which is the name of the primitive data-type. A PrimitiveType is one of the many base data-types on which a data model can be built (see Appendix A3.3 for the set of primitive types that are available).
Selection Class This is a class that is identified by the stereotype « Selection » under which is the name of the data-type. The selection means that only one of the listed attributes make occur in an instance. If this is an abstract class then multiple iterations of the instance may occur and the multiplicity of the attribute defines the constraints on the number of times the attribute can occur in the full instance. If the stereotype and associated name of the class are in italics this denotes the class is abstract.
Sequence Class This is a class that is identified by the stereotype « Sequence » under which is the name of the data-type. The sequence means that the listed attributes must occur only in the order of the attributes listed on the class. The associated multiplicity defines the number of times the attribute may occur consecutively in the instance. If the stereotype and associated name of the class are in italics this denotes the class is abstract.
Unordered Class This is a class that is identified by the stereotype « Unordered » under which is the name of the data-type. The unordering means that the listed attributes may occur in any order but the associated multiplicity for the attribute must be followed (when binding to XML this requires the use of Schematron rules to enforce the multiplicity). If the stereotype and associated name of the class are in italics this denotes the class is abstract.
List Class This is a class that is identified by the stereotype « List » under which is the name of the data-type. A list class is one in which the associated instance will consist of a list of objects that conform to the permitted data-types of the list (the superclasses for the list class). The terms in the list are separated by a space.
Union Class This is a class that is identified by the stereotype « Union » under which is the name of the data-type. A union class is one in which the associated instance will consist of a objects that conform to the any of the permitted data-types of the union (the superclasses for the union class).
Characteristic Description Many classes contain a set of characteristics (the set of characteristics are listed under the stereotype « Characteristics »). Each characteristic description consists of the scope, name, data-type and multiplicity (see Appendix A3.3 for a more complete description). Note that when bound to XSD/XML, a characteristic is mapped to an XML attribute.
Attribute Description Many classes contain a set of attributes (the set of attributes are listed under the stereotype « Attributes »). Each attribute description consists of the scope, name, data-type and multiplicity (see Appendix A3.3 for a more complete description). Note when bound to XSD/XML, an attribute is mapped to an XML element.
Composition Arrow This is an arrow with a filled diamond head to indicate that the child class is a composite structure of the parent class i.e. the child class only exists within the context of the parent class. This association allows complex structures to be constructed with common subcomponents.
Generalization Arrow This is an arrow with a white arrow head to indicate the class/superclass relationship. The arrow points in the direction of generality i.e. from the class to the super class.

toc | top

A3.2 Class Descriptions

Table A3.2 provides the key to the descriptions of the data class tables.

Table A3.2 The key to the descriptions of the data class tables.
Category Definition
Class Name The name given to the class being described.
Class Type The nature of the class. This is described as a "Container [...]" or "Abstract Container [...]". The value of "..." being (see Appendix A3.1 for the meaning of these values):
  • "DerivedType"
  • "List"
  • "Selection"
  • "Sequence"
  • "Union"
  • "Unordered"
If the container is also marked as "Mixed" then the children are permitted to include text as well as attributes.
Parents This is the list of classes that contain the class being described as either the type of a child characteristic or attribute. In the case of a Root Class the entry is also labelled as "Root Class".
Derived Classes The set of classes that are derived from this class (there may be none). The entries are linked to the corresponding class descriptions.
Super Classes The set of super classes from which the class being described is derived (there may be none). The entries are linked to the corresponding class descriptions.
Characteristics Lists the set of characteristics for this class. The list of characteristics includes those that are inherited. Each characteristic is linked to the corresponding characteristic description table.
Children Lists the set of attributes for this class (the only other permitted associations are generalizations). The list of children includes those attributes that are inherited. Each child entry is linked to the corresponding attribute description table. The nature of the relationship between the children is defined by the stereotype of the parent class i.e. the class type. If the child is in italics this denotes a reference to an abstract class and that an instance would NOT contain a child of that name but would be replaced by a complex set of children as defined by the associated abstract class.
Description Contains descriptions relating to the class and its properties and relationships.

toc | top

A3.3 Attribute and Characteristic Descriptions

Table A3.3 provides the key to the descriptions of the data attributes/characteristics for the data classes.

Table A3.3 The key to the descriptions of the data attribute/characteristic tables.
Category Definition
Attribute Name or Characteristic Name The name given to the attribute or characteristic being described. If the name is in italics this denotes an abstract attribute or characteristic.
Data Type This is the data-type of the attribute or characteristic (if this is in italics it denotes an abstract class). The data-type can take many forms:
  • Class Name - the name of the Class (this is linked to the class definition elsewhere in this document);
  • Primitive Data-types from:-
    • AnyTypeLax - the namespace data-type i.e. defining data from any context (this is used for allowing any form of extension);
    • AnyURI - the AnyURI data-type (absolute or relatve URI);
    • Base - the base data-type for defining a base URI/URL link reference;
    • Boolean - the boolean data-type (with permitted values of "true" and "false");
    • Date - the date data-type (using the [ISO 8601] format);
    • DateTime - the date/time data-type (using the [ISO 8601] format);
    • Decimal - the decimal data-type (a variable precision number that is either positive or negative);
    • Double - the double data-type (double precision floating point number - 64bit);
    • Empty - the associated instance must be empty;
    • ID - the unique identifier data-type;
    • IDREF - the reference to a previously defined unique identifier data-type (ID);
    • IDREFS - a list, whitespace separated, of references to a previously defined unique identifier data-type (ID);
    • Int - the int data-type (this is derived from the "decimal" data-type);
    • Integer - the integer data-type (using the);
    • Language - the language data-type as defined in [RFC 3066];
    • Namespace - the namespace data-type i.e. defining data from a context other than that as the default for the data model (this is used for importing other data models);
    • NamespaceLax - the namespace data-type i.e. defining data from a context other than that as the default for the data model (this is used for importing other data models but being lax on the validation);
    • NonNegativeInteger - the non-negative integer data-type (this is derived from the "integer" data-type) i.e. an integer that is zero or higher;
    • NCName - the NCName data-type (derived from the Name data-type);
    • NormalizedString - the normalized string data type (strings with line feeds, carriage returns and tab characters removed);
    • String - the normalized string data type;
    • Time - the time data-type (using the [ISO 8601] format).
Value Space The range of valid values for this attribute/characteristic (including any default value). If the value space is unspecified, it is not known or is not important. This value space must be defined in terms of the associated data-type.
Scope This is the scope of the attribute/characteristic with permitted values of:
  • Local - denoted by "-" and meaning the attribute/characteristic has significance and access within the context of the parent class only;
  • Global - denoted by "+" and meaning that the attribute/characteristic has global scoping (so must have a unique name) and can be accessed from anywhere.
Multiplicity A property of an attribute/characteristic indicating the number of times it may be used or appear in a given class instance. The values of this property are expressed as a range or shorthand for a range using the notation:
  • "0..1" [optional; restricted]
  • "0..*" [optional; unrestricted]
  • "1" [mandatory; restricted]
  • "1..*" [mandatory; unrestricted]
Description Contains descriptions relating to the attribute/characteristic and its values space.

toc | top

A3.4 Enumerated Vocabulary Descriptions

Table A3.4 provides the key to the descriptions of the enumerated vocabulary classes. These are vocabularies that will be contained within the binding form itself

Table A3.4 The key to the descriptions of the enumerated vocabulary tables.
Category Definition
Term The vocabulary token itself i.e. the vocabulary entry.
Definition The meaning of the term and how it should be used.

toc | top

A3.5 External Vocabulary Descriptions

Table A3.5 provides the key to the descriptions of the external vocabulary classes. These are vocabularies that will be contained in some independent format e.g. using the IMS VDEX.

Table A3.5 The key to the descriptions of the external vocabulary tables.
Category Definition
Term The vocabulary token itself i.e. the vocabulary entry.
Definition The meaning of the term and how it should be used. This consists of the "Caption" and "Description" of the vocabulary term. The caption is used to provide a human readable label for the term.

toc | top

A3.6 Import Class Descriptions

Table A3.6 provides the key to the descriptions of the import classes.

Table A3.6 The key to the descriptions of the imported class tables.
Category Definition
Import Class Name The name of the class.
Parent Classes The list of parent classes, and the associated children, that use this imported class. Each class and attribute name has a link to its corresponding tabular description in the information model.
Description The description of how the class is used within the data model.

toc | top

Appendix B Service Status Codes

When a behavior-based IMS service model is developed each operation is required to return status information. This status information provides contextual information about the completed success or otherwise of the operation. There are two types of status information that are available to the end-systems:

B1 Definition of the Status Codes

The status information for the business transactions is carried in a single status information object that contains the following sub-structures:

The interpretation of the "CodeMajor/Severity" behavior matrix is summarized in Table B1.1.

Table B1.1 Interpretation of the of the "CodeMajor/Severity" behavior matrix.
Severity CodeMajor
"Success" "Processing" "Failure" "Unsupported"
"Status" The transaction request has been completed successfully. The transaction request is being processed at the destination i.e. the request has been received and acknowledged. This combination is used in asynchronous services. The transaction request has failed. The detailed reason will be reported in the accmpanying "codeMinor" fields. The destination service handler does not support the requested operation. This is the required default response for an unsupported operation by an implementation.
"Warning" Some of the request has been completed successfully e.g. partial data storage, etc. The request has been transmitted but acknowledgement of receipt at the destination has not been received. This combination is used in asynchronous services. Not permitted. Not permitted.
"Error" Not permitted. An error has been detected in the immediate transmission communications handler i.e. the message has not left the local end-system. There has been a failure in the end-to-end system communications mechanism and so the request has not been delivered. The destination service handler does not recognise the requested operation i.e. it is an unknown service extension.

B1.1 Definition of the "CodeMajor" Values

The set of codes used for the "codeMajor" status code field are defined in Table B1.2.

Table B1.2 Definition of the "CodeMajor" status code values.
Status Code Description
success Denotes that the request has been successfully completed. If the associated 'severity' value is 'warning' then the request has been partially successful i.e. best effort by the service provider. Other parts of the status information may provide more insight into a partial sucess response.
processing Denotes that the request is being processed at the destination or there has been a local transmission failure. This value is used in asynchronous services.
failure Denotes that the transaction request has failed. The detailed reason will be reported in the accompanying 'codeMinor' fields.
unsupported Denotes that the service provider does not support the requested operation. This is the required default response for an unsupported operation by an implementation.

B1.2 Definition of the "Severity" Values

The set of codes used for the "severity" status code field are defined in Table B1.3.

Table B1.3 Definition of the "Severity" status code values.
Status Code Description
status The request has been completed and a response was received from the Service Provider.
warning The request has only been partially completed. For an asynchronous service a further response should be expected.
error A catastrophic error has occurred in processing the request and so the request was not completed (the Service Provider may not even have received the request).

B1.3 Definition of the "CodeMinor" Values

The set of codes used for the "codeMinor" status code field are defined in Table B1.4.

Table B1.4 Definition of the "CodeMinor" status code field values.
Status Code Description
fullsuccess The request has been fully and successfully implemented by the Service Provider. For a REST binding this will have an HTTP code of '200' for a successful 'GET' request; '201' for a successful 'PUT' request; '204' for a successful 'DELETE' request.
invalid_sort_field An invalid sort field was supplied and so the sorting was not possible. This would be accompanied by the 'codeMajor/severity' values of 'success/warning' and for a REST binding a HTTP code of '200'.
invalid_selection_field An invalid selection field was supplied and data filtering on the selection criteria was not possible. This would be accompanied by the 'codeMajor/severity' values of 'failure/error' and for a REST binding a HTTP code of '400'.
forbidden This is used to indicate that the server can be reached and process the request but refuses to take any further action. This would be accompanied by the 'codeMajor/severity' values of 'failure/error' and for a REST binding a HTTP code of '403'.
unauthorisedrequest The request was not correctly authorised. This would be accompanied by the 'codeMajor/severity' values of 'failure/error' and for a REST binding a HTTP code of '401'.
internal_server_error This should be used only if there is catastrophic error and there is not a more appropriate code. This would be accompanied by the 'codeMajor/severity' values of 'failure/error' and for a REST binding a HTTP code of '500'.
unknownobject The supplied identifier is unknown in the Service Provider and so the object could not be changed. This would be accompanied by the 'codeMajor/severity' values of 'failure/error' and for a REST binding a HTTP code of '404'.
server_busy The server is receiving too many requests. Retry at a later time. This would be accompanied by the 'codeMajor/severity' values of 'failure/error' and for a REST binding a HTTP code of '429'.
invaliduuid The server has received an invalid UUID. This would be accompanied by the 'codeMajor/severity' values of 'failure/error' and for a REST binding a HTTP code of '404'.

toc | top

About this Document

Title: IMS Competencies and Academic Standards Exchange (CASE) Service v1.0
Editors: Colin Smythe, IMS Global (UK)
Bob Grogan, Elumen (USA)
Greg Nadeau, PCGUS (USA)
Jill Hobson, IMS Global (USA)

Co-chairs: Jeff Grann, Capella University (USA)
Mark Leuba, IMS Global (USA)
Joseph Chapman, D2L (Canada)
Joshua Marks, PCGUS (USA)

Version: 1.0
Version Date: 7th July, 2017
Status: IMS Final Release
Summary: The IMS Competencies and Academic Standards Exchange (CASE) Service is used to exchange information about the learning and education competencies. This standard defines a set of data models for competency frameworks, competency documents, competency definitions, competency associations, rubrics, rubric criterions and rubric criterion levels. It also describes how this data can be exchanged using a set of service calls. This document contains the information model for the CASE service.

Revision Information: First release of this specification.
Purpose: For public adoption and implementation.
Document Location: http://www.imsglobal.org/case

toc | top

List of Contributors

The following individuals contributed to the development of this document:

Raymond Baranoski Safari Montage (USA)
Diana Bidulescu Houston ISD (USA)
Adam Blum OpenEd (USA)
Jared Booth HMH (USA)
Clyde Boyer Trinity Education Group (USA)
Barry Brahier Infinite Campus (USA)
Christine Case Trinity Education Group (USA)
Joseph Chapman D2L (Canada)
Chris Chung IMS Global (USA)
Deb Everhart Learning Objects (USA)
David Gappa Safari Montage (USA)
Jeramy Gatza Florida Virtual School (USA)
Jeff Grann Capella University (USA)
Bob Grogan Elumen (USA)
Jeroen Hamers Kennisnet (Netherlands)
Joel Hernandez Elumen (USA)
Jill Hobson IMS Global (USA)
Chris Houston Capella University (USA)
Jamey Hynds Katy ISD (USA)
Brian Kubota Pearson (USA)
Andy Kuritizky HMH (USA)
Mark Leuba IMS Global (USA)
Karl Lloyd Instructure (USA)
Joshua Marks PCGUS (USA)
Lisa Mattson IMS Global (USA)
David Mayes Gwinnett County Schools (USA)
Greg Nadeau PCGUS (USA)
Henk Nijstad Kennisnet (Netherlands)
Hugh Norwood Trinity Education Group (USA)
Robert Pangborn IBM (USA)
Steve Polyak ACT (USA)
Brandt Redd Smarter Balance (USA)
Jennifer Reichlin Pearson (USA)
William Santo Desire2Learn (Canada)
Bob Schloss IBM (USA)
McCall Smith Instructure (USA)
Colin Smythe IMS Global (UK)
Davant Stewart Houston ISD (USA)
Stewart Sutton Dublin Core (USA)
Marcia van Oplo Kennisnet (Netherlands)
Michele Wagner Baltimore County Public Schools (USA)
David Ward PCGUS (USA)
Jennifer Whiting Florida Virtual School (USA)
Avi Yashchin IBM (USA)

toc | top

Revision History

Version No. Release Date Comments
Final Release 1.0 7th July, 2017 The original Final Release. This declares the standard ready for public adoption.

toc | top

IMS Global Learning Consortium, Inc. ("IMS Global") is publishing the information contained in this document ("Specification") for purposes of scientific, experimental, and scholarly collaboration only.

IMS Global makes no warranty or representation regarding the accuracy or completeness of the Specification.

This material is provided on an "As Is" and "As Available" basis.

The Specification is at all times subject to change and revision without notice.

It is your sole responsibility to evaluate the usefulness, accuracy, and completeness of the Specification as it relates to you.

IMS Global would appreciate receiving your comments and suggestions.

Please contact IMS Global through our website at http://www.imsglobal.org.

Please refer to Document Name: IMS Competencies and Academic Standards Exchange (CASE) Service v1.0

Date: 7th July, 2017

toc | top